• 声雅SV-221功放剖析

    前不久笔者为一好友搭配一套纯听音乐用途的音响时,选中声雅的SV-221胆石混合功放担当放大器,有机会再次仔细聆听声雅功放的特色,并顺便对其做了简单的剖析。现将对该功放的一点体会介绍给朋友们。  声雅的SV-221的面板设计、键钮布局以及由三件块组成的比较别样的机箱盖与散热器罩是一种非常...

       2017-05-16

  • 用TDA2822芯片作BTL功放电路分析(图)

    TDA2822是一块双路音频功放集成电路。特点是效率高、耗电小、静态工作电流也只有6mA,电源电压在1.8V~15V范围内部可以正常工作。电路内设有短路保护、过热保护、电源极性接反、地线偶然开路和负载泄放电压反冲等保护电路,工作稳定并且安全可...

       2017-05-16

  • 和韵T99前级放大电路与电子管

    和韵T99是欧博音响公司的五周年纪念版前级,其外形秀巧,电路简洁,音质纯静而无音染。  T99前级放大电路如图所示。从图中可见,它除了两个电子三极管之外,几乎就没有什么元件了,所以在介绍它之前先说一说电子管及其在音频设备应用中的地位。电子管的物理特性在某些方面仍优于晶体管,如近代的6N15...

       2017-05-16

  • 用STK401-140芯片做功放(图)

    做分立件放大器,总是为配对、调试费心,还是倒回去做厚膜的干脆,所以就选择了日本三洋的STK系列。因为它的功率可大可小,一致性好,外围元件少,成功率高,价格也便宜。 表1中列出了STK401系列模...

       2017-05-16

  • 廉价的阴极输出耳机放大器(图)

    我采用一对廉价输出变压器,做了一台耳机放大器,R声道电路如图所示。 输出级采用阴极输出,所以对变压器的要求可大大降低,V1完成前级放大,V2完成阴极输出。输出变压器B采用西安某电讯厂生产的3W、100V/1...

       2017-05-16

  • 用6F3装制胆功放(图)

    用两只6F3装制双声道胆功放,电路简洁、放音优美,可获得2×4w输出功率。6F3属三极-五极复合管,其中三极管部分阳极电压为100V,阳极电流10mA±3mA,跨导s=5.5mA/v,u=70,内阻9k,电性能与6N3相似;五极管部分阳极电压、帘栅压最大达250V,栅负压-15...

       2017-05-16

  • 2×100W单片数字功放TDA8920B原理和针脚图(图)

    TDA8920B是Philips公司2004年推出的2x100W的单片数字功放,具有过压(OVPOverVoltageProtection)、欠压(UVPUnder&n...

       2017-05-16

  • 仿制SAP-50T胆机的体会(图)

    SAP-50T第一级用的是12AX7A双三极管作前置放大,第二级用12AU7A双三极管作倒相放大,功放级选用KT88胆机专用发烧管,电源变压器和输出变压器全用专业的金牛件,但价格不菲。而图1电路似乎难寻SAP-50T的踪影,电子管全用国产,电源变压器、输出变压器和机座全部是自制...

    电子报   2017-05-16

  • D类125W低音炮功放应用和原理图(图)

    此款D类功放适用于低音炮,当电源电压为±20V时,在4Ω负载上可获得125w的输出功率,THD=0.1,效率约85%。 电路见附图。驱动级采用美国NS公司的D类放大控制芯片LM4651N,其内部包含误差放大...

       2017-05-16

  • S类胆石天仙配(图)

    前级出声,后级出力,前胆话石是较好的选择。问题是如何使出力的“后石”尽可能地减少对整机音色的影响。在此笔者推出一款S类胆石功放,以期抛砖引玉。 s类放大器读者可能陌生,但对AA类放大器肯定熟悉。S类放大嚣由设计师Aub...

    电子报   2017-05-16

  • LM4610/TDA7294/M65831应用体会(图)

    LM4610、TDA7294、M65831电路是发烧友们耳熟能详的优质电路,许多报刊曾多次从不同角度进行了介绍,其音效的确非同凡响。但在应用中,笔者发现有几处不尽如人意的地方,经过仔细分析和实验,对一些元件参数作了适当调整,取得了满意效果。 ...

    电子报   2017-05-16

  • 等响度集成功放TA7252AP(图)

    本文介绍的等响度功放是专为欣赏音乐而特别设计的。它在小音量时,高音仍然清晰而纤细,低音丰满强劲有力,具有与大音量时的同等响度。这对住房拥挤的家庭来说是最好的选择。 整机电路原理见图。电路中C01和R1、C2、R2以及W2、C7、C...

    电子报   2017-05-16

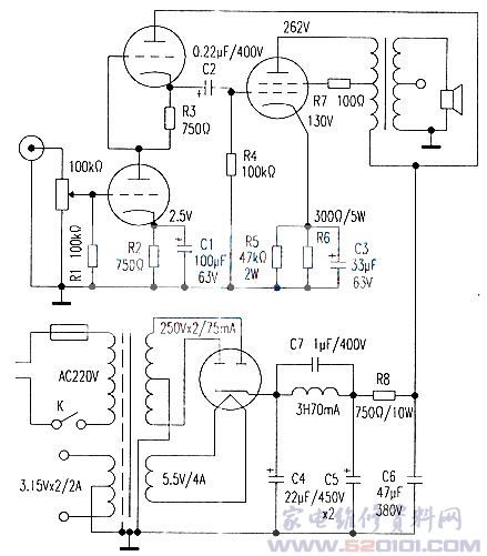
  • 汽车用胆机功放的制作

    本机电路见附图。电压放大级由常见的高s双三极管6N1并联,降低内阻。经放大后的音频信号直接耦合到倒相兼推动放大级,该级同样由双三极管6N1担任。经倒相和放大后的音频信号经电容耦台至6P1组成的推挽功率放大,栅极采用自给栅极负压。各电子管灯丝供...

    路石   2015-11-21

  • 用6DJ8和6N3制作靓声胆前级

    6DJ8是飞利浦(PHILIPS)公司在上个世纪60年代开发的,应用到音响放大器上音效表现颇佳,受到广泛好评。此胆屏极工作电压较低,屏流较大,放大线性良好,处理微弱信号的能力优于常用的高u双三极管。有资料介绍,它的优异特性要在屏极工作电压15...

    戴洪志   2015-11-21

  • 有源低音音箱电路、功放电路

    音箱信号由RCA1、RCA2两只莲花插座端输入。L_R声道音频信号输入后,由R1、R2电阻隔离,再经R3-R4混合分压后,信号进入IC1运放电路。IC1运放中的Ic1b运放单元,与R4~R6、w1~w1’、c2~c3等外围元件,组成一个RC二阶型低通选频有源滤波电路...

    王素军   2015-11-20

  • TDA7264音频功率放大电路

    TDA7264是飞利浦公司推出的一款MULTIWATT8脚封装、BTL型输出的双声道音频功放。是专为Hi-Fi音乐设备、高质量电视机而设计,功放块输出级采用DMOs型场效应管与双极型晶体管混合搭配。使Ic具有电压供电范围宽(±10v~±25V...

    中华维修整理   2015-11-20

  • 6N1+6P1胆机功放电路

    胆机采用6N1管组成SRPP推6P1单端甲类超线性功率放大器,由于采用了甲类电路,丰富的偶次谐波使声音优美悦耳,胆味浓郁。该电路简洁、用料少、易制作,电路原理如图2所示,输入级由双三极胆6N1组成的SRPP电压放大电路,该电路是常用的优秀电路...

    中华维修整理   2015-11-11

  • 6P1胆管功放

    电子管6P1被一些发烧友不屑一顾,笔者最近却用6P1制作了一台小胆机,电路简洁经典,制作成本低廉,声音靓丽。整机见图1(略),所用电子管见图2(略),电路见图3。 一、电路的设计与选取 上世纪...

    张全定   2015-11-11

  • 胆石结合6P3P并联20W功放

    在音频放大器中,将上一级放大器输出的讯号输送到下一级放大器的方法有阻容耦台、变压器耦合、直接耦合三种方式。 由于电容及(变压器的)电感均为非线性元件,在频率低端和高端都会使传送到下一级的音频记号...

    王德朝 何一华   2015-11-11

  • STK4191 Ⅱ50W+50W功放

    STK4191Ⅱ是一款性能优异的双声道音频功率放大集成电路,用该集成块装制的功放机,输出功率可达50W+50W,能满足般大型娱乐场所放音需求。 电路如图1所示:左声道音频讯号从Ic1(STK41...

    中华维修整理   2015-11-11