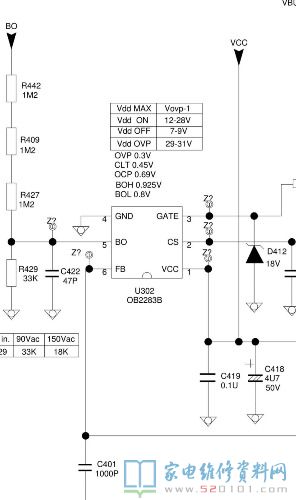
近期修到一台TCL L65P2-UD液晶电视,是一台雷击机,经检查电源板损坏,保险没烧,300伏有供电 ,压敏电阻,烧断一只脚,P31光电耦合器,3脚和4脚短路,经查,该供电信号来自U302 IC电源 6只脚的贴片 ,把该贴片取下来就不短路了,并从网上搜集该图纸无果,查询该IC的代换也无果。该贴片自编型号第一排283142,第二排是364B0,由于找到电路图,花了几天时间查询到该配件是OB2283MP,更换该IC后修复了电源板。
该电源IC的原型号,真实型号是OB2283MP
网友评论