PWLA201C是一款超薄42英寸LCD电源,它由PWM、PFC控制电路组成,输出12V、5V、24V三组电压。目前TCL集团生产的采用此型号电源板的LCD彩电型号有:L46E77、L46M61F、LCD47K73、L42H78F、L42E64、L46H78F等。PWL42C01电源板实物标识图如图1、图2所示。  
    【例1】故障现象:5V电压低  
    分析与检修:开机测试发现,5V待机电压只有3V左右。说明问题在5V电压产生电路。根据故障维修流程,首先测试桥堆的输出电压为300V,正常,怀疑是稳压电路有问题引起的。检测稳压电路元件,没有发现异常。尝试代换稳压电路的易损元件后开机测试,故障依旧。通过对比检测5V待机电路IC201各个引脚的电压(见图3),发现④脚的VDD电压比正常的20V电压低几伏。因此怀疑是IC有问题,代换IC201后再次测试,电压还是低。于是检测IC201的外围元件,发现C240开路。更换C240后测试,故障排除(见图3)。  
    【例2】故障现象:低压不开机  
    分析与检修:开机测试发现,在110V电压输入时无法开机。只有5V电压,其他电压都没有,而且继电器不停地发出吸合声。在220V电压输入时,12V和24V电压都正常。220V时电压正常,110V低电压时不正常,但是5V的待机电压又没有问题,说明5V待机电压形成电路没有问题。保护电路也应该没有问题。于是在110V电压输入时测试VCC电压,没有发现异常。接着检测PFC输出电压时,发现电压不稳定,说明问题可能在PFC的相关电路。于是检测PFC的控制集成电路IC101的各个引脚电压,与机器好的时候对比,没有差异。在检修外部元件时发现ZD102的电阻很大,将其代换后开机测试,故障排除。  
    备注:PFC控制集成电路Ic101的第③脚、第①脚电压,在110V和220V供电时,电压是不一样的,修理时需要注意(见图4)。  
    【例3】故障现象:没有5V电压  
    分析与检修:开机测试发现,在不接负载时5v电压低,接负载后就没有了电压。因此可以判断问题出在5V电压形成电路。按检修流程,首先测试桥堆输出的320V电压,没有问题。测试IC201各个引脚的电压并进行对比(见图5),发现IC201的④脚电压只有十几伏,而正常的机器有20V。怀疑是IC201损坏,代换后测试,还是不行。于是检测IC201的外围电路,发现VT208的e极电压有22V,进一步检测发现D222开路,造成维持电压没有加到IC201的第④脚VDD脚,造成了没有5V电压。更换后测试,故障排除。  
    【例4】故障现象:没有12V、24V电压  
    分析与检修:开机测试,只有5V待机电压正常。强制给一个5V的PS-ON信号再次测试,发现没有12V、24V电压输出。根据故障检修流程,测试VCC的电压,也没有。此时应断开保护电路,断开D215后再次开机测试,电压立即恢复正常,说明是保护电路的问题,电压正常的时候测试12V、24V电压没有异常升高,故决定先检测过流保护电路。接通D215、再断开R237后再次测试,还是没有电压输出。看来问题不在过流保护电路,但在前面测试的时候,没有发现12V、24V电压异常升高。还有一种可能是过压保护电路异常,在电压没有异常升高的情况下因电路本身异常引起的保护。于是仔细检测保护电路的元件,发现ZD206短路,在电压没有超过稳压值时就导通,造成了保护电路工作。代换DZ206后开机测试,故障排除。  
    【例5】故障现象:12V无电压  
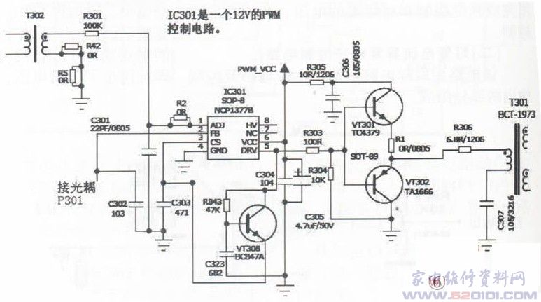
    分析与检修:开机测5V待机电压正常,强制开机后,24V电压也正常,但是没有12V电压。根据电路的原理图可知,12V和24V电压是在PFC之后的电路产生的,现在24V正常,说明PFC电路正常,问题仅仅是在12V的形成电路。于是将检修的重点放在12V的PWM电路上,对比测试12V的PWM控制电路IC301的各引脚电压并进行对比。发现第②脚没有反馈电压,其他电压都正常。因为没有输出电压,也应该没有反馈电压,故怀疑是IC本身损坏引起的故障,代换后测试,还是没有电压。NCP1377B这个IC有工作电压后就应该直接输出脉冲信号,于是用示波器测试IC301的第⑤脚,可以看到脉冲波形,说明IC301没有问题,于是顺着线路查找,发现R303已经开路损坏,没有将脉冲信号送到后面的MOS管,造成了没有工作电压,代换后测试,故障排除(见图6)。  
    【例6】故障现象:没有12V、24V电压  
    分析与检修:开机测5V的待机电压正常,于是给一个5V的强制开机信号,但是还是没有12V、24V电压输出。根据故障检修流程:首先测试PFC的输出电压,为320V,说明PFC电路没有工作。检测PFC的VCC电压也没有,说明问题在开机控制电路或是在过压以及过流保护电路。断开D215后再次测试,发现12V、24V电压立即恢复正常。说明故障问题点在保护电路。如何才能区分是过压还是过流保护呢?断开保护电路后测试12V、24V的电压正常,因此觉得不存在过压的问题,决定先检测过流保护电路。于是断开R237后再次测试电压,正常.可以确定故障是在过流保护电路。机器在正常工作时,过流保护输出一个高电平,但实际测试却是一个低电平。电路见图7,对比测试IC205各个引脚的电压,发现给IC提供的基准参考电压为0V,正常时应是2.4V。代换IC205后基准电压恢复正常,故障排除。  
    【例7】故障现象:24V无电压  
    分析与检修:开机测5V待机电压正常,强制开机后,12V电压也正常,但是没有24V电压。根据电路原理图可知,12V和24V电压是在PFC之后各自的产生电路中产生的,现在12V正常,说明PFC电路正常,问题仅仅是在24V的形成电路。于是将检修重点放在24V的PWM电路上对比测试IC401各个引脚的电压,发现IC401的第⑩脚没有参考电压输出,而实际IC401的第⑩脚应该有5V的参考电压输出,断电后测试IC401的第⑩脚对地电阻,发现对地短路。代换IC401后再次测试,电阻还是短路,说明IC401的外围电路有异常。检测外围电路,发现C406短路,更换后测试,电阻恢复正常,开机测试,故障排除(见图8)。
 






网友评论