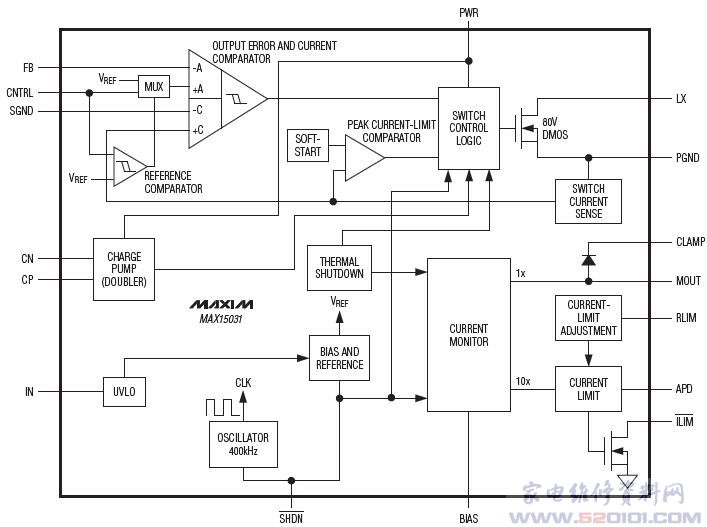
概述:MAX15031是MAXIM公司生产的一款转换器及电流监测器。它集成了一路内置开关的同定频率脉宽调制(PwM)升压型DC DC转换器和能够快速调节限流的高边电流监测器该器件能够输出高达76v的电压,可监测高达4mA的电流(300mw)。MAX1503l适合多种应用,如雪崩光电二极管偏置、PIN偏置或变容二极管偏置以及LCD显示器,MAXl5031采用2.7v - 11v单电源供电。固定频率(400kHz)、电流模式PWM架构提供低噪声输出电压,易于滤波。内置高压功率开关允许器件提供高达76v的输出电压。内部软启动电路可有效抑制升压转换器开
启时的输人电流,MAX15031具有关断模式,有助于节省功耗。
MAXl5031提供1000倍的电流监测动态范围,能够以极高精度检测500nA争4mA范围的电流 电阻可调限流保护电路能够在光功率瞬变时自效保护APD;箝位一极管能够在过J土条件下保护监测器输出;其它保护功能包括升压转换
开关的逐周期限流、欠压闭锁,当管芯温度达到+160°C提供热关断保护。
MAX15031提供增强散热4mm x 4mm、16引脚TOFN封装。
二、MAX15031功能和特点
◆输入电压范围
+2.7v至+5.5v 采用内部电荷泵l或+5.5v至+11v
◆(v1N+1v)至76v较宽的输出电压范围
●内置1欧姆(典型值)80V开关
●300mw升压转换器输出功率
◆高精度±10%(500nA至1mA)和±3 5%(1mA至4mA)
高边电流检测
◆可通过电阻快速调节APD限流(1 us响应时间)
◆漏极开路限流指示
●400kHz固定开关频率
◆固定PwM频率易于滤波.适用于低噪声系统
◆内部软启动
●2uA(最大值)关断电流
◆一40。c至+125。c温度范围
◆微小的增强散热型4mm x 4mm、16引脚TQFN封装






网友评论