您好,欢迎您访问家电维修资料网
登陆 免费注册
实用工具手机版

用手机访问

手机访问家电维修资料网
家电维修资料网
  • 首页
  • 维修资料
    • 彩电维修资料
    • 彩电总线调整
    • 维修基础
    • 电子线路
    • 电子制作
    • 空调制冷
    • 家用电器维修
    • 音响功放
    • 卫星有线
    • VCD、DVD
    • 通讯设备
    • 办公设备
    • 数码摄录
    • 计算机设备维修
    • 软件下载
    • 培训教材
  • 电路图纸
    • 长虹彩电图纸
    • 康佳彩电图纸
    • TCL彩电图纸
    • 海尔彩电图纸
    • 创维彩电图纸
    • 海信彩电图纸
    • 其他彩电图纸
    • 合资彩电图纸
    • LG彩电图纸
    • 松下彩电图纸
    • 三星彩电图纸
    • 索尼彩电图纸
    • 东芝彩电图纸
    • 夏普彩电图纸
    • 飞利浦彩电图纸
    • DVD功放图纸
    • 家用电器图纸
    • 数码相机图纸
    • 显示器图纸
    • 维修工具图纸
  • 数据下载
    • 长虹彩电数据
    • 康佳彩电数据
    • TCL彩电数据
    • 海尔彩电数据
    • 创维彩电数据
    • 海信彩电数据
    • 其他彩电数据
    • 合资彩电数据
    • 厦华彩电数据
    • DVD机顶盒数据
  • 说明书
    • 彩电说明书
    • 显示器说明书
    • 家用电器说明书
    • 遥控器说明书
    • 影音系统说明书
  • 视频
    • 彩电维修
    • 空调制冷
    • 电脑软件
    • 办公设备
    • 显示器维修
    • 电子线路
    • 维修基础
    • 电工技术
    • 通讯维修
    • DVD维修
    • 生活电器
    • 仪器仪表
    • 其他技能
    • 电子制作
  1. 首页
  2. 彩电维修
  3. TCL彩电维修
  4. 正文

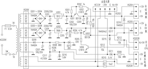
TCL王牌D302A型VCD机电源电路

2007-05-29作者:1913评论

其他推荐

  • TCL王牌D302A型VCD机热机半小时后,图像杂乱无
  • TCL王牌D302A型VCD机播放正常,但无屏显。
  • TCL王牌D302A型VCD机通电后,全机无反应。
  • TCL2568型彩电,开机有伴音有图像,但图像行幅不足
  • TCL-9329Z型彩电开机呈三无,机内有“吱吱”声。
  • TCL-9329Z型彩电有时出现逃台现象,有时正常,故

网友评论

发表评论

所有评论

目前还没有网友评论

热门资料

  • 1TCL液晶电视一体屏面板拆卸方法(图)
  • 2TCL 液晶电视屏驱动板的维修方法(图)
  • 3液晶屏背光板的工作原理及维修
  • 4TCL 智能液晶电视本地升级和强制升级的方法(图)
  • 5TCL液晶电视逻辑板的维修方法
  • 6TCL 32寸三星液晶屏背光灯驱动和保护电路原理分析(图)
  • 7华星ST5461D07液晶屏灰屏的断Y技改维修方法
  • 8关于TCL液晶电视升级后黑屏的处理方法
  • 9TCL液晶电视3D左右眼切换方法
关于我们 - 网站帮助 - 广告合作 - 网站声明 - 友情链接 - 网站地图
©2006-2024 www.520101.com All Rights Reserved
浙ICP备12036345号-1