TCL MS88机芯采用MStart公司最新的解码及图像处理多功能处理芯片MST9U88L(U9),如图1所示。MST9U88L集解码、音频解调、CPU decoder、图像画质处理等于一身,具有HDTV(Y/Pb/Pr输入口)、电脑信号(VGA)、T-LINE(HDMI)、高清USB等特殊输人功能,同时带有USB打印机接口;支持1920x1080P、1920x1080I、1280x720P 、720x480P等多种格式信号。
一、机芯概述
MS88机芯主要由主板(数字板)、USB板、侧AV板、前面板等组成,其中主板由高清信号处理芯片MST9U88L、频率合成式高频头(F07WP)、中放解调集成块TDA9885(U24)、音频功率放大块YDA138 (U21)、AV接口模块等电路组成。
二、信号输入
该机芯彩电可输入1路射频信号、3路AV信号、1路vGA信号、1路S端子输人、1路HDMI信号、1路YUV信号,其信号流程如图2所示。

1.射频信号输入
从高频头输出的射频信号经CON33连接到数字板上,cON33的③脚输出复合视频信号TV,经电感L64及R206与R193分压后,分两路输出,一路经R192输出(TV1-Vib+信号),另一路由R195输出(TV1-Vin信号-),如图3所示。TV1-Vib+信号经C95耦合,耦合后的信号为TUNER_CVBS,送到U9的57脚进行视频处理; TV1-Vib-信号经C96耦合输出vCOMO信号,送到U9的58脚进行视频处理。

从高频头输出的音频信号,一路从CON33的①脚输出(SIFPOUT信号),经电容C257送给Q40的基极,由Q40缓冲放大后从发射极输出TV-SIFP信号,最后经电容C65耦合送到U9的61脚;另一路从CON33的②脚输出,经R265后输出(TV-SIFM 信号),经电容C66耦合后送到U9的62脚。
2.AV信号输入
主板上插座P8、P17、P13分别接入AV1、AV2、AV3信号的视频信号和音频信号,如图4所示。

插座J908的④脚输入AV1的视频信号(AV1_V+),经电容C91耦合后送到U9的53脚;AV2的视频信号从插座P17的①脚接人(D52起防静电作用),经过电感L68后由电阻R203输出AV2 -Vin+信号,R211输出AV2-Vin-信号,分别经过C92、C94耦合到U9的54、56脚;AV3的视频信号从插座J907的11脚输入(AV3_ V+), 经电容C93耦合到U9的⑤脚。
AV1的音频信号从插座J908的①、②脚输人(AV1_Lin、AV1_Rin),分别经电容C147、C148耦合到U9的76、77脚;AV2的音频信号从插座P17的③、⑤脚接人,分别经R371、C267、R297与R372 、C281、R306输出(MUX_Lin、MUX_Rin),最后分别经过C69、C70耦合到U9的71、72脚;AV3的音频信号从插座j907的15、17脚输入(AV3_ Lin、AV3_ Rin), 分别经电容C129、C130耦合到U9的够78、79脚。
3.S-video信号输入
S-video的视频信号的Y信号从插座j907的⑨脚输入(S-Yin),经电容C85耦合到U9的49脚;S-video的视频信号的C信号从插座J907的⑦脚输入(SCin),经电容C84耦合到U9的48脚。
s-video信号的伴音通道与AV3通道共用。
4.HDTV信号输入

Y、U、V信号从AV板上插头P12接人,经防静电保护电路D32~D34处理后,送往主板上的插座J907,如图5所示。高清信号的Y信号从插座J907的③脚输人(HD1_ YIN信号),经电阻R125,电容C158,电阻R128,电容C161后输出的Y+、Y-信号,分别送到U9的44、45脚。
高清信号的Pb信号从插座j907的①脚输入(HD1_PBIN信号),经电阻R124,电容C157,电阻R135,电容C166后输出(PB+、PB-信号),分别送到U9的41、42脚。
高清信号的Pr信号从插座J907的⑤脚输人(HD1_PRIN信号),经电阻R123,电容C156,电阻R127,电容C160后输出(PR+、PR-信号),分别送到U9的46、47脚。HDTV信号音频信号与AV3通道共用。
5.VGA信号输入

VGA信号通过插头P3接入,如图6所示。P3的①脚输人的R信号,分别经R97 R104限流后,由C135、C142耦合到U9的27、28脚(RIN+/RIN-);通过P3的②脚输人的G信号,分别经R96 R103限流后,由C134、C141耦合到U9的25/26脚( GIN+/GIN-);通过P3的③脚输入的B信号,分别经R95、R102限流后,由C133、C137耦合到U9的27、28脚(BIN+/BIN-);分别通过P3的13脚、14脚输入的HS、VS信号,经R105、R106限流后送到U9的16脚17脚,进行视频信号处理。
VGA信号的音频信号与AV2通道共用。
6.HDMI信号输入

插头P1接入HDMI信号(数字多媒体信号),分为一对时钟对信号和3对数据对信号,如图7所示。P1的12、10脚输出HDMI_RXC-、HDMI_ RXC+时钟对信号,通过R317、R316送到U9的①、②脚;P1的⑨脚、⑦脚、⑥脚、④脚、③脚、①脚输出HDMI_RX0-、DMI_RX0+、HDMI_ RX1、HDMI_RX1+、HDML_RX2-、HDMI_RX2+数据对,通过R315、R314、R313、R312、R311、R310送到U9的④、⑤及⑦、⑧、10、11。
三、信号处理
1.视频信号
通过各路通道输人到U9集成电路的CVBS信号、AV信号、S-VIDEO信号YUV信号、vGA信号、HDMI信号,在内部选择开关控制下,进行解码、3D梳状滤波、彩色解码、同步信号处理、VBI限幅、斜线角度处理、降噪、逐行变换格式缩放变换、画质增强等处理。
2.音频信号

输人到U9的各路伴音信号经音频解调及音效处理后,分两路输出,如图8所示: U9的85~87脚分别输出左、右声道伴音信号及重低音信号。其中,U9的85脚、86脚输出左右声道伴音信号(AMP-Lout、AMP-Rout),先经U38功率放大后,由CA92、CA93输出AMP-Lin、AMP-Rin信号,再经过R523、C548和R524、C551输出SPOUTL、SPOUTR信号,送到功率放大集成电路U21的38脚和⑤脚,进行功率放大处理。
U9的87脚输出重低音信号AMP_SOUT,经过R56、C275、L54后输出重低音音频信号(SUBWOOFER)。由U9的234、236、238、239脚输出的数字音频信号,经过排电阻RP20后输出D11~D15信号,分别送到U15的④、③、②、①脚,进行数模转换,转换后的左右声道模拟信号SCART1_L、SCART1_R,分别由U15的⑦脚和10脚输出,如图9所示。
1.AV通道输出
U9的59脚输出模拟复合视频信号,经J907的14脚输出到AVOUT输出口。U15的⑦脚和10脚输出左右声道的音频信号,经电容C472、C471耦合后输出Scart1_Lout 和Scart1_Rout信号,经J907的24和22脚输出到AVOUT口。
2.LCD显示及伴音信号输出
U9将视频信号转化为显示屏的接收信号,从197~222脚输出,经插座cON6输出到显示屏,还原出图像信号。
经过伴音数字功效U21(YDA138)内部集成电路功率放大处理后的音频信号为两路输出:一路为耳机通道,一路为扬声器通道,如图10所示。
U21的42脚①脚分别输出耳机的左右声道音频信号PHONE_L和PHONE_R,经插座J901的⑤脚、⑥脚送到耳机插座插孔。U21 的35脚、29脚和⑧脚、14脚分别输出左右伴音信号的正负极性信号(OUTL+/OUTL- 、OUTR+/OuTR-)。其中,OUTL+/OUTL-信号经L79、L84、C235、C236高频滤波后,通过JP4的②脚、①脚输出,送给左通道扬声器;oUTR+/OUTR-信号经L77、L85、C233、C234高频滤波后,通过JP4的④脚、③脚输出,送给右通道扬声器。重低音音频信号(SUBWOOFER)通过插座J907的20脚送到重低音插口。
五、MCU (处理控制器)信号控制1.程序存储器控制
U9对程序存储器U13(PM25VF040)的控制通过以下的连接实现:U9的166脚输出的SPI_CZ信号控制程序存储器①脚内部的片选操作,如图11所示;U9的183脚输出的信号控制程序存储器的写操作。U9和U13是通过串口总线交换数据:U9的164脚和U13的⑥脚是数据交换时钟线,U9的165脚和U13的⑤脚是数据输入线, U9的167脚和U13的②脚是数据输出线。
当接通市电后,电源板输出+5V电压,从插座J910的①脚送人主板,经电容CA118、C554滤波平滑后,输出+5V_PWRIC待机电压,如图12所示。+5V_PWRIC供电给电源开/关机管理芯片U506( PIC2F675)的①脚,使U506进人正常工作状态。
(1)待机控制
要进入待机状态,必须使Q5导通,即PWR-CTL为低电平,电源板上无+12V电压输出,这时J2的②脚无+12STB电压送人主板,主板上相关电路进人待机状态。以下两种情况均可进人待机状态:
1)当遥控器发出待机信号后,遥控接收信号(IR-SYNC)经CON4的⑧脚送到U9的179脚,经内部处理器解码识别出待机信号后,U9的190脚输出待机指令(CPU_CMD)到U506的⑤脚,U506的⑥脚输出一个高电平信号到Q5的基极,使Q5导通。
2)实时时钟的设置控制,若关机定时时间到,U504的①脚输出RTC_INT待机指令到U506的④脚,U506的⑥脚输出一个高电平信号到Q5的基极,Q5导通。
在待机状态下,除U506、U504 由待机电压+5V_pWRIC供电外,其余电路因失电均停止工作。U506实质是一块PIC单片机,内置高精度振荡器及EEPROM,带有AD转换电路,除电源引脚外,其余6只引脚均可作为1/O端。在本机芯中,U506引脚功能与实测电压见表1。
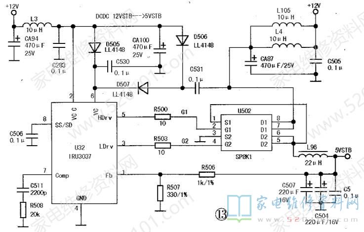
开机时,Q5截止,PWR-CTL为高电平,开关电源输出+12V电压,通过J2的②脚送入主板。集成电路U32(IRU3037)和U502及其外围元器件组成的电压变换电路,如图13所示,稳压块RU3037引脚功能与实测电压见表2。+12V电压先通过此变换电路,再经电容C507、C504、C5平滑滤波,输出+5V的工作电压(5VSTB)供给主板上各部件,主板进人正常工作状态。
提示:检修电源板时,若测得插座J910的①脚5V电压正常,表明开关电源的待机电源电路正常,这时可用一只数千欧姆的电阻跨接在J910的①、③脚间进行强制启动,测量电源板输出的+12V及+24V电压是否正常。
六、静音电路控制
1.开/关机静音
开机时, +12V电压一路直接加在Q45的发射极上,另一路通过电阻R323加在Q45的基极上,如图14所示,由于电容C114的作用,Q45瞬间导通,使Q45的集电极输出高电平信号A_MUTE,通过R354送到Q22的基极,使得Q22导通,将Q22的集电极电位拉低,即U21的⑥脚为低电平,则伴音功率放大器U21(YDA138)的35、29、8、14脚无输出,达到开机静音目的。
关机时,由于+12V的电压消失,C114中储存的电荷通过R326对Q38的e极放电,由于此时Q38的e极电位比b极高,所以Q38导通,使Q38的集电极输出高电平信号A_MUTE,通过R354连接到Q22的基极,使得Q22导通,U21无输出,达到关机静音目的。
2.MCU静音控制
当需要静音时,U9发出AMP-MUTE信号,通过电阻R322、R349加到Q22的基极,使得Q22导通,Q22的集电极为低电平,U21无输出,达到静音目的。
七、供电系统
1.MST9U88L及DDRAM的供电电源
开机后,送往主板的+12V电压先经U32、U502变换输出的+5V工作电压,再经相关各电源变换块变换后,输出+3.3V、+2.5V、+1.8V等多种电压,供给MST9U88L及DDRAM等电路,如图15所示。各组电压的具体形成电路如图16所示。
U5将③脚输人的+5V的电压变换为+3.3V,经C22、CA16滤波后,输出+3.3V的模拟AVDD电压;
+3.3V的模拟电压AVDD经L13、C23、 CA17滤波后,输出+3.3V的HDMI(数字多媒体接口)工作电压AVDD_ HDMI;
+3.3V的模拟电压AVD经L23、C58、CA27滤波后,输出+3.3V的ADC(模拟、数字转换电路)工作电压AVDDA;
+3.3V的模拟电压AVDD经L18、C46、C47、C48滤波后,输出+3.3V的存储器PL工作电压AVDD_ MemPLL;
+3.3V的模拟电压AVDD经L22、C51、CA26滤波后,输出+3.3V的伴音信号处理工作电压AVDD_ AU;
+3.3V的模拟电压AVDD经L19、C49、CA24滤波后,输出+3.3V的伴音中频信号处理工作电压AVDD_SIF;
+3.3V的模拟电压AVDD经L24、C59、C60、C62、C43、C44滤波后,输出+3.3V的PLL工作电压AVDD_ MPLL;
(2)+3.3V数字电压
U7将③脚输人的+5V的电压变换为+3.3V,由U7的②脚输出,经C34.CA21滤波后输出+3.3V的数字电压。
+3.3V的数字电压经L20、C45、CA23滤波后,输出+3.3V的数字信号处理工作电压VDDP。
(3)+2.5V电源电压
U8将③脚输人的+5V的电压变换为+2.5V,由U8的②脚输出,经C25、CA19滤波后,输出+2.5V的电源电压。
+2.5V的电源电压经L16、C35、CA22滤波后,输出+2.5V的存储器接口电路电源工作电压+2.5MVDD。
+2.5V的电源电压经L21、C50、CA25滤波后,输出+2.5V的帧存储器工作电压+2.5_ DMC。
+2.5V的电源电压经L25、C63、CA29滤波后,输出+2.5V的帧存储器工作电压+2.5_ DMQ。
(4)+1.8V电源电压
U6将③脚输人的+3.3V的电压变换为+1.8V,由U6的②脚输出,经C19、CA13滤波后,输出+1.8V电压,作为MST9U88L内核电路的工作电压。
另外, +5V电压经L100、C555、CA77等元件滤波后,输出+5V的高频头工作电压+5V-IF。
2.显示屏工作电压
为了能配接不同型号的液晶屏,显示屏的供电电路通常设计为+5V与+12V两路可选形式,如图17所示。
+5V的工作电源由L6和L104并联接人,+12V的工作电源由L2和L103并联接人。输入电压经电容CA1.C1滤波后送到U2(SP8J3)的①、③脚。U2的导通与否受MCU控制,待机时,Q1基极电压为0V,Q1截止,U2也截止;开机后,Q1基极电压约为3.3V,Q1、U2导通,U2的⑤~⑧脚输出上屏电压,经CA5C8滤波后,送往显示屏信号处理电路。
提示:SP8J3是一个2路双通道切换开关集成电路,主要应用于电源的通路选择和DC/DC转换电路中。该IC内置P沟道MOS管,具有低压驱动(4.5V)、导通电阻小、功率大和切换速度快等优点。3.背光灯控制
U9的189脚发出背光灯开/关信号ON-PBACK,经R13加到Q3的基极,如图18所示,通过对Q3的导通/截止控制实现对背光灯的开/关控制。U9的192脚发出的背光灯亮度调节信号ADJ-PWM2,经R16加到Q4的基极,通过对Q4导通程度的控制实现对背光亮度的控制。
正常开机后,插座cON2的④脚(BRI_ ON/OFF)电压为+5V,③脚(BRI ADJ)电压在0V~3V间可调。

网友评论