• 1.5W 小功率甲类放大器

    下图(a)电路两级直接耦合放大,第一级从第二级发射极取得基极电流,从而形成很强的直流负反馈,稳定工作点。扬声器通过自耦变压器与末级匹配,这样,采用小铁芯也能有良好的频率特性。变压器的附加绕组W2提供隔直流负反馈信号。 &nbs...

    佚名   2020-06-12

  • 集成音频功放IC应用于BTL方法与探讨

    BTL(Bridge-Tied-load)意为桥接式负载。负载的两端分别接在两个放大器的输出端。其中一个放大器的输出是另外一个放大器的镜像输出,也就是说加在负载两端的信号仅在相位上相差180°。负载上将得到原来单端输出的2倍电压。从理论上来讲电路的...

    佚名   2020-06-08

  • SF404音频功放芯片的OCL和OTL接法电路

    SF404音频功放集成电路:双列14脚封装;静态电流=60mA;输出噪声=2mV;输出功率=6W;输入阻抗=50kΩ;闭环增益=40dB;谐波失真=1.5%;开环增益=70dB。SF404具有保真度高、驱动能力强、热稳定性好、电源电压适应范围...

    佚名   2020-06-08

  • 2.1声道有源音箱功放电路图

    本电路是用LM1875构成的,其主要参数如下:电压范围:16~60V ;静态电流:50MmA;输出功率:25W;谐波失真:〈0.02%,当f=1kHz,RL=8Ω,P0=20W时;额定增益:26dB,当f=1kHz时工作电压:±25V;...

    佚名   2020-06-07

  • 高保真45W分离元件功放

    在电子技术飞速发展的今天,大多数功放都采用了集成电路的设计,对于发烧者来说,能够制作出一台分离元件搭建的高保真功放也是一项基本功。本文介绍的功率放大器采用全分离元件结构,在输入级和电压放大级采用两级非对称结构的差分电路,放大线性好、频响宽,对...

    佚名   2020-06-03

  • 浅谈胆机与石机的一些区别

    胆机(电子管功放)是以电子管为放大元件的音频功率放大器。它是音响业界最古老而又经久不衰的长青树,其显著的优点是声音甜美柔和、通透自然,尤其动态范围之大,线性之好,绝非其他器件所能轻易替代。 石机(晶体管功...

    佚名   2020-06-03

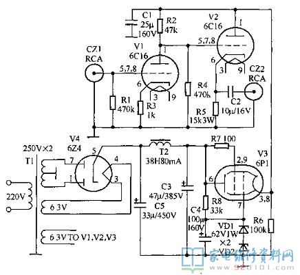
  • 性能优良的6C16胆前级电路图

    曙光6C16是一只体积小巧的靓胆,为小9脚旁热式阴极宽频带电压放大单三极管,高跨导、低内阻、低噪声、伏安特性好。6C16内部采用短距屏栅框架文撑结构,片状栅极,两根栅极支架作辅助支撑,部分引脚至云母片用铆钉固定,内部构造较特殊,抗...

    佚名   2020-06-02

  • 一款6N11电子管前级放大器

    电子管放大器的音色是发烧友们所喜好的,下面介绍一个用6N11制作的胆前级。放大器分前级和后级,我们常说的功放是将两者合二为一的机器。前级主要作用是对输入的微弱信号进行电压放大,以推动后续的功率放大管。一般情况下。前级放大器因工作电流较小...

    佚名   2020-06-02

  • 三分频扬声器系统分频器电感的设计

    扬声器系统的分频器分为前级分频和功率分频2类。前级分频是前级电路中由电子元件产生的分频,再由各自的功放分别驱动高﹑中﹑低音扬声器系统,如图(1a)所示,属于小信号有源分频。而功率分频则是由电感、电容、电阻元件构成的位于功放与扬声器...

    佚名   2020-06-02

  • 用D类功放给双声道音响系统加一个低音炮

    很多时候我们是在听2声道音响,而非2.1声道。这就使得低频响应效果不是太好,重放力度不够。下面介绍一个D类放大器电路(数字功放),有兴趣的电子爱好者们完全可以自制一款这样的电路然后再加上一个低音音箱就可以组成一个低音声道,配合两个主声道就是2.1声...

    佚名   2020-06-02

  • 乙类推挽功率放大电路图

    上世纪八十年代和九十年代初是收音机普及的鼎盛时期,从能揣起口袋的袖珍式收音机到大型台式收音机应有尽有。对于经历过这段岁月的电子学者来说,分离元件收音机是曾经的经典,那种对每一个独立元件都可以拿来研究的精神和乐趣,是在现在的电器中不能体验到的。...

    佚名   2020-05-30

  • 手提式喊话器电路原理

    本文分别通过两款电路来详细阐释以下工作原理,第一款是CD4046与TWH8751组成D类放大电路,其MIC拾取的音频信号经IC1运放CA3160放大后,由IC2锁相环电路9脚输入,经内部压控振荡器VCO转换成变频方波,再通过内部相位比较器1比...

    佚名   2020-05-30

  • 分频器的种类与作用以及分频点

    分频器可分为“功率分频器”和“电子分频器”两类。 (1)功率分频器:无源电路,位于功率放大器之后,设置在音箱内,通过LC滤波网络,将功率放大器输出的功率音频信号分为低音、高音(二路)或者低音、中音、高音(三路),分别送至各自扬声器。连接简单,使用方...

    佚名   2020-05-30

  • 用TL084运放构成的重低音增强电路

    重低音增强电路用于音响系统中主要是增强低音效果,以弥补某些音频播放系统或播放场合对低音效果不足的补充。电路中主要元件为高速J-FET输入四通道运算放大器TL084。本电路如下图所示,音频输入信号经由IC1-1及外围元件所组成四阶低通滤波器进行变化斜...

    佚名   2020-05-28

  • TDA1521搭配NE5532构成的功放电路

    TDA1521功放集成电路,内含过热、短路保护及扬声器消“噗”声电路。本电路将TDA1521功率放大电路与NE5532前置放大电路组合在一起,并经过适当的电路设计,组成一台高灵敏度的音频功率放大器,适合于小功率、便携式等音响设备的接续功率放大,如M...

    佚名   2020-05-19

  • TDA1521+NE5532构成的双声道高保真功放

    TDA1521双声道高保真功放集成电路,外围元件简单,制作容易,集成块内含过热保护、短路保护、静噪等保护功能。用它搭配素有运放之皇的NE5532,制作出的功放电路简洁,音质也很不错,适合大家业余制作。  ...

    佚名   2020-05-19

  • 曾经很流行的傻瓜175/275等厚膜功放块

    上世纪90年代曾流行过傻瓜系列厚膜集成电路功放,相信很多的电子爱好者都用它制作过音响功放电路。如傻瓜155/175/275/1100/2100等等都耳熟能详。因为傻瓜功放免调试,一装即成,音质也还不错,所以当时在简单应用和制作中很受欢迎。 ...

    佚名   2020-05-19

  • 运放与晶体三极管组成的OCL功率放大器

    本音频功率放大电路采用一运算放大器组成驱动级,晶体三极管VT1~VT4组成复合式互补对称电路,担任功率放大。电路总增益 Au=(R1+R3)/R1,RL为扬声器。交流信号的工作过程与简单的互补对称功率放大器类似。 ...

    佚名   2020-05-19

  • 双声道电子管前置放大电路

    本电子管前置放大电路由两个独立的放大器组成,左右声道的放大电路完全相同。其放大器的输入级采用SRPP电路(分流调整式推挽放大器),其频率响应从10Hz~40kKHz增益变化仅为±1dB,信号噪声比可达80dB。本电路包括电源部分的电路图。 ...

    佚名   2020-05-19

  • NE5534+LM1875构成的20W高保真功放电路

    LM1875是美国国家半导体公司出品的5脚单列V型直插塑封IC,为高保真音频功率放大集成电路,主要技术指标:频响范围:20Hz-20kHz;负载阻抗:8/4欧姆;失真率:40W输出时0.05%;电压范围:20-60V。 &nb...

    佚名   2020-05-19