• 创维无边框液晶电视换灯条的过程

    一台创维55寸无边框液晶电视背光坏了,除胶比较麻烦,也担心翻来翻去把液晶屏弄坏,所以偷了下懒,没有按常规操作,只是把边框上的胶除了,回装的时候在边框上打上一圈704(薄薄的一层防止溢出),固化两个小时,试机一切正常,屏幕也粘的很牢...

    gfdwia   2024-03-13

  • 创维22L08IW液晶电视不开机的故障维修

    一台创维22L081W型{8H11机芯)液晶电视,据用户讲刚开始是开机困难,需要预热几分钟后才能正常工作,使用一段时间后需要预热的时间越来越长,最后彻底不能开机了。首先接通电源仔细观察,电源指示灯不亮,按所有按键均无反应,...

    李文进   2024-03-13

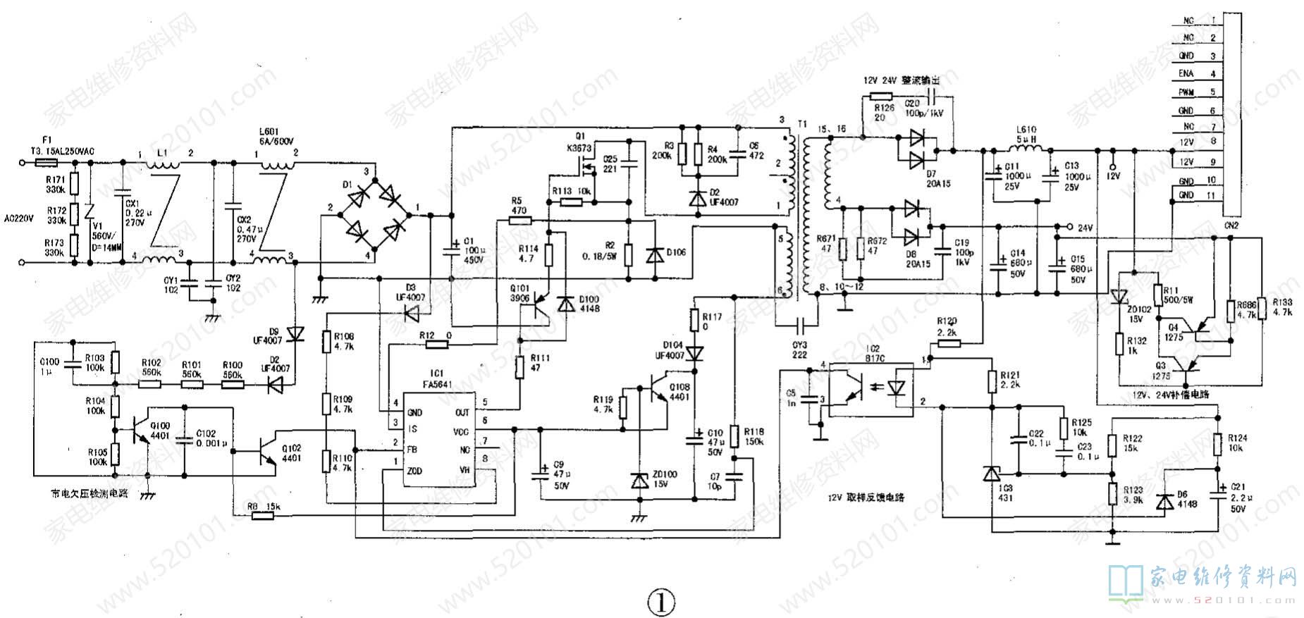
  • 创维168P-P32ETU-00电源板电路分析与故障维修

    创维32E20RN型液晶电视市场销量大。该机采用电源板号为168P-P32ETU-00的电源,电源和背光电路做在一块电路板上,下面笔者就此款电源的电路原理进行分析。 一、开关电源 &nbs...

    练永峰   2024-03-12

  • 创维26L16液晶电视遭雷击后的故障维修

    接修一台创维26L16液晶彩电,雷击后不开机。该机为电源高压一-体板,型号为SKYWORTH ZXQ 5800-P26TQM-00,这款电源比较简单,因为没有PFC电路。 ...

    张兵   2024-03-12

  • 创维42L5HF液晶电视指示灯亮但不开机的维修

    接修一台创维42L5HF液晶电视,接通电源开关,指示灯亮;按“待机”键或用遥控开机,指示灯由红变蓝,过5s-8s又进入待机状态。在室内暗光下用遥控器开机,发现屏面有暗光闪烁一下变呈黑屏。根据现象分析故障应该发生在逆变器或灯管电路。仔细...

    毛太成   2024-03-09

  • 创维42E600F液晶电视绿灯亮不开机的故障维修

    接修一台创维42E600F液晶电视,供电通电绿灯亮不开机,检测主板各个供电都正常,测恒流板供电也正常,背光开启ENA无电压,亮度控制ADJ有3点几伏电压,继续检查没发现其它问题,好多资料说内核供电滤波电容CA1、CA3,16V/470...

    乐在学习中   2024-03-07

  • 创维32L08HR液晶电视无图像无声音的故障维修

    接修一台创维32L08HR型(8K22机芯,VER00.30版本,屏型号LC320WXN-SAC1)液晶电视,通电红色指示灯亮,然后马上变绿灯,无光无声,有时候是图像很暗有正常字符但无声。 &...

    练永锋   2024-03-04

  • 创维42L16HC液晶电视开机图闪的故障维修

    接修一台创维42L16HC型液晶彩电,用户报修说是开机图闪烁,无伴音。上门后拆机通电,发现背光灯不停地闪烁,测电源输出各路电压,+24V在21V左右,+12V在10V左右,PFC电压只有300V,虽然是PFC不正常而引起各路输出...

    陆文金   2024-03-04

  • 创维39E61HR液晶电视图像重影抖动的维修

    接修一台创维39E61HR液晶电视,故障现象是屏幕横条,抖动,还有轻微重影,屏幕上部还有绿色花斑,拒用户说找了两个维修师傅都判断是屏幕坏了让买新的,我上门查看,立马心里就基本有底了,因为这种故障去年修过好几台,但是也不排除屏坏。...

    gfdwia   2024-03-01

  • 创维32E500E液晶电视暗蓝屏的故障维修

    接修一台创维32E500E液晶电视,故障表现为开机背光亮暗蓝屏无音,该机主板型号是5800-A8R540-0P00,测量屏逻辑板上供电及VGH VGL等电压全部正常,主板上电压也全部正常,怀疑存储器25C64数据丢失...

    乐在学习中   2024-03-01

  • 创维32E680液晶电视指示灯红灯亮不开机的维修

    接修一台创维32E680F液晶电视,客户报修说是不开机,到客户处看到开机亮绿灯。拆开测量24v、12v、5v正常,开机信号正常。测U21输入12V正常输出无电压,量后级无短路,芯片为ACSD查为MP1495,更换后故障修复。 ...

    sgh2002   2024-02-28

  • 创维55V7液晶电视灰屏的故障维修

    接修一台创维55V7灰屏有声音,没有图像,开关机正常,我判断基本主板电源板正常,灯条也没有问题。用户在旁边说,可能是灯条坏了或者是屏线断了,我说你怎么知道的,他说我一个朋友是干这个说的,我也从网上查看了。我说是不是你说的那...

    张进旗   2024-02-27

  • 创维8H06机芯液晶彩电信号流程分析与故障检修

    8H06机芯是创维小屏幕液晶彩电机芯,其电路框图如图1所示,主芯片采用华亚公司生产的HTV270,该机芯主要用于创维L08、L10等系列小屏幕液晶彩电中,如19L08IW、19L101W、22L081W、22L101W等机型。 ...

    周绍刚   2024-02-27

  • 由贴片电容漏电导致创维55G3液晶电视开机三无故障的维修

    接修一台创维55G3型号的液晶电视,故障是通电后三无故障,无任何反应。开机检测电源板电压,12V,24V等电压正常。进而检测主板,发现主板上电源板与主板连接座处12V给主板供电的保险已开路(无明显烧坏痕迹)。该机主板...

    夏师傅家电维修   2024-02-24

  • 用LD7536改开关电源修复创维32X8损坏故障

    接修一台创维32X8液晶电视,电源因为滤波电容烧炸,导致电源多个元件损坏。由于该电源丝印没有现货,于是用我有的LD7536改制,对比LD7536和该电源实际电路,于是去掉原机芯片3脚外围90012,COD4,还切断覆铜板线路去另...

    科利达王   2024-02-23

  • 用烧机法修复创维55G3液晶电视通电无反应的故障

    这是一个创维55寸液晶主板上一粒米大小的贴片电容竟导致电视机三无的维修案例,维修师检查过这电容2次都以为没坏,用“烧机”大法才让它显山露水,查出它,真的是非常不容易,接下来详细叙述维修过程。 ...

    夏师傅家电维修   2024-02-23

  • 创维5800-P40TOS-00电源板故障维修3例

    故障现象1:输出的12V和24V电压过低。分析检修:测量PFC电压的滤波电容两端电压只有300V(正常值应为380V),测得PFC驱动芯片IC601 (L6563)的14脚电压只有8V(正常值为15V),经查D629不良,换新后故障排...

    彭建华   2024-02-23

  • 创维5800-P37T00-13电源板故障维修3例

    故障现象1:开机后光栅闪烁。分析检修:测量PFC电压只有300V(正常为380V)判断PFC电路没有工作。该机的PFC电路如图1所示。二次开机后,U1 (STR-E1555)的①脚得到15V供电(此电源来自于副电源,由待机控制管...

    彭建华   2024-02-23

  • 创维5800-PLCD26-01电源板故障维修7例

    故障现象1:无5VS电压输出。分析检修:由于PFC(功率因数校正)电路和主电源驱动芯片均由副电源供电,并受待机电路的控制,因此副电源无5VS电压输出,也必然会无+12V和+24V电压输出,经查市电输入电路中的V601损坏,更换V601...

    彭建华   2024-02-23

  • 创维55M6E液晶电视满屏白横线的故障维修

    接修一台创维55M6E型液晶彩电,刚开机时,图像正常,随即图像上出现白横线,并且图像抖动。拆开机盖,用万用表测得逻辑板上的VGH电压为+28V,VG2电压为-7V,VDD电压为+17V,VDD电压为+8.2V,VCC33电...

    黄宏章   2024-02-19