概述:M62253FP是Mitsubishi Electric Semiconductor公司生产的一款锂离子电池充电器控制集成电路。它为双列14脚封装。工作电压16V,输出电流30mA,功耗450mW。

 

一、M62253FP引脚功能

 

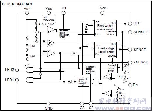
二、M62253FP方框图

 

三、M62253FP典型应用电路