概述:LA78041是日本三洋半导体出品的一款用作于CRT彩电的场扫描集成电路IC芯片,其具有泵电源提升电路、锯齿波激励场输出电路、垂直输出电路、热保护电路、交叉特性、DC可耦合等功能。LA78041允许最大偏转电流2.2A。它采用7引脚TO-220封装工艺。LA78041可以与TDA8177(最大工作电流3.0A)、STV9379A(最大电流2.6A)互换。LA78041 7脚为基准电压端,其电压与1脚电压基本相等。一般在维修中若场反馈电阻开路,开机后呈一条水平暗线,请广大维修人员注意。
一、LA78041引脚功能与实测电压
|
管脚 |
功能 |
电压 |
|
1 |
场锯齿波输入 |
2.4 |
|
2 |
电源 |
24 |
|
3 |
升压输出 |
1.2 |
|
4 |
地 |
0 |
|
5 |
场输出 |
12.2 |
|
6 |
场输出级电源 |
24.3 |
|
7 |
接基准电压 |
2.4 |
二、LA78041内部方框图
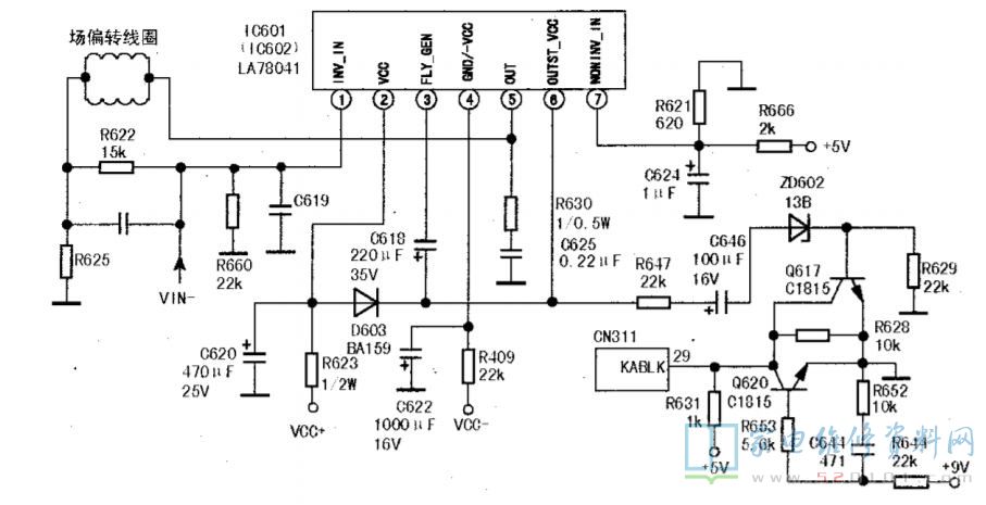
三、LA78041典型应用电路
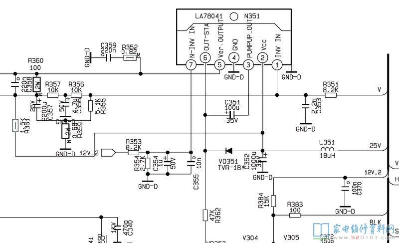
上图电路节选自厦华MT2985/MT-2966M彩电电路原理图,若要查看其完整图纸,请点击链接下载参阅,这里就不重复赘述。下图是海尔D34FA9-A彩色电视机场扫描电路。
网友评论