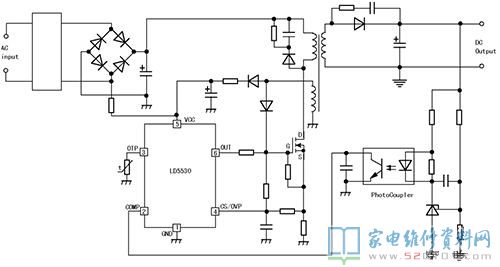
概述:LD5530是一款绿色电流模式PWM控制器,有SOT-26和DIP-8两种封装形式,其外观封装如下图所示。采用SOT-26封装的型号为LD5530GL(丝印号:30R),采用DIP-8封装的型号为LD5530GN。该IC内置振荡器(振荡频率为65kHz)与OLP(过载保护)、OVP(过压保护)、OTP(过热保护)等电路,如图3所示,具有频率补偿、UVLO(欠压锁定)等功能,驱动电流为250/-500mA。

      LD5530GL引脚功能与LD7535、CR6848、CR6850、CR6853、OB2263、OB2262、SG6848、GR8836、NE1102、M5576、RS2051、RS2030和ACT30引脚功能相近,仅3脚功能有差异,有的为过温保护端,有的(如OB2263、LD7535等)为开关脉冲频率设置端。实际代换时,需检查3外接元件,如用LD7535代换LD5530GL时,需拆除3脚原接电阻,改用一只100kΩ电阻接地。


一、LD5530GL引脚功能


二、LD5530GL内部方框图


三、LD5530GL典型应用电路