因电压只有一组12V供电,决定用显示器外接电源给主板供电。将外置电源的正、负极接到EC3电源的两端,开机,没想到竟然正常了,故障范围缩小到电源部分。在检查电源的D810时,发现其短路,代换后试机,机器正常。
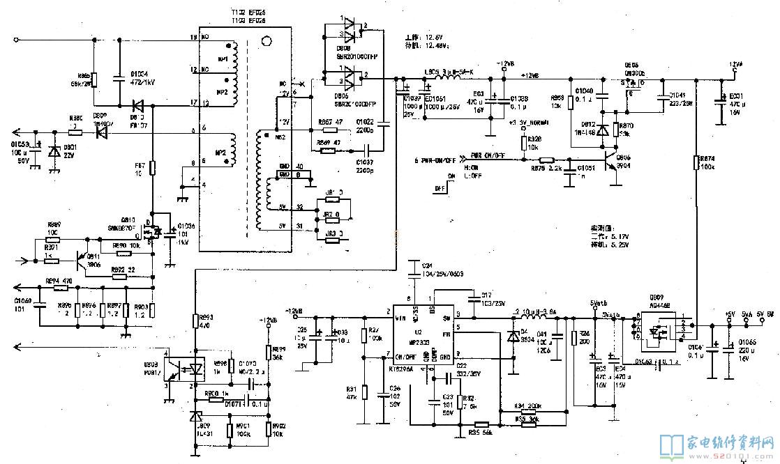
TCL LE29E1800E的板子是三合一板,故障表现为开机背光闪一下就待机。首先拆开机器,测整流输出12.5V,在二次开机后也没发现电压波动,但是测EC31电容端的电压在二次开机时有电压拉低过程,怀疑Q806不良。直接短接Q806,故障依旧。拔掉两组背光连接线,能正常开机;断开任意一组背光接线,都是开机闪一下就待机。两组背光同时损坏韵可能性非常低,维修一时陷入困境。电路见附图。

网友评论