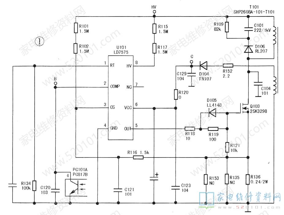
接修一台乐华LCD26R19液晶彩电,雷击后三无。该机电源板号为81-PBL026-PWX (SHP2608A-101)。目测没有明显损坏的元件,通电后测量+5VSB电压为0V,检查其初级电路,如图1所示,发现电阻R115、R117(均为1.5MΩ)已断路,U101(LD7575PS)损坏。更换上述损坏元件后,在+12V电压输出端接上假负载试机,各组输出电压均正常。连接好各个接插座后开机,屏显“乐华彩电”后就黑屏(背光灯熄灭),这说明高压板还有故障。本着先易后难的原则,先检查连接灯管的插座。在拔下插头CN3时,发现插座内的插针有一根已经歪倒,将其扶正后连好插座,开机一切正常。
网友评论