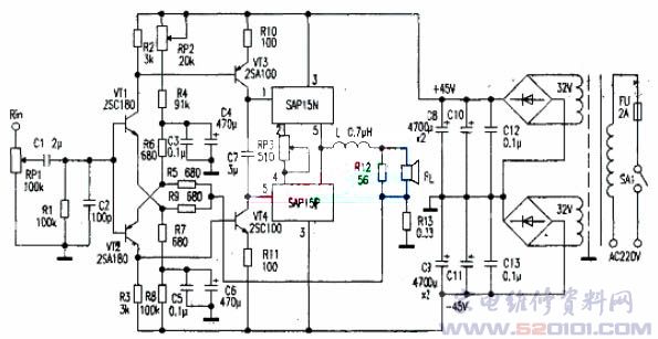
• 采用SAP15组成的50W功放电路

    本功放采用分立元件担任输入级及驱动级,输出功率达到50W。 输入级由VT1、VT2担任,接成全对称形式,它比一般的差分电路有更高的转换率,但温度稳定性略逊于差分电路。VT3、VT4.担任驱动级,将输入级信号放大并驱动由SAPl5N/P组成的功放输出级。 输出级采用电流驱动方式,负反馈电压由...

    吴建国   2015-08-15

  • 自制带降嗓功能的收音专用有源音箱

    本人有一台德生多波段收音机,常收听短波电台来学习外语。   但美中不足的:一是机内喇叭口径小,失真较大;二是收听短波时噪声大,外接一般的有源音箱播放时尤其明显。一日突发奇想,何不制作一个带降噪功能的有源音箱呢.   考虑到该收音机为单声道输出,故只需要制作单声道音箱即可。又因为广播以语音为...

    麦永强   2015-08-15

  • 全直耦胆石混合功放电路的制作

     笔者制作的这款全直耦胆石混合功放,将电子管和晶体管有机融合在一起。其中双极型晶体管只起恒流和过度作用,无电流增益,有效避免了奇次谐波失真,在10V输出下;从10Hz~110kHz几乎是一条直线。 一、原理简介 电子管VE1、...

    许日明   2015-08-15

  • LM3886+NE5532重低音功放

    LM3886是大功率单声道音频功率放大集成电路,11脚单列直插式封装,内部具有完善的保护电路。在70V电源时,可在8Ω负载上输出50W的连续平均功率,非常适合制作低音放大器。本电路即为LM3886配合NE5532前置级制作的一台重低音功率放大器,搭配重低音音箱可获得较好的听音效果。电路图如...

    中华维修整理   2015-08-15

  • M1876高保真功放电路

    LM1876是高保真双声道音频功率放大集成电路,输出功率2×20W,15脚全绝缘封装,由美国国半公司(NS)九五年底推出,具有NS公司专利SPIKE瞬时温度骤失保护电路,...

    中华维修整理   2015-08-15

  • 扬声器保护电路

    如图所示为扬声器保护电路。它设计为左、右通道独立工作。图中(以左通道为例)的R2、C4及VT2、VT3组成开机延时电路,以防止开机大电流冲击扬声器。元器件选择:LED可选用Φ3mm高亮度双色发光二极管。由于LED的工作电流有大有小,R5、R9的参数可略微调整。与此同时,LED与...

    中华维修整理   2015-08-15

  • 一款简洁的电子管耳机放大器

    最近笔者焊制了一部电子管耳放,选用了一只高放大系数、低失真的名管6c45做功率放大,只用单级放大就有合适的输出功率。线路参见附图。 这是一个典型的三极管放大电路。  无交流负反馈。输入信号沿电位器RP加至管子的栅极,通过放大使得屏极回路产生一随输入信号变化的脉动电流流经音频变压器的初级。经...

    陈立   2015-08-06

  • 用铝制易拉罐皮制作音圈方法

    用铝质易拉罐皮制成的音圈具有质轻、坚韧、超薄等优点,完全可以取代成品铝合金音圈。用此法修复的扬声器失真小、成功率高。 制作时须注意:要顺着罐中圆周方向用剪刀剪一个矩形长条,不要展平,保持其卷绕状态,防止弄皱。然后在适当直径胎具上卷绕,最后剪去多余即可。...

    张新柏   2015-08-06

  • TDA7294推动的高保真功率放大器

      电路如图1所示,推动级采用了TDA7294,该芯片内部推动级和输出级均使用了场效应管,用±40V供电,输出功率可达70W(RL=8Ω;THD=0.005%),音色细腻、听感极佳。功率输出VT1、VT2采用山肯大功率对管2SA1394、2SC3858。   电路原理如下:信号...

    佚名   2015-08-06

  • 带高低音调节的LM1875功放电路

    LM1875功放集成电路主要参数: 电压范围:16~60V 静态电流:50mA 输出功率:25W 谐波失真:<0.02%,当f=1kHz,RL=8Ω,P0=20W时 额定增益:26dB,当f=1kHz时 工作电压:±25V 转换速率:18V/μS 封装结构:TO-220 内置保护:过载过热...

    佚名   2015-08-06

  • D类双50W数字功放TDA8902J应用制作电路

     TDA8902J是飞利浦公司最近推出的一款2×50W立体声数字功放IC。它的主要技术指标:电源±10V~±40V,典型工作电压为±25V;静态电流约35mA;当电源电压为±25V,负载为8Ω时,输出功率2×30W;当电源电压为±30V时,可输出2×50W;信号频率f为1kHz、输出1W时...

    佚名   2015-08-06

  • 场效应管特性及单端甲类功放制作

    场效应管控制工作电流的原理与普通晶体管完全不一样,要比普通晶体管简单得多,场效应管只是单纯地利用外加的输入信号以改变半导体的电阻,实际上是改变工作电流流通的通道大小,而晶体管是利用加在发射结上的信号电压以改变流经发射结的结电流,还包括少数载流子渡越基区后进入集电区等...

    钟文祥   2015-08-06

  • D类25W功放IC单片集成TDA7482应用电路

      TDA7482是ST公司推出的一款D类功放IC产品,此音频D类脉宽调制单片集成电路主要应用于高效率场合,如大屏幕彩电和家用音响等。 TDA7482有25W的平均输出功率,工作条件是:负载4至8欧姆THD失真系数小于10%在8欧姆负载下,输出功率1W是,失真仅为0...

    中华维修整理   2015-08-06

  • 比较器和三极管组成的D类功放制作

    电源电压:单电源9~24VDC(更高的没试过) 输出功率:24V时在4.3欧测试负载上最大可达10W,此时功耗约14W 空载电流:40mA(12V),100mA(24V) 谐波失真:1KHz带4.3欧测试负载,谐波失真成份主要是二次和三次谐波,数量相互接近;二者总量典型数值为1%。负载换成...

    中华维修整理   2015-08-06

  • 晶体管高保真甲类功放

    笔者参考多种功放电路,制作了一台高保真甲类功放。此功放音色纯美、清亮,原理见图。V1为固定偏置甲类放大,提供>20倍增益。V2为电压缓冲器,对V1输出的高阻抗电压信号进行放大,驱动电流放大器。该电流放大器是十几年前人们非常熟悉的NE5534推动大功率晶体管的典...

    娄福满   2015-08-05

  • 自制超重低音有源音箱

    超低音作为音乐信号的基础,极大地影响着听音的氛围感和临场感。缺失超低音信号会使音乐织体轻浮而不真实。然而目前发烧友普遍使用的6.5英寸或8英寸低音单元音箱的低频下限住住只能达到45-60Hz(—3dB)。有些朋友自感低音充足,但绝大多数仅是低音量足,而超低音的延伸能力其实很差。...

    朱广皓   2015-08-05

  • 由STK3152Ⅲ组成的300W功放电路

    前置放大电路 信号输入采用平衡与不平衡两种方式,平衡输入电路由运放NE5532及外围电路组成,不平衡输入直接送人STK3152Ⅲ的1脚和15脚,经STK3152Ⅲ放大后的信号分别由5、6、10、11脚输出,2、14脚分别为两个声道的负反馈输入端NF。 电...

    田凯   2015-08-05

  • 360W × 2功放制作

    一.设计理念及实现方式 (1)能推4Ω、2Ω等双低音的“大食”音箱以及专业类大粗音圈的各类专业箱。 (2)要省电、噪声小,发热量小。 (3)音质要好,能适合家居使用和专业使用。   ...

    程玉霜   2015-08-05

  • OTL分立元件功放电路

    一、电路说明 Q1是激励放大管,它给功率放大输出级以足够的推动信号;R1、RP2是Q1的偏置电阻;R3、D1、RP3串联在Q1集电极电路上,为Q3提供偏置,使其静态时处于微导通状态,以消除交越失真;C3为消振电容,用于消除电路可能产生的自激;Q2、Q3是互补对称推挽功率放大管,...

    佚名   2015-08-05

  • 用于数码音源的廉价小胆机

    本机每声道仅6只元件,省掉电源变压器,直接市电整流滤波,电源供给充沛,灯丝由小变压器专供。本升压输入变压器为无源耦合,只有电压放大,没有功率增益。现代数码音源,无论CD、VCD、DVD、MP3信号输出均不是直接取向激光传感器,而是经机内D/A转换、模拟放大、频率校正...

    吉林 王野平   2015-08-05