• 用EL34胆管制作的电子管功率放大器

    笔者制作了一款胆机功放(电路见附图),该功放经长期测试感觉其音质效果很不错,现介绍给大家。该功放用了两只E134型胆管和一对晶体管、运放块T1072等元件组成。运放器B1/B2与晶体管Q1、Q2构成两个完全对称的跨导式放大器。由于这个电路具有输入阻抗高、输出阻抗低、稳定性好、失真小等优点,...

    尹怀志   2015-08-23

  • 晶体管功放的散热器制作

    如今的音响功放机箱。大多使用厚度‘6mm以上的铝板来做面板。笔者在组装一台晶体管功放时,掂了掂手中的铝面板。竟然比电路板上的散热器还要重,于是萌生了用铝面板兼做散热器的想法。   具体做法如下:   (1)用一块长度200mm的角铝换下电路板上的散热器,在角铝与电路板垂直的一边上钻出两个φ...

    安徽 高锡璋   2015-08-23

  • 由FU-7胆管构成的50W功率放大接续器

     上世纪八十年代,全国掀起大办农村广播网的热潮。我县生产队由上、下两个村构成,在两村交界处,一棵9米高的电杆拴两只25W的高音喇叭,一只对准上村,另一只对准下村,用一台5W晶体管三用机对全生产队社员进行广播。由于三用机输出功率小,住在远处的社员听不清广播内容。   生产队委托笔者给他们搞一...

    王德朝   2015-08-23

  • 功放机内加装胆前级

    利用功放机内空闲位置加装一胆前级,可使功放改善音质,提高档次。选择小七脚电子管3A5作前级非常适合机内加装,它个头小,耗电极低。动态范围大,音色极为亮丽醇厚,但实践起来会遇到些麻烦,主要是交流声较大,很多人望而却步。   笔者设计了一块前级板电路(如图所示)。只要在以下关键处稍加注意。就可...

    任铁梢   2015-08-23

  • 用TDA1521制作的小型功放及音箱

      一、功放功放部分 采用高保真集成块TDA1521,该集成电路外围电路极其简洁,而且还有过热、静噪、短路等保护电路,适合初学者自制。前级采用NE5532作10倍线路放大。耦合电容可用国产CBB电容,也可用钽电容。前级电源经7815、7915...

    佚名   2015-08-23

  • 分频小喇叭电路的制作方法

     PAA2提供即时的显示频率响应,因此可以立即看到更换元件的频率响应变化,之前测试1~2KHz的响应微高,就加一陷波回路应该就可以改善。二话不说,用PSPICe模拟一下,很快就得到如下图的修正电路,其中电感自行绕制,电容向补品店购买几种修正值附近几种规格来细调音,电阻用来调整衰减量因此使用...

    佚名   2015-08-23

  • 用废弃音箱打磨成发烧音箱

      20世纪80年代红遍全国的组合音箱中,爱华SX-N990就是其中的一例。随着年代的变迁,此音箱早已退出音箱舞台。有一天,笔者正要处理该音箱时,发觉主机虽然丢掉,但两只音箱是否可重新利用?于是如何改造和打磨,成为笔者计划中的首要。   该音箱尺寸为190mmx220mmx300mm,箱体...

    马桂亭   2015-08-23

  • 用6N7P电子管制作的单端功率放大器

    6N7P系共阴极双三极管,性能卓越,既可用于负栅偏压电压放大,也可用于零栅偏压功率放大,该管内阻低,放大系数高,是小功率三极管中的珍品。6N7P的灯丝电压6.3V、电流800mA;阳极电压300V:屏耗最大6W。其内部两只三极管并联,在屏压300V、屏流35mA下,最大能输出4W左右的输出...

    钟文祥   2015-08-23

  • 用TDA2822M设计的小功率有源音箱

    TDA2822M是一片非常经典的优秀音频功率放大集成电路,20世纪90年代初曾经被国内外家电厂商广泛用于便携式收录机中,在一些功率稍大的,尤其是带有机身扬声器的随身听中也可以经常看到TDA2822M的身影。  ...

    佚名   2015-08-23

  • 用曙光珍藏版12AX7B制作胆前级放大器

    曙光电子管厂研制了多款高性能音频放大器用Hi-Fi电子管,颇有口碑。最近,又与香港铭达创世科技有限公司合作,采用“合金科学结构技术”特别制造出高性能的”CREATEAUDIOHi-FiTUBE(创世)电子管12AX7”...

    戴洪志   2015-08-23

  • 自制迷宫式三分频音箱

    该音箱是笔者两年前制作的,听音效果自我感觉良好,制作方法和用料愿和大家交流。老年人和年轻人略有不同,年轻人喜欢听劲暴流行的乐曲,老年人则爱听古典乐和轻音乐,因此音箱种类的选择和制作也略有不同。本人制作的这款迷宫式三分频音箱是对早期的惠威套件进行的第三次修改,首先将音...

    王长明   2015-08-23

  • 共阴-栅地级联放大器

    获得低PIM失真的惯有手法是展宽放大器的开环频率。在要求电路既要有一定的开环增益,又要有足够的开环频宽的时候,采用电子管构成的“共阴——栅地级联放大电路”(晶体管与之对应的是coscode电路)不失为一种上佳的选择。 ...

    覃挺   2015-08-15

  • 一款怀旧胆石功放机

    上世纪70年代末80年代初,笔者的好友担任毛泽东思想宣传队总指挥,他酷爱音乐,但仅有一台熊猫牌电子管五灯收音机和一台三洋牌饭盒式录音机,放音效果不理想,听音乐显得单调无味。自己买材料做了一只高82cm、宽43cm、厚30cm的音箱,内置一只8英寸8Ω10W的低音喇叭,并委托我设计制作一套二...

    王德朝   2015-08-15

  • 廉价的助听器

    这种小巧的助听器由立体声前级放大器和耳机放大器组成,并采用3V锂纽扣电池供电。这种助听器在1kHz时的输出功率约为8mW,对有低度听力障碍的人来说已经足够使用了。 图1是助听器电路。LA4357...

    中华维修整理   2015-08-15

  • 电子助听器电路

    下图为一个简易的电子助听器电路,它是一个多级低频放大器,来自话筒的微弱信号经三极管VT1、VT2组成的两级放大器放大后,再由射极辅出器VT3的发射极输出,VT4功率放大,推动耳机发声。 图中VT1、VT2、VT3采用直接耦合反馈放大电路,具有增益高和稳定三极管VT1静态工作点的作用。由于省...

    中华维修整理   2015-08-15

  • 300B真空管HI-FI放大器

    直热式300B电子管自问世以来已有70多年的历史,由于内部设计合理,管耗适中,内阻较低,线性极佳,用它制作的单端甲类功率放大器音色纯真细腻、清澈透明,被誉为Hi—Fi音质的最高境界,深受国内外发烧友的钟爱。  ...

    冯开慧   2015-08-15

  • 用高μ管制作胆前级放大器

     如今,有些碟片是用HDCD格式制作的,比普通碟片的动态大、细节丰富、层次清晰、音场宽阔,有鲜活的临场感。如何让自己现有的放音系统能高保真地还原音乐呢?用高μ三极管制作的胆前级放大器可达此目的。   线路见下图,输入级电压放大是用高μ双三极管6N9P(国外型号为6SL7)的共阴极放大电路,...

    戴洪志   2015-08-15

  • 6P9P并联推挽放大的胆功放电路

    整机实装后的电路和元件值、各点工作电压值如图示。调试时产生变动可能存在的问题,说明如下。   6P9P是一种经典的推动功率放大管。标准状态工作参数为:Uf6.3VIf0.65A、Ua300VIa30mA、Ugl-3V、S12mA/V,相关参数...

    文康   2015-08-15

  • 电流负反馈功率放大器的制作

      电流负反馈功率放大器的制作过程,图l为后级原理图,输入级使用了JFET场效应管,由于R14的作用,把T1、T2的源极电压拉向“地”电位,所以Tl、T2的漏一源压降不会超过其单边电源电压,使2SK246/2SJl03管子也可用在上百瓦乙类功率的电路中。   由于电流负反馈不用差分电路,共...

    李长庆   2015-08-15

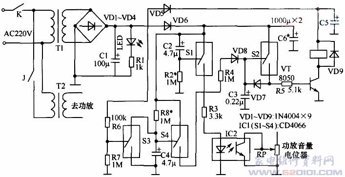
  • 功放管保护器电路

    如图所示电路为功放管保护器电路。 工作原理:图中K是电源开关,T1控制用小型电源变压器,T2是功放电源变压器。IC1(S1-S4)是四双向模拟开关CD4066。开机时,合上K1,C1上得到12V直流电压。此时S3因控制...

    中华维修整理   2015-08-15