音频功率放大器是音响系统的重要组成部分,音频信号经过它的放大以后获得足够的推动功率馈送给扬声器完成声音信号的再现。本立体声功率放大器是以三洋公司设计的集成电路LA4445为核心组成的,LA4445是的双声道OTL音频功率放大集成电路,其典型输出功率为2×5.5W.内部有防止开机冲击噪声和完善的内部保护电路,具有谐波失真小、外围元件少、声道分离度高等优点.被广泛应用于便携式立体声音响、MP3(MP4)播放器输出功率接续、计算机多媒体扩音等领域中。为提升音质电路中同时采用了音调调节电路对输入音频信号高、低音进行控制及音量处理,本功率放大器实际聆听,高音柔美细腻,低音丰满圆润.因此,这是一款很适合音响爱好者初学和制作的功放电路。
一、工作原理
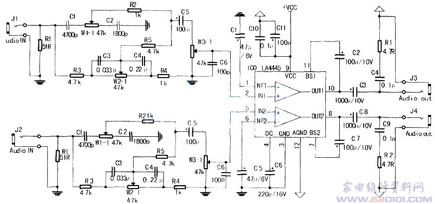
本功率放大器的电路由三个部分组成,即电源电路、左右声道的功率放大器及音调调节电路。电路原理图如下图所示.,为适应不同的供电方式,电源接口采用全桥BRIDGE组成的桥式整流电路,它几乎是一个“万能”电源接口,当采用外接变压器提供低压交流供电时,它是一个整流电路;而在采用外接直流电源供电时,它又是一个极性保护电路,可以防止电源接反时对电路的损坏。C1构成滤波电路,D1和R1构成电源指示,该电路的实际工作电压范围可以是10~15V交直流均可。电源电路图如图所示。
音频信号通过J1输入,R1为阻抗匹配电阻,使得电路能够和计算机声卡、MP3(MP4)播放器耳机接口等进行匹配连接,在和具有线路输出的音响设备连接时该电阻应改为1kΩ音频信号随即进入衰减式音调控制电路进行音调调节,左右两通道元件参数完全相同。在L左声道中C1、C2、R2、W1等构成高音调节电路;R3、R4、R5、C3、C4、W2等构成低音调节电路。音频信号经过C5耦合至音量电位器W3进行音量调整,C6是为了防止自激和减少高频噪声而加入的。 
经过音量调节后的音频信号进入集成电路LA4445的输入端,其2(5)脚为同相输入端,1(6)脚为反相输入端,C1、C5分别为左、右两路的输入端耦合电容,C10、C11、C6是电源退耦电容,音频信号经过0TL功率放大后分别从C3、C8耦合输出。C7、C2是自举电容,可以提高输出功率。C4、R1和C9、R4构成了防止自激网络,J3、J4为输出端,负载接4Q的扬声器时,单路有效功率可达5.5w。
下图为装配效果图。
二、焊接与安装
功放的PCB印刷电路图如上图所示,元件布局图如下图所示。元器件安装应遵循先小后大、先低后高、先里后外、先易后难、最后装集成电路。应按如下步骤进行安装与焊接:
①使用万用表等工具清查元器件的数量及质量,并及时更换不合格的元件:
②由孔距确定元件的安装方式,电阻器采用卧式安装,涤沦电容器、电解电容器采用立式安装,并都要求紧贴电路板。
③注意电解电容、二极管等有极性元件的极性是否装配正确。
④将集成电路用螺丝固定在散热片上后同散热片一起小心插入电路板对应孔中,待引脚全部插进后再焊接。各焊点加热时间及用锡量要适当,防止虚焊、假焊及短路,焊后剪去多余引脚。
三、试听与测试
全部元器件及插件焊接完后,经过认真仔细检查后方可通电测试。使用外接电源适配器或者变压器从J1引入10~15V交直流电源,用万用表直流电压档测量+VCC电源应是10~16V左右.发光二极管D1发光,把音量电位器逆时针旋转到头并接上外接喇叭,然后从1、2输入音频信号并缓慢旋转音量电位器,应在喇叭中听到悦耳的信号,说明电路正常,如没有输出信号,说明功放电路没有工作,需进一步检查集成电路及周边元器件安装焊接是否正常。
音频功率放大器元件表
网友评论