此种舞台闪光灯与众不同,在半球形灯体内还带有一块MP3播放器电路板及两只4Ω/3W锅底形泡沫边扬声器,当播放U盘中的MP3歌曲时,闪光灯会随着歌曲音量大小变化而闪光,优美怡人。现此闪光灯不通电,观察电路板元件没有明显烧坏的,其输出直流电压是7V。

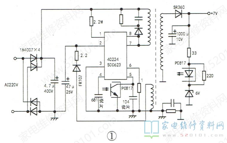
      为判断是否有修复价值,拔掉输出插座7V电源线后,在闪光灯电路板电源输入插头处接上8V稳压电源,结果闪光灯和MP3播放器都工作正常,说明仅是电源板损坏。测绘电源板电路见图1。

      因购不到原型号集成块,决定用VIPer12A改动电路代换,见图2。改动后VIPer12A的④脚电压在9V~12V之间波动,次级输出电压在5V左右波动,闪光灯间歇闪亮。再次检查电路元件并没有接错,判断原集成块和开关变压器与VIPer12A标准电路相差甚远,得作改动才能和VIPer12A配套。测原开关变压器初级一侧的二次供电绕组B两端交流电压1V,估计输出电压太低,经整流后供给VIPer12A④脚电源电压太低,不能满足要求。把开关变压器拆下,用和原绕组B相同线径的导线绕16匝成为新增绕组A焊回开关变压器和B绕组串联,结果和没增加绕组前情况一样,把A绕组头尾对调后和B绕组串联,VIPer12A④脚电压稳定在12V,次级输出电压稳定在7V。用500型指针万用表10V挡测B绕组两端电压为0.8V,A绕组两端电压为3.9V,C点对地电压约为4.8V。

      小结:用VIPer12A改动后输出电压在5V左右波动,本质上VIPer12A⑧脚到⑤脚内电路是场效应开关管漏极和高压恒流源输入端,得到300V供电后对④脚外接电容充电,内部振荡器工作驱动开关管工作,B绕组输出感应电压经整流后给④脚提供二次供电,由于B绕组输出电压低不能满足④脚供电要求,内部振荡器停止,内部高压恒流源再次对④脚外电容充电,形成次级输出5V波动。增加A绕组并且和B绕组同相位串联后,VIPer12A④脚供电提高并且稳定,满足④脚内电路要求,此时经稳压控制后输出7V直流电压。