接修一台KONE-AV336E型功放机,机主诉说通电后左右声道无声,在此之前音量一个声道大、一个声道小,大音量的也只有正常时音量的三分之一, 再大就会出现频繁声音中断现象,只要把音量减小就可长期正常放音。

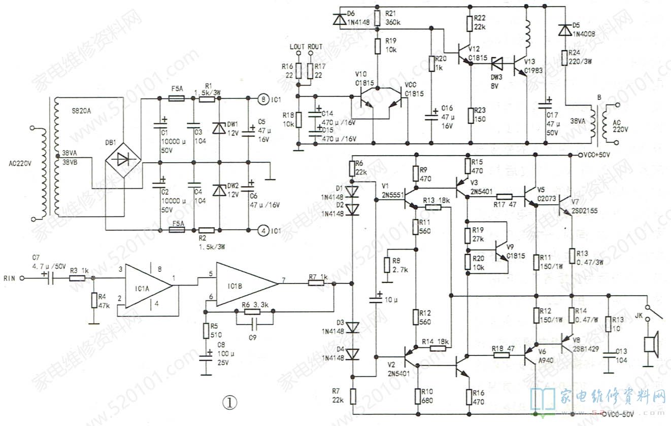
       观察此机较陈旧,电路板上保险管插座上两只5A保险已断,判断功放级有严重短路的元件,测绘相关电路见图1。在路测图中右声道功率输出管V7、V8(2SD2155、2SB1429 )已经击穿短路,R13、R14(0.47Ω/3W )开路,V5、V6( C2073、A940)b-e结b-c结各有不同程度损坏,R11、R12( 150Ω/1W )变色发黑,其他元件未见明显损坏。更换以上烧毁元件及5A保险,试验左、右声道都有声音输出,但是右声道即刚才修理的这个声道音量很小,左声道虽然比右声道音量大很多,但稍大一点扬声器保护继电器就启动跳开,以上现象验证了机主诉说的故障情况。

       本着先易后难的检修思路,决定先修复右声道音量小故障。根据右声道虽然音量小但音质却很好,可以判断右声道直流通路有正常工作点建立,音量小应和信号交流通路有关联。记得以前曾修过一台CAV-2305型功放机,其左、右声道音量同时小的原因是从输出中点到差分对管反相端负反馈电路中,V2基极对地负反馈旁路RF360电阻串联的CF(47uF/16V)电容失容(电路见图2)。本机和此故障相同作[的就是IC1B⑥脚对地负反馈旁路电容器c8(100uF/25V)。拆下C8,观察其外观正常,引脚根部也没有漏液现象,用指针表测量已经没有充放电现象,说明C8失容,用新100uF/25V 电容代换后,右声道输出音量和左声道一样大,并且保持音质良好。

       接下来修理音量稍大就保护故障。扬声器保护继电器启动跳开,切断扬声器与功放级输出端连接故障,在维修实践中大致可分为二大类:一是功放级真的故障出现,中点电压失常,或者播放音乐时音量太大,输出功率管发射极负反馈电阻(0.25Ω/5W~0.33Ω/5W )两端电压降过高,即功率管输出电流过大,为保护功率管继电器跳开,扬声器脱离电路,功率管推动负载后过流现象自动解除。二是功放级本身工作正常,而是扬声器保护电路本身有故障造成继电器误动作而启动跳开切断扬声器,造成“功放级有故障”的假象。本机扬声器保护电路工作原理是:接通220V电源后交流38VA建立,经R24(220Ω/3W )降压限流,再经D5半波整流C17(47uF/50V)电容滤波建立直流工作电压,经R21(36092)、R20(1kΩ)对C16充电,由于RC时间常数很大,C16两端电压不能突变,V12基极对地电压很低,V2截止,V12发射极电压为0V,稳压二极管DW3截止,V13截止,继电器处于静止不吸合状态,触点JK处于断开状态,扬声器脱离功放级输出端随着C16充电时间延长(约为10s左右),其正极对地电压升高,V12饱和导通,V12发射极电压升高,一旦达到(DW3加V13的b-e结电压8V+0.7V=8.7V )临界值,则Dw3(8V)击穿导通、V13饱和导通(b-e结导通电压0.7V)继电器线圈有电流通过吸合,JK接通,扬声器接入功放级输出端可以正常发声。一旦功放级输出中点电压发生偏移,不论是出现正电压或者负电压,经R16、R17检测送给v10、V11。当输出中点电压出现正电压时,V10饱和导通,V10集电极电压降低通过R19把B点电压拉低;当输出中点电压出现负电压时,V11饱和导通,V11集电极电压降低通过R19同样把B点电压拉低;B点电压一旦被V10或V11拉低,则V12截止,DW3截止V13截止,继电器跳开,JK断开切断扬声器,扬声器脱离出现直流电压的功放级输出中点,得到及时保护避免音圈被直流电压烧毁。C14、C15是滤除正常工作时从R16、R17过来的音频信号以免误触发V10、V11导通。现在小音量正常,大音量继电器跳开,疑点最大的就是C14、C15工作不良,不能有效旁路大音量下过来的信号,对两只电容代换后故障排除。再观察C1531脚根部,有漏液现象已严重变质,由于C14、C15为反向串联,C15失效C14也失去作用。此处两只电容只要发现一只有问题,为绝后患应同时换成新品。