您好,欢迎您访问家电维修资料网
登陆
免费注册
实用工具
手机版
用手机访问
首页
维修资料
彩电维修资料
彩电总线调整
维修基础
电子线路
电子制作
空调制冷
家用电器维修
音响功放
卫星有线
VCD、DVD
通讯设备
办公设备
数码摄录
计算机设备维修
软件下载
培训教材
电路图纸
长虹彩电图纸
康佳彩电图纸
TCL彩电图纸
海尔彩电图纸
创维彩电图纸
海信彩电图纸
其他彩电图纸
合资彩电图纸
LG彩电图纸
松下彩电图纸
三星彩电图纸
索尼彩电图纸
东芝彩电图纸
夏普彩电图纸
飞利浦彩电图纸
DVD功放图纸
家用电器图纸
数码相机图纸
显示器图纸
维修工具图纸
数据下载
长虹彩电数据
康佳彩电数据
TCL彩电数据
海尔彩电数据
创维彩电数据
海信彩电数据
其他彩电数据
合资彩电数据
厦华彩电数据
DVD机顶盒数据
说明书
彩电说明书
显示器说明书
家用电器说明书
遥控器说明书
影音系统说明书
视频
彩电维修
空调制冷
电脑软件
办公设备
显示器维修
电子线路
维修基础
电工技术
通讯维修
DVD维修
生活电器
仪器仪表
其他技能
电子制作
搜 索
首页
电子制作
正文
一款大功率稳压电源古老电路
2015-01-08
作者:中华维修整理
1446
评论
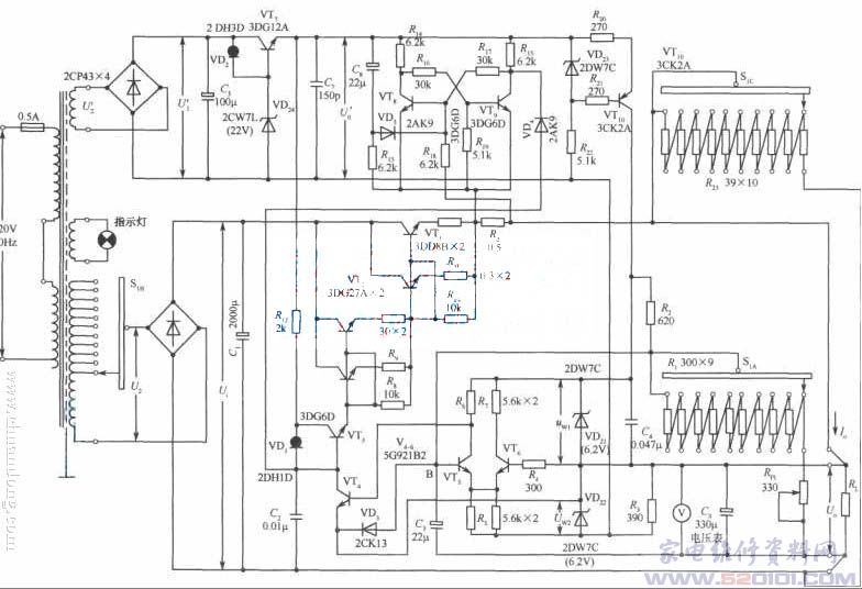
一款大功率稳压电源古老电路,好不容易找到的,全部是分立元件。
电路中使用了恒流二极管,现在可能比较少用。
我家的电源就是这个电路,电源是从别人那里拿来的,电源产于70年代,比我的年纪还大,但是做工精良,里面有些元件已经劣化了,幸好找到了这个电路图,找合适的元件代换就行了,这个电源分粗调和细调两个钮,细调可以精细调整输出电压,输出电流3A,对于实验中很适合。
虽然是生产于70年代的电源,但是比现在卖的电源强多了。当然,70年代的东西没数显数控,不过已经被我改成数显了。
其他推荐
分立元件大电流可调稳压电源
为调制解调器/交换机等小设备制作不间断电源
自制可调压电源插座
12V 30A 7812扩流稳压电源
带保护功能的5V稳压电源
LM317可调直流稳压双电源电路
网友评论
发表评论
所有评论
目前还没有网友评论
提交
热门资料
1
自制最简单的电鱼机
2
自制简易可调直流稳压电源(电路图)
3
简易电焊机的制作方法(附图纸)
4
一款电击灭蚊灯电路与制作(图)
5
6种触摸开关电路原理图
6
两种可充电LED手电筒电路原理与维修
7
制作最简单延时电路(附图)
8
单硅后级电鱼机制作方法(图)
9
用微波炉变压器DIY点焊机(电路图)
网友评论