用手机访问
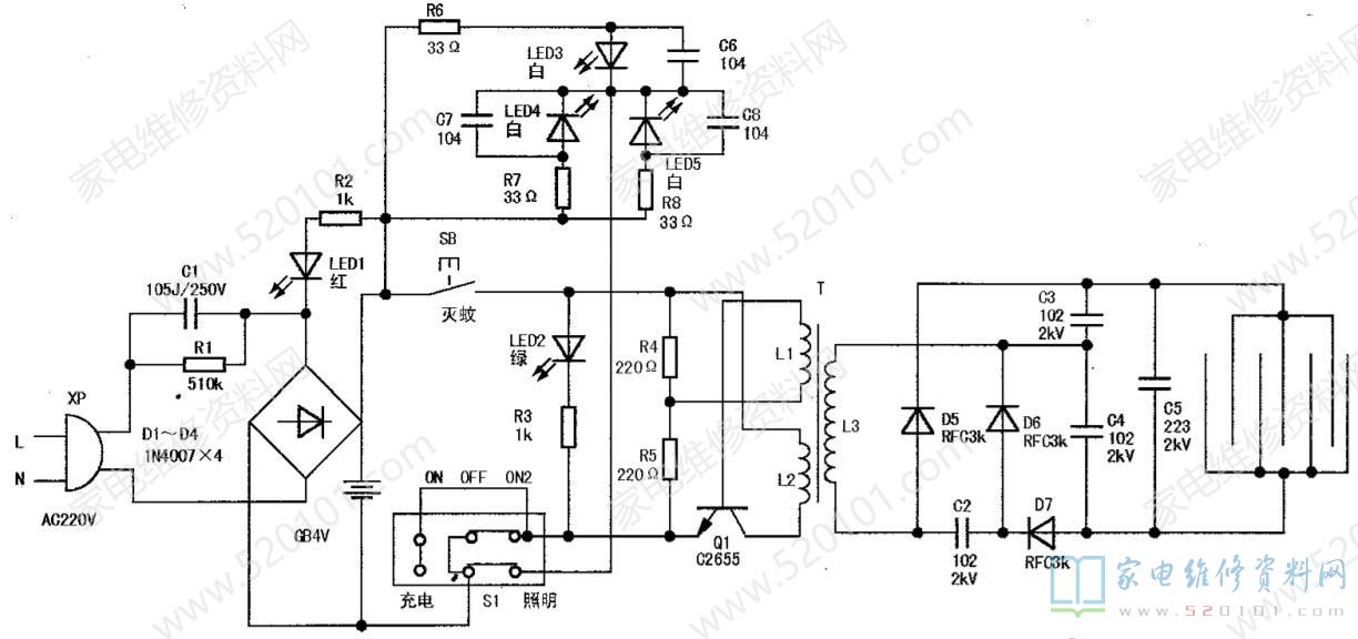
1、起威CW-3型充电式电蚊拍
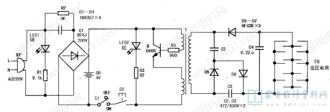
2、佳格YD-8836型充电式电蚊拍
3、南北雁LD-601型充电式电蚊拍
4、飞扬FY-4235型充电式电蚊拍
5、超力CL-638型充电式电蚊拍
6、高志GZ-2B型充电式电蚊拍
网友评论