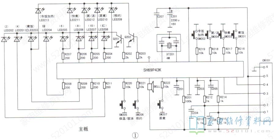
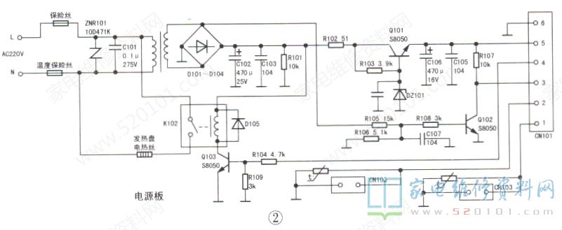
接修一台苏泊尔CFXB40FD11-75(SFO0354)电饭煲,故障现象是通电后无显示,也不能加热。实绘该机主板及电源板电路如图1、图2所示。经检,锅底温度传感器(俗称磁钢)内部的温度保险丝开路。将磁钢整体更换后通电,按压按键,指示灯有反应,但是在“烧煮"模式下,给发热盘电热丝供电的继电器不吸合,只有选择“保温"时继电器才吸合,怀疑CPU有故障。
查询资料得知,部分智能电饭煲的CPU在开机后先检测锅内食物温度,一段时间后才开始加热。上电试验,该电饭煲的继电器在开机约1min后自动吸合,加热正常,这种延时自动现象望网友们注意,以免误判。

网友评论