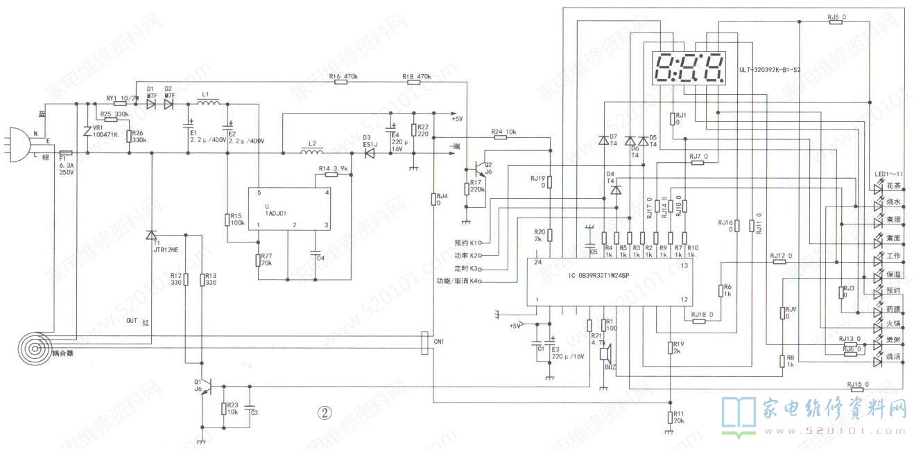
接修一只小熊牌YSH-B18W2多功能电热锅,上电后无反应。拆机检查,该机微处理器采用OB39R32T1W24SP,由3位数码管和二极管显示工作状态。电源芯片是一只丝印为1AD-jC1的5脚芯片,如图1所示。220V交流电经整流后由1AD-JC1稳压成5V,供给微处理器,实绘电路如图2所示。上电测量微处理器①、②脚供电为0V。仔细检查,发现电源芯片⑤脚已烧断,判断其损坏。因无该电源芯片,决定改动修理。
首先测量微处理器供电端在路阻值正常,用一外接可调电源调至5V接入其①、②脚,有蜂鸣器的“滴”音且数码管显示正常;触摸各按键,相应的指示灯亮,这说明控制部分正常。测量过零检测电路中的R16~R18、R20及Q2正常,至此可判定控制电路基本正常。拆除电源芯片,找来一块5V电源板(如手机充电器等),在该机内部空闲地方固定好,初级引线接电源端的保险管之后,其输出的正负端分别接电容E3、E4的正、负端,上电试机,故障排除。

网友评论