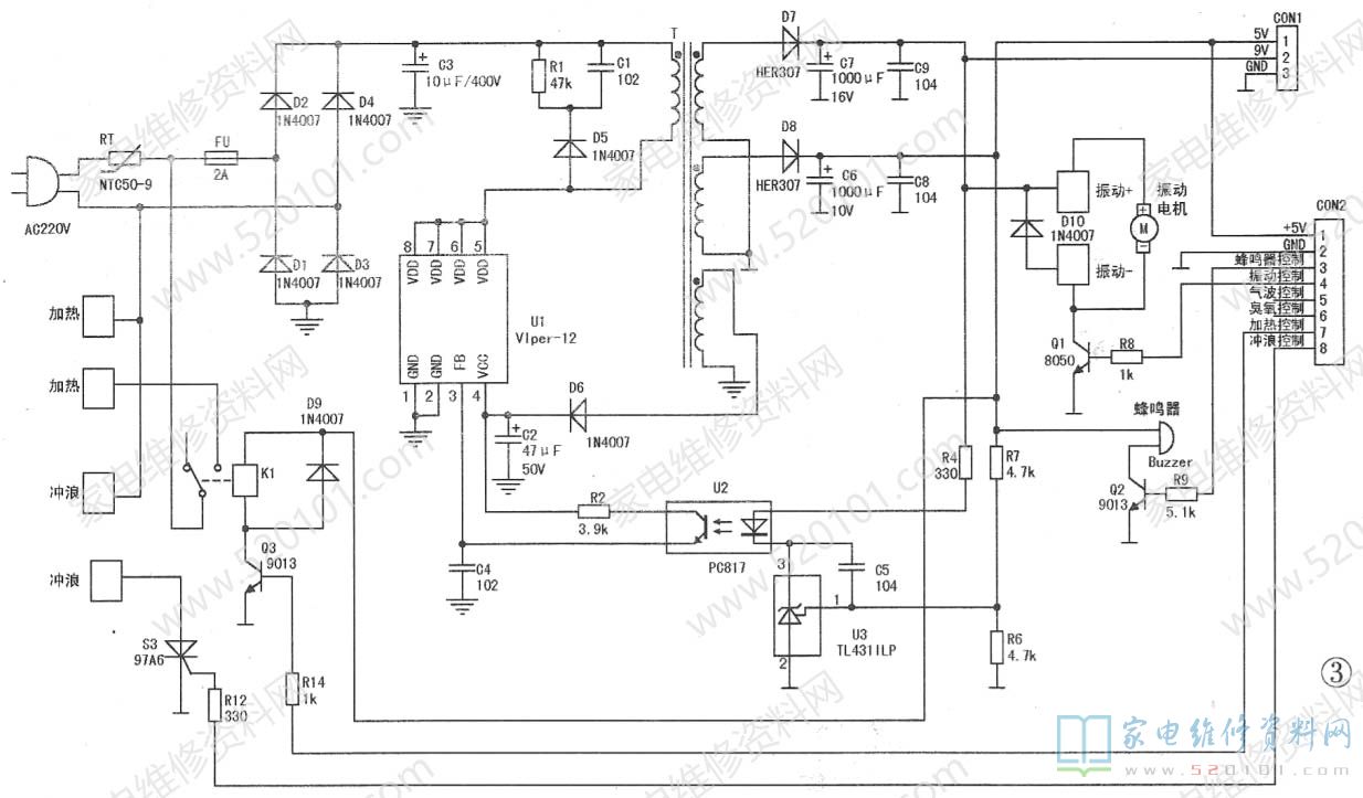
溢泉牌YQ-3018足浴养生机有一定市场占有率,是一款汇集人体工程学原理、经络针灸学理论、足底反射原理热水足疗法、超长波健身法等中医学与现代电子的高科技产品,如图1所示。本养生机由单片机46R47、键盘扫描电路、8位移位寄存器、数码显示器加热驱动电路、冲浪驱动电路、振动驱动电路、远红外线电路、开关电源等组成。控制电路如图2所示,机芯电路如图3所示。

一 、主要IC介绍
        1.单片机(MCU)

        HT46R47/HT46C47(U4)是一只8位单片机,集成有多通道模数转换器(A//D)和多个脉冲宽度调制输出(PWM)电路,其引脚功能见表1。

        该IC具有低功耗、高性能、低成本等特点,可直接处理模拟信号。有了集成的A/D和PWM功能的优势,再加上低功耗、高性能、灵活控制的输入/输出和低成本等特性,此系列单片机广泛被应用在传感器信号处理、马达驱动工业控制及消费性产品电子控制系统等电路中。

        2.移位寄存器74HC164
        74HC164(或DM74LS164M)是一块8位边沿触发寄存器,串行输人,并行输出,如图4所示。

        数据通过两个输入端(DSA或DSB)之一串行输入,任一输入端可用作高电平使能端,控制另一输入端的数据输入。若两个输人端相连,或者把不用的输人端接高电平,时钟每次由低变高时,数据右移一位,输入到IC内部的Q0电路中。Q0是两个输人端的逻辑与,它使寄存器在上升沿时钟到来之前保持。当MR置零时,使所有输入端无效,达到清零目的。74HC164各脚功能见表2。


二、 单元电路分析
          1.加热驱动电路
         按下“冲浪/加热”键后,MCU(U4)⑤脚输出加热指令,⑤脚输出高电平,通过插座CON2的⑦脚输出,见图2。加热控制信号经R14缓冲后使Q3饱和导通(见图3),继电器K1吸合,接通220V交流电,电热丝发热,水温上升,热敏电阻R1阻值减小,U4⑧脚电压上升,并与预先设定值比较。当达到预设温度时⑤脚输出低电平,继电器复位,停止加热。同时与加热器串联一限温保护器,确保人身及机器安全。
        2.冲浪电路
        冲浪电路由可控硅S3和外围元件组成,当用户需要此功能时,再次按动“冲浪/加热”键后, U4 15脚输出高电平,通过插座cON2的⑧脚输出,经R12缓冲后使可控硅S3导通,冲浪水泵获得AC220V电压工作,产生冲浪功能,由喷水嘴形成循环水流,立体按摩脚部。
3.振动电路
         振动电路核心器件是9V直流电动机及偏心轮。当用户按动“振动/远红外”键后,U4②脚输出高电平,经过插座CON2的④脚输出,经R8缓冲后使Q1饱和导通,振动电机得电,产生振动按摩功能。
4.开关电源
         本机电源电路采用低功耗离线式开关电源芯片VIPer12,参见图3。次级输出9V和5V直流电压,9V电压供继电器和振动电机使用,5V电压供单片机及寄存器、显示电路。
        5.红外按摩电路
        本电路由4只红外发光管构成,参见图3。当按动“振动/远红外”按键时,MCU 10脚输出高电平,经R15缓冲后使Q3饱和导通,红外发光管得电发光,实现红外线按摩功能。
        6.蜂鸣电路
        当上电后,MCU首先进行复位,并由MCU①脚输出蜂鸣驱动电平,使Q2导通,蜂鸣器发声,提醒用户整机处于待机状态。
         7.键盘扫描电路
         键盘扫描电路由扁平柔性塑料为基板,中间镀银导线,配有微型按键。分别是电源、温度加、温度减、时间设定、冲浪/加热、振动/远红外等,以实现人机对话。
三、维修实例
         故障现象1:整机不通电,按键无反应。分析维修:从故障现象分析,整机不通电应是电源部分故障,拆开机壳,首先看到2A保险熔断,电解电容C3鼓包,在路测量C3两端电阻接近0Ω,VIPer12表面也有裂纹,这是明显的过压所致。将损坏件全部换新后开机,听到蜂鸣器提示音,面板电源指示灯点亮,按动按键工作正常。
        故障现象2:面板指示灯亮,按键无反应,不开机。分析维修:从故障现象分析,开关电源基本正常,估计控制电路有问题。在路测量开关电源输出电压9V、5V正常,U4 11脚(复位端)电压为5V,12脚(电源端)电压为5V,均正常,13、14脚(振荡端)电压分别是1.6V、1.6V,将晶振换新后按电源键,开机正常,功能恢复。
        故障现象3:有时能开机,有时不能开机。分析维修:插上电源插头,蜂鸣器有提示音,显示器显示“一”,证明电源部分基本正常,打开机壳取下控制板,查HT46R47供电及复位正常,键盘扫描部分贴在机壳正前方,根据连接关系在键盘与控制板扁平银质连线插座处找到POWER按键对应的两根连线,用导线短路下此按键,正常开机。
         仔细观察后发现POWER按键附近导线有断裂痕迹,属于长期按压所致。因导线是镀在橡胶基板上的,若用烙铁焊接恐基板变形,最后找一根铜芯导线弯成订书针形状,用医用针头钻孔后穿人,压紧后开机,故障排除。