近些年,很多朋友喜欢买日本进口电饭煲,日本电饭煲做饭香好吃 ,而且还特别耐用 ,但是日本的电饭煲价格并不便宜,一台IH型智能电饭煲售价大约在3千~3万元人民币,具体依产品级别而定。笔者近期维修了多台日本IH型电饭煲,通过解剖机子,将其电路原理图绘制出来与广大维修人员分享,希望能帮助到更多的维修技术人员。

一、IH型电饭煲技术特点与结构

       IH是英文induction heat的简称(取其英文单词的第一个字母),电磁加热的意思,顾名思义,这种电饭煲是用电磁加热的,而不是传统的发热盘加热。用电磁加热的电饭煲使内胆自己发热减少了热传递这个环节,从而降低了热能损耗,用起来热效率更高,火力也更大,加热更充分,也更省电。电饭煲中IH电磁加热技术可以说是电饭煲加热技术的重大创新。在日本,大部分产品已经在应用这个技术,而在国内还没有完全普及。其原理是通过磁场的变化直接加热,由于采用对内胆的环绕加热这样就比传统的底盘发热加热方式更快、热量更均匀。

       目前IH型电饭煲在日本比较成熟,比较知名的品牌主要有:东芝、日立、象印、松下、三菱、虎牌、三洋等。国内,在这方面的技术起步比较晚,市面上在售的主要有:格力、美的、小米、九阳、苏泊尔等。各品牌IH电饭煲都有其特点,主推的技术也各有所长。东芝品牌主推的是真空压力型,具有以下特点:(1)真空浸泡技术;(2)变压调节技术;(3)内锅技术;(4)IH电磁加热技术;(5 )智能控制技术;(6)电控技术。这些涵盖了智能电饭煲的新技术、新工艺与新方向。

       日本原装东芝RC-DU10WA IH智能电饭煲的外形如图1所示,各部件的具体结构见《东芝RC-DU10WA IH智能电饭煲维修图解》图2~图9所示。

二、控制技术

       真空浸泡控制技术就是煮饭前降低锅内压力,通过真空泵抽吸使锅内低于1个大气压让米粒能充分吸收水分来浸泡,提高米饭的软香度。

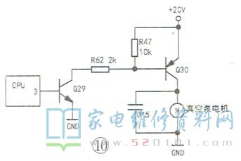
       当开始煮饭时,利用锅内的真空泵,抽出其锅里的空气,包括米内部的空气,这样米就能够更好地吸收水分使水能够沁透到米的内部,这个过程大约需要3min就能够使米达到最理想的含水率,这样煮出来的米饭比较软甜。另外,锅内的气压降低也使其内部水的沸点降低,提早进入沸腾状态。真空浸泡控制技术电控工作原理如图10所示。

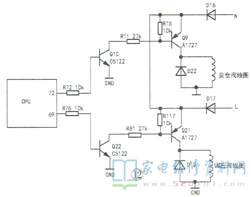
       当启动“煮饭"按钮后,调压电磁阀得电关闭锅内外通道,安全阀得电关闭锅内外通道,门锁关闭。CPU的③脚输出高电平,经三极管Q29工作,接至Q30驱动三极管的基极,Q30得电工作,真空泵电机一端接+20V电压,另一端接地,真空泵电机运转,带动真空泵阀体对锅内的空气进行抽吸工作,持续时间约3min左右。

1.变压调节技术

        东芝RC-DU10WA IH型高端电饭煲具有功能先进的变压调节技术,能调节锅内的压力,实现增压、减压和泄压以及压力过高保护等先进与完善的功能。通过压力调节技术可以改善米饭的口感与香甜度,这是目前底盘发热电饭锅不能比拟的新技术。
       (1)调压阀控制原理

         该款的IH型电饭煲采用圆钢球自然落体的重力对锅内腔进行密封与调压,如图11所示。

        减压调节:当电饭煲不工作或泄压时,由于泄压电磁阀推杆刚好顶着圆钢球,使圆球与座体孔有1mm~2mm的间隙,此时内煲与外部是连通的,进行泄压工作,从而对内煲的压力实现减压调节的功能。抽空与加压调节:该机有抽真空功能,当电饭煲按下“启动"键,开始工作时,真空浸泡技术对锅内外空间进行密封隔绝。

        控制原理:如图12所示,当CPU的的脚输出高电平,经限流电阻R76后接三极管Q22的基极,该管子V->0.7V,导通,三极管Q21也导通,交流电经D17整流后加到调压电磁阀的一端,另一端接地, 约100V左右的直流电压使线圈得电,此时电磁阀推杆动作,产生收缩位移,不再阻挠球体,球体利用其特点与自重对通气口进行密封,便于有效地抽真空或加压环节。在加热使用过程中电磁阀工作,球体密封堵截通气口,在煮饭过程及结束前3min~5min,电磁阀多次得电、失电,推杆复位与顶开小球等,泄气调压时使小球与通气口有1mm~2mm的间隙泄放通道,通过加压、减压来调节锅内压力(最大1.2atm),这样煮出的米饭不会出现软硬不均的现象。

       (2)安全阀控制原理

        安全阀如图11所示,主要起到对锅内密封加压与安全泄压的作用。

        密封:抽真空或加热过程中安全电磁阀工作原理如图12所示。CPU的②脚输出高电平,经R72限流后接到Q10,其Vbe>0.7V,导通,三极管Q9也导通,交流电经D16整流后加到安全阀线圈的一端,另一端接地,线圈两端有约DC100V的电压,使安全阀线圈得电,阀体推杆往锅内方向移动,顶着安全阀的阀体机构,泄压孔关闭,使锅内、锅外空气隔绝,这对内锅抽真空、加热等起到密闭空间的作用。

        导气:当米饭煮熟需要开盖食用前或者锅内压力过高时,必须对内锅泄压,避免高压力导致对人的危险。泄压时安全电磁阀失电,电磁推杆受弹簧作用力复位,不再顶着阀体机构,泄压孔疏通导气,阀体对锅内压力进行减压、泄压操作。

       (3)超压泄气阀工作原理

        该款IH型电饭煲为了避免调压异常,导致锅内因压力过高产生的潜在危险,一旦压力超过1.4atm,该机子的超压泄气阀,如图11所示,就会自动打开进行紧急泄气,确保内锅的压力在正常的范围内。当内锅压力恢复到规定的气压范围时,该超压泄气阀自动关闭。

2.真空保温美白技术

        东芝RC-DU10WA IH型高端电饭煲具有顶部锅盖(见图4)和侧部(见图9)的线绕式保温发热丝,通过保温发热丝以及抽空.调压技术,能够锁住锅内的水分,确保保温40h都不会出现米饭变黄、变硬的现象,口感依旧。

3.H电磁加热技术

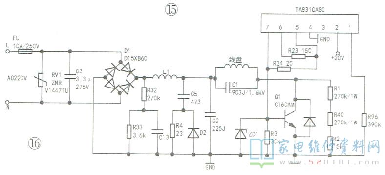
        该IH型电饭煲最大的优势是能依据电脑设定的程序和温度传感器检测的数据,自动控制、调节线盘功率管的工作频率,从而调整线盘电磁加热的功率。该机子用了电磁线盘加热(如图13所示),比传统底盘发热的电饭煲(如图14所示)更先进,功率可调,米粒和米饭受热程度更均匀。IH电磁加热控制工作原理:线盘控制电路实物图如图15所示;电控原理图如图16所示。

        AC220V电压通过全波整流桥后变成约310V左右的直流电,经C13、L1、C5组成的T型滤波电路,加到线盘与C1电容并接的一端,另一端主要是靠用户操作控制面板,从而使CPU⑦脚输出对应控制功率电压的直流电供给驱动芯片TA831GASG的①脚,通过内部芯片的控制在⑦脚输出不同占空比的PWM,从而控制开关管Q10由线盘、电容C1和开关管组成谐振电路,通过开关管的开关来控制线盘,从而产生磁力线对电饭煲进行加热煮饭操作。开关管工作的频率越高线盘加热的速度越快、功率也越大。

       功率管的集电极和发射极并接了3只电阻,分别是R1、R40、R2,这三个电阻主要就是吸收功率管截止时由线盘产生的反峰电压,避免高电压击穿频繁工作的功率管,为功率管提供一条泄放 、吸收电压的回路。在实际维修过程中由于电阻烧断,导致反峰电压无法有效吸收,久而久之损坏功率管的故障屡见不鲜。

4.智能电控技术

(1)电控主板接插脚介绍

       该款IH型电饭煲电控技术比较复杂,为了便于读者学习,下面介绍主控板端口接插线排的功能如图17所示。

(2)传感器控制电路原理

       该IH型电饭煲安装了锅盖温度传感器(见图18)、锅底温度传感器以及锅底超热保护开关(见图19)等探头器件。

       主要实施对锅内温度、内胆温度的控制与超热保护。其控制原理如图20所示。

       锅底超热保护器:锅底温度传感器与锅底超热保护器制作安装于一-体,如图19所示。

        只有当锅底超热保护器检测煲内温度无异常时,开关电源+20V电压进入锅底超热保护开关,也只有开关闭合前提下才有+20V的电压输出供给各模块电路使用。如果该锅底超热保护器断路损坏,整机各控制电路不工作无供电 ,处于无反应状态。

       锅底和顶盖温度传感器:主要用于检测内胆和锅内的实时温度,以便控制电磁线圈、侧盖和顶盖保温发热丝的实时功率,确保煲内米饭的口感。通过精准的温度控制不会烧煳、烧焦锅内的米饭。锅底和锅盖温度传感器采用的是负温度系数的探头,通过检测锅内温度的变化提供给CPU的78、79脚不同的电压值,再通过CPU输出PWM来控制功率管对电磁线圈保温发热丝进行加热温度的控制。在环境温度28°C时,检测锅底温度传感器是73k,锅盖温度传感器是82k。

(3)防雷滤波电路

      为了进一步保护控制主板控制面板,该 IH型电饭煲设置了一块防雷滤波板,实物如图21所示,该滤波板主要起到高电压保护和滤波的功能。

      高电压保护原理:如图22所示,输入的AC220V电压的橙色线(L) 端串接了一只10A/250V的保险管,之后在火零线之间并接了一只压敏电阻RV101,一旦瞬间高电压进入电路,例如雷电窜入,严重超过压敏电阻的峰值电压(471V )时,RV101瞬间击穿短路,短路的大电流把保险管熔断,避免高电压再进入后面的电路烧毁电控板,保护器件与机子。另外,板子还设置了电子接闪器,用于泄放高电压。

       滤波原理:为了给电控板提供高质量的电源,该防雷滤波板采用了由C101、L101、C102、C103等组成的型滤波器,有效滤除不需要的谐波。

(4)开关电源控制电路

       开关电源电路设置在电控主板中,如图23所示输入的是AC220V,输出的是DC20V,开关电源电路主要采用TOP254PN开关稳压模块控制,来调节、稳定输出电压。

       开关电源组成:该开关电源采用串联型开关稳压电路如图24所示,交流220V电压从T6、T7 端口输入后接到全波整流桥D1,经R10限流和D5防反峰二极管后接到TOP254PN模块的④脚,经内部开关管振荡工作从⑤一⑧端输出+20V的电压,经L2和C8组成的LC滤波后得到比较平滑的直流电。

       稳压控制原理:如果输出的+20V电压过高,采样电路经D8后使稳压管ZD5击穿,电流变大,从TOP254PN模块②脚输入,使内部的开关管振荡频率变低,输出电压快速调整稳定在+20V;如果输出的电压过低,同理,经采样电路后使开关管振荡频率变高,输出电压也恢复到稳定的+20V ,实现自动调节的稳压过程。+20V电压输出先进入锅底的超热保护器,如果保护器无异常,开关闭合,直接输出+20V直流电压供给电控板各电路:如果锅内温度异常或该超热保护器损坏,则会导致无直流电输出的情况,整机无反应。

(5)保温发热丝控制电路

      该机子的保温发热丝主要采用线绕式的发热体,发热量和功率不太大,侧部发热丝阻值是2.5k,顶部发热丝阻值是1.1k。保温发热丝的电控部分采用固态继电器控制,实物如图25所示,原理图如图26所示。

      固态继电器是目前小功率器件、设备控制的主要方式,本处采用AQH2223固态继电器耐压是600V,最大工作电流是0.9A,完全能满足小电流的侧部和顶部发热丝的需要。控制原理:进入保温程序后,如果CPUB脚输出高电平,三极管Q2工作,集电极低电平接到固态继电器的④脚,而②脚接+20V电压,因此②、④脚接的内部发光二极管工作,发射光信号,⑥、⑧脚的可控硅端导通(固态继电器内部原理如图27所示),电源火线(L)经可控硅后从⑧脚输出直接接到顶部发热丝的一端,另一端接零线(N),发热丝得电发热进行保温工作。侧部发热丝的控制原理与,上述雷同,本处不再一一介绍。

(6)功率管散热风机驱动电路

     虽然功率管、整流桥接了铝散热片,但是由于工作时热量大,单凭铝散热片不能满足高功率时产生大热量散热的需求,还需添加散热风机冷却,如图28所示,有效改善管子的工作温度。

       工作原理:如图29所示,启动电饭煲时,CPU的④脚同时输出高电平经电阻R36后直接接到三极管Q8的基极,Q8导通,直流风机一端接+20V,另一端通过Q8接地,风机运转,对功率管、整流桥散热,确保管子在合适的溫度內,充分发挥管子的性能。

(7)蜂呜器控制电路工作原理

        如图30所示。面板上每按下任何一个按键都会产生一个短暂的高电平从CPUI脚输出,经电阻R52后接到三极管Q24基板,024导通,蜂鸣器一端接+20V,另一端经R58.Q24接地,蜂鸣器发出“滴”的声音。另外、煮熟米饭CPU会连续发出4次高电平,经024放大后使蜂鸣器也产生4次的“滴、滴、滴滴"蜂鸣声音。

(8)液晶显示器电池供电电路

        该款H型电饭煲,为了在断电时也能够使液晶屏幕上显示菜单和时钟,在主板中安装了一块3V的电池,如图31所示。

        另外,在煮饭时如果突然断电,由于有电池供电给CPU,因此下次来电CPU能记忆断电状态信息,启动后从断电点继续往后工作,而不至于来电后又出现重新煮饭的现象。该电路工作原理如图 32所示,3V电池经电阻R64和防反向电流保护二极管D25后直接接到CPU 18脚保持CPU的一直(持续)供电。

三、常见故障检修

例1:一台日本原装东芝RC-DUIOWA H电饭煲,液晶屏幕有显示,但是按任何按键机于无反应。

分析检修:液晶显示屏有显示,但是插上电源后按机子的任何按键没反应。打开底盖,拆下防雷滤波板发现保险管已熔断。这是一只10A的保险管,能够熔断说明有大电流器件短路。测量压敏电阻RV101没问题,电子接闪器保持断开状态也没有问题,各电容、电阻完好,说明故障不在电源滤波板。把检查对象转移至 主板,拆卸电控主板(原理参考图16所示).使用万用表二极管挡测量功率三极管,发现管子的集电极(c)与发射极(e)击穿短路,卸下故障器件后再测量整流桥正常,当测量与功率管并接的三只电阻时,发现其中一只电阻R1(270k/1W )断路,由于断路导致不能对功率管吸收反峰电压,久而久之,功率管的集电极与发射极就会击穿损坏。更换25A的功率管、270k/1W电阻和10A保险管后故障排除。

例2:一台日本原装东芝RC-DU10WA H电饭煲,液晶屏幕有显示,但是屡烧功率管。

分析检修:据用户反映,该机子在三个月时间内已经多次更换了功率管,每次维修都是更换功率管和保险管。打开机子底盖,取出电源滤波板和电控主板,测量保险管和功率管果真又损坏,什么原因导致屡损功率管呢?不查清楚绝对不能轻易换新零件。依据图16进行查找,供电电压正常,未发现外围的电阻电容等器件损坏,也未见电控板有虚焊、开路的现象,问题在那?据经验判断功率管的驱动芯片TA831GASG内部性能老化,导致输出异常而屡损功率管。更换功率管驱动芯片TA831GASG (如图33所示)和保险管后,使用近1年一切正常。

例3:一台日本原装东芝RC-10LHE2 H电饭煲,断电(不接交流电源)时屏幕无显示。

分析检修:这是一台东芝IH型中端电饭煲,断电时屏幕没显示,如图34所示,要通上电源才有显示,给使用带来不便,尤其煮饭过程中突然断电,必须得重新煮。该故障是CPU断电没有了记忆的功能,不会重启后续煮。拆开底盖如图35所示,取出电控板,使用万用表测量电控板中的3V电池,发现电池的电量基本没有了,如图36所示。

        由于手头上没有模一样管脚的TOSHIBA的CR2450电池更换,于是选用了一颗日立IH型电饭煲使用的Panasonic 3V,CR2450电池换上,故障排除,如图37、图38所示。这是IH电饭煲的通病,一般使用2~3年后就会出现此故障,只需要更换电池即可修复。

例4:一台日本原装东芝RC-DU10WA H电饭煲,整机无反应。

分析检修:送修时看到液晶屏幕有显示,但是按任何按键整机无反应。开始以为插座松动,反复多次尝试后故障依旧。拆开机子观察保险管没问题,防雷滤波板也有AC220V电压送到电控主板的T6.T7脚,测量整流桥没问题,有DC310V左右的电压输出(控制原理参考图24所示),测量开关电源输出电压为0V,问题应该在开关电源或因负载短路所致。断开开关电源输出所接的负载,测量负载并无短路测量锅底超热保护器正常。上电,测量开关电源L2输出电压仍然为0V,问题应该在开关电源本身。使用仪表测量开关电源周边的器件未见异常,估计开关电源模块TOP254PN损坏。更换TOP254PN后试机,故障排除。

例5:一台日本原装东芝RC-DU10WA IH电饭煲,煮饭有锅巴。

分析检修:据用户反映近段时间该电饭煲煮起锅巴的现象越来越严重。上电,操作各按键正常,依据原理分析,正常煮饭模式不应该出现锅巴,如果煮饭模式选择错误当然也会形成锅巴,但是细查后该功能没问题。拆开机子底盖,测量锅底温度传感器,发现阻值异常,在环境温度27°C时阻值为175.3k,严重超过正常27°C,76k左右的范围,故障就在于该锅底温度传感器异常(老化),检测锅内的温度不准确导致煮饭有锅巴现象。

       由于该锅底温度传感器与超热保护器制作于一体,必须整体更换,而市面上没有全新件,只能在货场寻找拆机件替换。

例6:一台日本原装东芝RC-DU1OWA IH电饭煲,米饭保温差。

分析检修;该机子煮饭一切正常,突然某天开始出现米饭进入保温程序3h左右保温效果不好,检修时以为顶盖胶圈密封不良,检查后一切正常。进一步细查,发现进入保温程序的顶部发热丝不工作,但是CPU的78脚有高电平输出,三极管Q2工作正常,固态继电器模块AQH223的②、④脚有19.6V电压(正常),但是测量顶发热没有AC220V电压,估计AQH2223固态继电器损坏所由于手头上没有AQH2223,使用AQH1223替换(管脚一样,仅是输出电流比AQH2223小,仅为0.6A)后故障排除。

       卸下该固态继电器,人为在②、④脚加入20V直流电,发现⑥、⑧脚还是不导通,当把②、④脚电压升到27V后,⑥、⑧脚导通,由此说明,该器件内部发光或接收部分老化,维修中要注意此故障,避免走弯路。