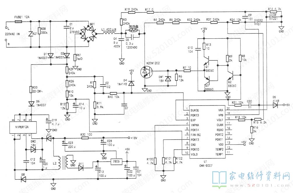
沿+5V供电电路逐一检查,发现单片机U1(CHK-S007,芯片贴纸代码是S01A-V6-6 )供电端13脚对地短路,该机主板电路如图1所示。
更换U1后,不接加热盘通电, 蜂鸣器有“滴"声,测+5V、+18V电压正常。为保险起见,把高频谐振电容C5和滤波电容C4-并换新。接上加热盘通电开机,能检锅但不加热,随即室内漏电保护开关又跳闸。断电测量,门控管已击穿。
屡烧门控管涉及的电路主要有同步电路、高压保护电路、电网电压检测电路、浪涌保护电路、IC高频谐振电路、门控管驱动电路等。换上新IGBT管通电待机,测量同步电压比较电路,U1 19、20脚电压分别为+3.07V、+3.17V;测量高压保护电路,U1 18脚取样电压为+1.01V;测量电网电压检测电路, U1 10脚电压为+3V;测量浪涌保护电路,U1①脚电压为+1.1V。上述电压均正常 ,考虑到高频谐振电容C5已换新,应该不会有问题,转向测量U1③脚驱动输出端电压为0.75V,而资料上标注的电压为0.82V,于是重点检查门控管驱动电路,最后查到18V稳压二极管DW1的反向阻值为670Ω,已严重漏电。更换DW1后,待机测量U1③脚的电压仍是0.75V。用一只60W灯泡串接在保险管处,一只100W灯泡接在加热线盘处(拆下加热盘),上电后,60W灯泡微亮,说明后级没有明显短路现象,按下开机键,60W灯泡忽明忽暗(但不是很亮),100W灯泡闪烁发光,这表明电磁炉工作基本正常。接上加热盘试机,故障排除。
网友评论