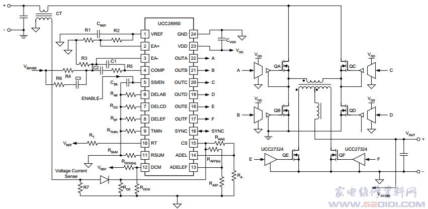
二、UCC28950功能和特点
• 支持优化计时的同步整流器输出可最大限度地降低典型传播延迟的体二极管传导损耗,从而确保高效性;
• UCC28950 具备的高级电源管理功能可在不同的启动或负载条件下更改工作模式,并支持猝发模式,相对于非环保模式解决方案而言可将轻负载或空载条件下的效率提升多达70%。UCC28950 的可编程斜坡补偿可实现电流或电压模式控制,从而提高系统灵活性;
• 具备启用功能的软启动使 UCC28950 能以更高级别的系统控制初始化启动;
• 带90度相移的同步输入与同步输出功能可实现两个并行电源的交叉工作,使输入与输出波纹电流下降 50% 至 100% 不等。较低的输入和输出波纹电流使设计人员能使用更小的低成本输入和输出电容。



网友评论