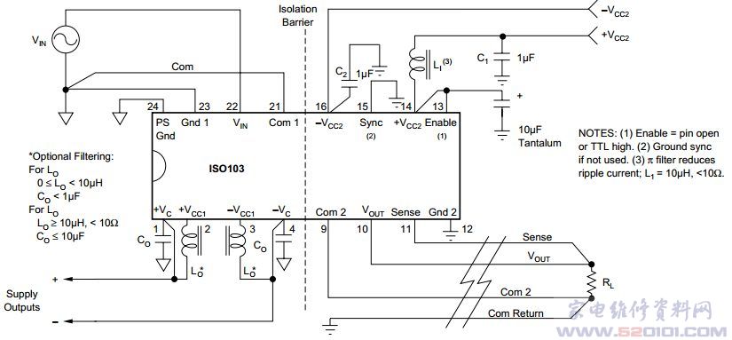
概述:ISO103隔离放大器通过隔离栅提供信号和电源,采用侧边铜引脚无密封混合陶瓷封装,内部包括了一个变压器耦合DC/DC变换器和一个电容耦合信号通道。其电源利用隔离输入侧的外部调整电路提供,一个内部电流限制电路在当变换器对地短路时进行保护,软启动特性限制电源启动时的初始电流,多通道同步可以将TTL时钟信号应用于并行同步脚。在保持信号解调器有效状态下,使能控制可关断发送驱动器,这个特性可方便地用于低功率应用场合以减小静态电流。宽的隔离脚距和内部绝缘使得其对1500V。连续AC隔离等级有足够的裕量。符合UL1244测试方法的100%隔离栅破坏性试验确保了其可靠性,低隔离栅电容使AC漏电流最小。ISO103使用方便,可用于像PC机这样紧凑结构的电路板设计。工作时要求15脚接地或由TTL电平驱动。




网友评论