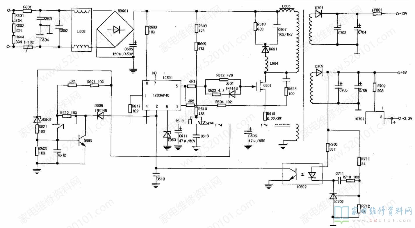
概述:01200AP40是一款开关电源管理芯片,其内部结构同203D6,只是封装不同该IC外围元件少,具备自动重启、短路保护、过热保护功能,固定工作频率40kHz、60kHz、100kHzo IC可实现逐脉冲电流控制,GATE端最大输出电流峰值为250mA。引脚排列如图1所示,引脚功能如表1所示,电路原理如图2所示(明基EP72E开关电源电路原理图)。
一、1200AP40引脚功能与实测电压值
二、1200AP40典型应用电路
(1 )保护电路
1)抗干扰电路
L602、C602、C603、C604共同组成EMI抗干扰电路,用以滤除来自电网的干扰杂波,同时也防止开关电源自身产生的多次谐波对市电网络造成千扰。R601、R602、R603组成泄放回路,用以释放在断电时电容C602上所充的电荷,防止对人造成电击事件。
TH102为缓启动电阻,防止在开机瞬间,由于电容C605相当于短路,巨大的浪涌电流可能损坏BD601。因为TH102的存在,该电阻在加电瞬间有10Ω左右的电阻,该电阻会将C605的充电电流大大降低,避免BD601的异常损坏。当正常工作时TH102的阻值相当于零,对整个电流不产生影响,自身的功耗可以忽略不计。
2)过压保护电路
当vCC端电压大于16V时,1200AP40停止工作,起过压保护功能。
3)欠压保护电路
当vCC端电压达到12V时,IC开始工作,当VCC端电压下降到10V以下时,IC将停止工作。
4)过流保护电路
IC的过流保护通过MOS管S端接地的一只过流检测电阻R615来完成,当MOS管工作电流增大时, R615的压降也增加。当输人到1200AP40第③脚的电压大于0.9V时,IC停止工作,避免过流导致MOS管过热损坏。R615的取值与开关电源的功率成反比,开关电源功率越大R615取值越小,一般取值范围在0.1Ω~0.68Ω之间,如果R615取值过大,就会表现为刚加电时可开机,但背光点亮时立即掉电,指示灯熄灭。几秒后指示灯再亮,再开机,再掉电,重复这个过程。
R102为隔离电阻,起耦合作用,将过流检测的电压信号传递给IC第③脚,该电阻取值比较严格,一般在1k,不大于1.8k,也不小于800Ω。如果该电阻断路,则③脚无法检测到过流检测电压信号,而造成电源开关管长时间开启而过热损坏,表现就是一加电就烧电源管 。
(2)启动电路

如图3所示,当电路加电时,300V的电压通过电阻R603加电到1200AP40的第⑧脚,再通过1200AP40内部电路对第⑥脚外接的电容C611充电。当C611两端的电压达到12V时,IC开始启动,第⑤脚有PWM脉冲输出。当开关电源正常工作时,VCC端的充电将由反馈绕组完成,IC切断内部的高压充电电路,以启动节能降耗作用。
(3)消峰电路
该机的消峰电路由L604、D601、C607、R610组成。当Q601关闭时,开关变压器初级绕组的电流不能立即停止,这时由L604D601、C607组成泄放回路。L604用以抑制开关变压器多次谐波的产生,D601为消峰二极管,C607为消峰电容。R610为消峰电阻,用以释放C607上所充的电荷,电阻R610的取值应与C607相配合,在一个周期内R610能够完成C607的放电工作。
(4)推动电路
R612组成推动电路,用以将1200AP40第⑤脚的PWM脉冲供给Q601的G极。在Q601关闭期间,因为Q601的G、S极之间电阻很大,VGS电压在短时间内不容易释放,该电压的存在有可能导致RDS继续导通。D604.R623组成泄放回路,用以在截止期间迅速将VGS电压释放掉,加速Q601的截止。
(5)供电电路
L608、D602、C606、D603、R611、C611组成1200AP40的供电电路,ZD601起钳位限幅作用,防止在IC正常工作期间,异常干扰杂波导致IC过压而停止工作。ZD601的取值一般为20V。
(6)反馈电路
IC第②脚与光耦直接相连接,次级电压的变化和负载的变化会通过光耦改变第②脚电压的变化,该变化会直接反馈给IC,IC通过调整第⑤脚PWM脉冲的占空比,以稳定次级电压变化和负载变化。第②脚的接地电容C610为缓启动作用,用以屏蔽在开机瞬间,异常电压过高导致IC立即保护,由于C610的存在,在开机瞬间,IC第②脚被拉至零电,位,此时次级的电压不稳定将不会被IC接受。如果IC610损坏,将导致IC第②脚始终处于低电位,IC将无法工作。
三、1200AP40的代换
代换代换型号:1200AP40 和1200AP60, 1200AP100、1203AP40、1203AP60等可以代换,只是后面的数字越大,电源输出的功率也越大。同时1200AP40可以和203D6直接代换,只是封装形式不一样,安装起来有些麻烦。

网友评论