
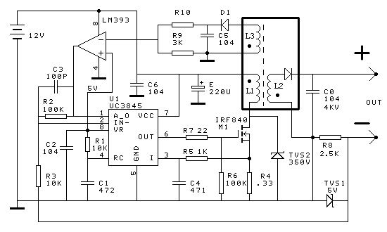
研制仪器需要一个能在0到3兆欧姆电阻上产生1MA电流的恒流源,用UC3845结合12V蓄电池设计了一个,变压器采用彩色电视机高压包,其中L1用漆包线在原高压包磁心上绕24匝,L3借助原来高压包的一个线圈,L2借助高压包的高压部分.L3和LM393构成限压电路,限制输出电压过高,调节R10可以调节开路输出电压。

研制仪器需要一个能在0到3兆欧姆电阻上产生1MA电流的恒流源,用UC3845结合12V蓄电池设计了一个,变压器采用彩色电视机高压包,其中L1用漆包线在原高压包磁心上绕24匝,L3借助原来高压包的一个线圈,L2借助高压包的高压部分.L3和LM393构成限压电路,限制输出电压过高,调节R10可以调节开路输出电压。
网友评论