
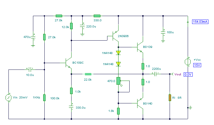
This was one of the earliest circuits that I ever designed and built, in Spring 1982. At that time I had only an analogue meter and a calculator to work with. Although far from perfect, this amplifier does have a wide frequency response, low distortion, and is capable of driving an 8 ohm speaker to output levels of around 5 watts with slightly higher distortion. Any power supply in the range 12 to 18 Volts DC may be used.
Circuit Description
The amplifier operates in Class AB mode; the single 470R preset resistor controls the quiescent current flowing through the BD139/140 complimentary output transistors. Adjustment here, is a trade-off between low distortion and low quiescent current. Typically, under quiescent conditions, standby current may be 15 mA rising to 150 mA with a 50 mV input signal.
网友评论