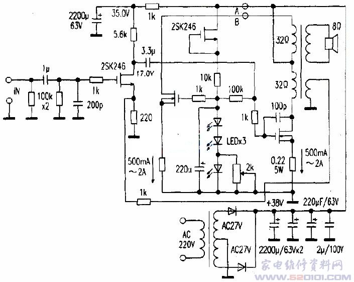
功率管静态电流取500mA~2A之间(注意散热),恒流管的电流与功率管的静态电流相同。由于两管的电流方向(两组线圈中)相反,产生的磁场相互抵消,从而消除直流磁化现象。

另一变化电路如下图所示:放大管恒流管共用一组偏置(此时两功率管需严格配对)使电路调试更为简单。可以试着把A点与电源断开,与B点连接。看看音质是否有变化。
两电路没有使用单端放大电路必备的滤波电感。实际试听信噪比很高。
制作完成至今已一月,电路工作很稳定。
出声甜美。高低很平衡。该机具有单端机的高音质和推挽机的高信噪比,而儿输出牛无需磁隙。减低制作难度。恒流源的作用功不可没(把输入端短接或接上信号源。耳朵紧贴喇叭,才能微微听到一点点噪音)。付出的代价是比单端机多出一倍的静态功耗。

网友评论