• XF-SR-1000T畅言智能语音教具系统无声音的故障维修

    XF-SR-1000T畅言智能语音教具系统是由科大讯飞公司生产的英语教学设备,当教师手握电子笔在特定的教材上扫描时机器就会朗读出课文内容最近单位的一台XF-SR-1000T畅言智能语音教具系统不工作,故障现象是插上电...

    陈晓军   2024-02-03

  • 针式打印机的机构组成及原理

    针式打印机属于“点阵式打印机”中的“击打式”机种,由于其直接在打印纸上输出字符的打印头主要是由打印针及其驱动线圈构成的,故得名“针式”。虽然针式打印机的发展速度不如喷墨打印机那样快,它与喷墨打印机相比,存在着工作噪音大打印速度慢、打印...

    邓高峰   2024-01-28

  • 爱普生EPSON LQ-1600K打印机的拆卸方法

    (1)上盖的拆卸方法 1)切断打印机电源,分别取下有机玻璃面盖和走纸旋钮。2)将单页纸支撑板向后拉,按箭头方向卸掉。3)按下操作面板后面的卡扣并往前顶,从上盖上取下操作面板,拔掉连接电缆。4)用手往上捏链轮走纸器两侧的白色塑料卡扣并...

    陈汉生   2024-01-28

  • 爱普生针式打印机故障维修20例

    例1:爱普生EPSON IQ-1600KⅢ型针式打印机,打印文稿时出现无规律、间隔性的汉字下部分歪斜及表格竖线对不齐现象。故障分析:打印汉字歪斜的原‘因一-般有以下4种:(1)有病毒。(2 )打印机数据电缆连接错误。(3)打印头有污垢...

    陈汉生   2024-01-28

  • 投影机故障分析与速修实例一览表

    ...

    何建军   2024-01-21

  • 激光打印机碳粉盒(墨粉)灌注碳粉的方法

    问1:怎样为HP-5L/6I激光打印机P3906F型碳粉(墨粉)盒灌注碳粉?答:第1步,HP-5L/6I激光打印机P3906F型碳粉(墨粉)盒两边各有一个固定销钉,用平口钳夹紧销钉露出的部分,用力向外拔,也可以把销钉捅进去。第2步,两...

    攀声源   2024-01-21

  • 联想LJ系列激光打印机维修实例

    例1:联想LJ-2000P型激光打印机不能打印。故障分析:不能打印故障的原因有:(1)打印机电源是否接通。(2)打抑机数据电缆是否正确连接。(3)打印机是否卡纸。(4 )是否存在病毒。(5 )硒鼓(感光鼓)是否有问题。(6 )硬盘剩余...

    攀声源   2024-01-18

  • Canon佳能系列激光打印机的故障维修实例

    例1:佳能CanonXBP型激光打印机发送打印指令后,打印机不能打印。故障分析:打印机不能打印的原因较复杂,主要有以下几点:(1)打印机处于休眠状态。(2)打印机与电脑之间的连接电缆接触不良。(3)打印机设置错误。(4)打...

    陈文汉   2024-01-18

  • 松下DX-600CN传真机典型故障分析

    松下DX-600CN传真机具有传真及打印互联网传真等功能,本文将介绍该机的打印驱动电路原理和使用中常见故障维修,希望能给维修者带来帮助。 一、打印机驱动电路分析 1.电...

    陈玉   2024-01-14

  • 复印机用外转子无刷电机的故障维修

    无刷直流电机是永磁式同步电机的一种,英文简称BLDC。无刷直流电机不使用机械的电刷装置,采用方波自控式永磁同步电机,以霍尔传感器取代碳刷换向器机构,以永磁材料作为转子,性能上较一般的传统交、直流电机有很大优势,是当今最理想的调速电机。...

    房毅卓   2024-01-05

  • 名绅WJD-MS200点钞机运行异常的故障维修

    一台名绅W]D-MS200型点钞验钞机,插上电源,接通电源开关,捻钞轮逆时针方向运转不停,只有关闭电源才能停止。 拆开机壳,观察内部线路连接正常。检查电脑...

    郭建军   2024-01-01

  • WINL液晶写字板不能清除书写内容

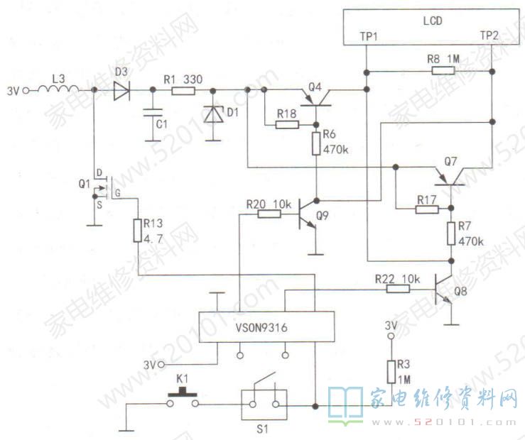
    一台WINL液晶写字板,不能清除书写内容。液晶写字板上书写内容的清除是,靠液晶板两极外加电压来实现的。该写字板的控制电路如图1所示。当按下K1时,芯片VSON9316④脚被下拉到地而呈低电平,⑤脚输出方波,由Q1、L...

    方位   2023-12-28

  • I-55L教学一体机故障维修和故障速查方法

    I-55L教学一体机主要由电视、电脑、触摸等三部分组成,整机内部结构如图1所示。现将一年来 维修到的故障及解决方法撰写成文,供学校管理员维护参考。 故障...

    余明华   2023-12-20

  • 惠普HP-Ⅱ激光打印机故障维修5例

    ...

    李怀贞   2023-11-27

  • PARA1 Full全景型平板电脑不通电的故障维修

    一台PARA1 Full全景型平板电脑,长按电源开/关机键通电开机时,屏显一个带有“!”的电池图标,随后黑屏。用电源适配器连好电脑和市电供电,长按电源开/关机键通电开机时,仍然如此。 &...

    慕志明   2023-11-27

  • 另辟蹊径使用打印机妙招

    我们在使用电脑的过程中,经常会遇到机器罢工的情况,比如无法读碟,EPSON墨盒报停,针式打印机断针等,大多数情况下,我们只能望机兴叹,其实只要我们换个方式处理或者使用电脑,机器罢工的事完全可以自行解决。 一、偷梁换柱,榨...

    尹新锋   2023-11-10

  • 得力碎纸机主控板电路原理图

    ...

    高国栋   2023-11-04

  • 兄弟MFC-1813激光打印机屏显02代码的故障维修

    接修一台兄弟MFC-1813型激光打印机,上电后有自检动作,扫描灯点亮并向外移动一段后自动回位,机内有马达带动硒鼓旋转的声音,一会儿后喇叭发出三声报警音,屏显错误代码02。  ...

    孔德因   2023-11-02