• 惠普HP 6531S笔记本电脑电源适配器的通病故障维修

    笔者单位有一批惠普笔记本电脑,型号为HP6531S,在使用一段时间后,多台笔记本电源适配器出现了故障。把坏的适配器挨个测量;发现有的没有输出,有的偶尔有输出,但输出断断续续,而且适配器内部还夹杂有打火声。于是决定先拿一个无...

    马冬   2023-06-27

  • 稳压器无输出电压的维修过程

    接修一台稳压器输出无电压维修,用户拿来时告诉我稳压器延时指示灯和超压指示灯亮,然后无输出电压。拆机检查此稳压器除了变压器,就是一块电路板然后是两块电压显示表,还有指示灯。首先检查电路板上各个元件有没有损坏和短路,先测三极管。当测...

    sukenan   2023-06-15

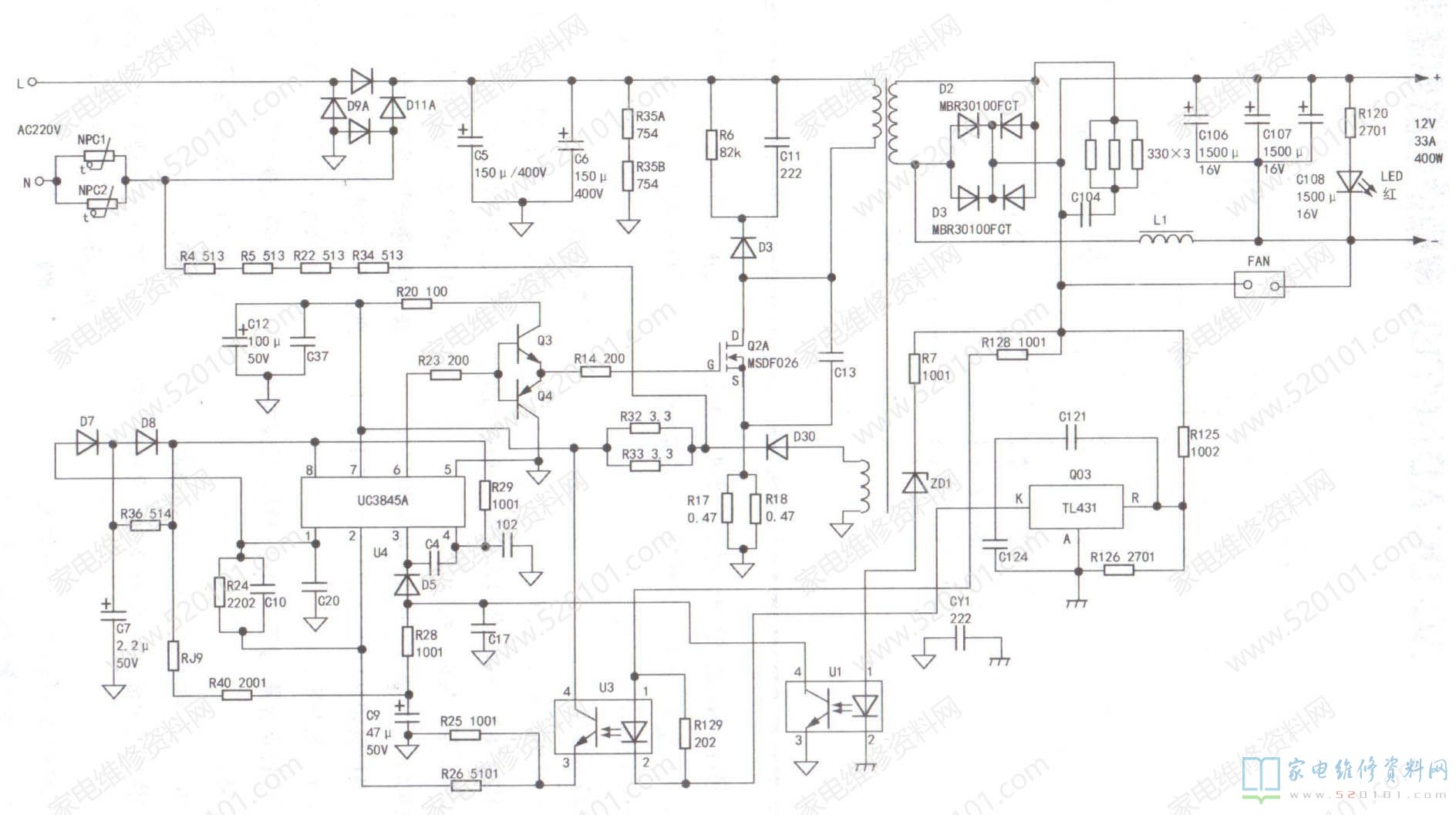
  • LED防雷电源(经典款)电路原理图

    ...

    谢比豪   2023-06-15

  • 时彩牌电源盒电路原理图

    ...

    谢比豪   2023-06-15

  • AC-DC ADAPTER电源适配器电路原理图

    ...

    谢比豪   2023-06-15

  • 联想台式电脑不通电的故障维修1例

    接修一台联想台式电脑,上电后按“开机”键,指示灯不亮且不开机(此故障俗称不通电)。近期,接修多台联想台式电脑,均为不通电故障。拆开机箱,拔下主板上的供电插头,单独给ATX电源盒(型号:DPS-300AB-82A)通电,然后用导线短...

    刘祥平   2023-06-14

  • 拓福荣耀12V电源盒电流原理图

    ...

    谢比豪   2023-06-12

  • 采用UC384x系列芯片的变频器开关电源维修要点

    在变频器开关电源中,其电源芯片多采用常见的UC384X系列芯片(UC3842B、UC3843B、uC3844、uC3844B、uC3845B等),也有部分采用uC2842B、uC2843B等芯片。虽然这些芯片的启动电压和最大占空比不相同,不能...

    张兵   2023-05-31

  • 大水牛PW350CAA型ATX电源不通电的故障维修

    接修一台不开机的台式电脑,经查故障系ATX电源损坏所致。该机ATX电源型号为大水牛(BUBALUS )PW350CAA,额定输出功率为250W。该机5V副开关电源采用芯片SD4841,主开关电源采用双管半桥电激式,由两只三极管T1...

    郭建军   2023-05-30

  • 华为HW-050100C1W开关电源适配器带载能力差的故障维修

    一、AC-DC转换IC LNK615DG简介 LNK615DG为高效率、精确恒压(cv)/恒流(cC)LinkSwitch-Il系列AC -DC开关功率转换IC。该IC将所有控制、保护电路及一个700V MOSFET集...

    黄杨   2023-05-03

  • GACUNKLY-0918笔记本电源适配器不通电的故障维修

    该适配器电路采用频率固定、脉宽可调的UC3842作为主控芯片。上电时,启动电压通过电阻R4、R5(68k/1W)加到IC1(UC3842AN)的⑦脚,当电容C3(47uF/50V)电压达到16V时,芯片启动,开关电源开始工作,之后,⑦脚电压由开关变...

    黄杨   2023-04-18

  • 千佩王HSDY350U电脑ATX电源盒的维修

    接修一台千佩王HSDY350U电脑ATX电源盒,描述的故障现象是电脑两个月没用,然后打开电脑就出现不开机故障,换电源后电脑能正常工作,说明故障出在ATX电源盒上,于是送我处维修。 &nbs...

    陈晓军   2023-04-13

  • LINYG凌英ATX开关电源供应器通电无反应的维修

    一台LINYG凌英ATX开关电源供应器,通电无任何反应。打开供应器上盖,取出电路板,直观电路板上的元件,在开关电源的高压部分电路上,发现主滤波电容C2(330uF/200V )顶部鼓包漏液(图1为局部电路图),保险管F1炸碎,主开关管Q1、Q...

    刘陶冰弦   2023-03-23

  • 康舒API6PC05 ATX电源电路原理与故障维修

    康舒API6PC05 ATX电源广泛应用于联想扬天T6900等系列台式电脑上,其主电源芯片为UC3843B,副电源芯片为TNY268PN,主电源唤醒、过/欠压、过流等保护芯片为PS224U,电源具有空载保护功能,最大输出功率为250W,实绘电...

    黄杨   2023-03-09

  • 联想启天M6900台式电脑开机风扇不转指示灯闪烁

    一台联想启天M6900电脑通电电源指示灯闪烁,风扇不转,始终开不了机。怀疑内存条接触不良,经擦拭无效测3V纽扣电池电压也正常,怀疑航嘉电源HK350-55BPS1坏。空载测副电源紫线、绿线对黑线电压分别为+5V、+4.7V,正常,怀疑其带载能力差引...

    黄杨   2023-01-13

  • HP ADP-75HB笔记本电源适配器电路分析与维修

    该电源适配器由贴片开关电源芯片FA3647及双运放10358等组成,实绘电路见图1所示。FA3647芯片为富士电机公司推出的可直接驱动功率MOSFET的PWM型开关电源控制集成电路芯片,其具有在轻载模式下降低振荡频率、限制功耗和Vcc过压保护...

    黄杨   2023-01-07

  • 优达克斯GP-200MEAKCH400 ATX电源盒故障维修

    一台组装电脑,通电开机无任何反应。通过代换检查,发现原机器所配的优达克斯GP-200MEAKCH400 ATX电源盒不工作。拆下电源,短接绿线与黑线(即强制启动)后通电,风扇不转,但待机5V电压正常。该电源电路比较简洁,采用PC电...

    陈晓军   2022-11-30

  • 长城ATX-200SD电源主供电无输出的故障维修

    接修一台清华同方台式电脑,通电无反应。机主称:该机在正常工作中突然断电,之后按“电源"键无反应。根据故障现象分析怀疑ATX电源损坏。拆开机器外壳,拔下所有输出电压的插头,用镊子短路绿线与黑线,风扇不转,看来判断正确。  ...

    陈晓军   2022-10-18

  • 长虹GW-4500ATX电源无输出的故障维修

    最近接修两台清华同方电脑开机无任何反应,经查故障原因是长城GW-4500ATX电源盒损坏。拆下电源盒单独检测,发现5V辅助供电输出为0V。GW-4500ATX电源盒采用主动式PFC电路,其5V辅助电源以BH0170A为核心组成。上电测得BH01...

    陈晓军   2022-10-09