• HP PA-1900-15C2电源适配器电路图

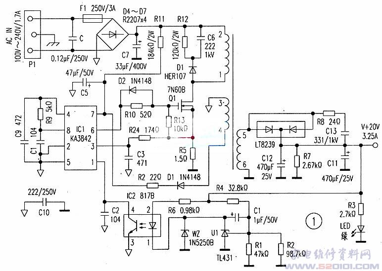
    如下图所示,HP PA-1900-15C2电源适配器(型号PPP014L)输出电压为19V,电流为4.74A,额定功率为90W。CM3843 与常见的3842引脚功能完全一致,区别仅为vCC(启动电压)稍有差异,CM3843为12V ,384...

    陈晓军   2022-09-23

  • 由引脚间漏电引起的台式机ATX电源无主电压输出的故障维修

    接修一台台式机,用户称:前段时间,该机有时能开机,有时不能开机,开机后也经常无规律自动关机,这几天一直开不了机。上电试机,主板上的指示灯亮;按下开机键后,ATX电源风扇和电脑主板上的散热风扇均不转,电脑无反应。为判断故障原因,先断开ATX电源...

    景曙光   2022-09-23

  • 航嘉HK350-55AP ATX电源待机电压异常的故障维修

    接修一台清华同方台式机,接通市电后按下电源开关无反应。为快速分清故障部位,拔下主板上的电源插头,用镊子短路绿线与黑线后,电源盒风扇转动,难道是H61主板有问题?测量该电源盒输出电压,发现待机电压+5VS仅2V左右,看来还是ATX电源有问题。拆开电源盒,发现...

    陈晓军   2022-09-19

  • 监控系统常用开关电源电路图与常见故障维修

    随着科技信息的日新月异,视频监控得到了广泛的应用。在日常维修中,笔者发现监控系统的开关电源故障率较高。为便于维修,笔者实绘了常用的几种开关电源电路(图中标注均为原板标注),并将常见故障进行了总结,简述如下: 1、5V...

    任忠宝   2022-08-10

  • 监控视频光端机开关电源无输出的故障维修

    一监控室有一路监控视频无图像,检查发现是给视频光端接收机供电的5V/1A小型开关电源无输出。开盖观察,未发现明显故障元件。由于这种电源在模拟监控系统中使用数量庞大(每一路视频前端、终端各用1个),仅笔者所在单位就有数百个。为便于维...

    任忠宝   2022-08-03

  • 长城经典ATX-350P4电源不定时断电故障维修

    接修一台联想台式电脑,故障现象是开机后不定时出现断电现象,断电后再次按下电源开关又能重新开机,但还是不定时断电关机。用代换的办法确定ATX电源有问题。该机电源是长城经典系列ATX-350P4。 &nbs...

    陈晓军   2022-08-03

  • 台达DPS-250AB ATX电源12V负载能力差的故障原因

    本文笔者用台达DPS-250AB ATX电源为一车载音响供电(短路绿线PS-ON与黑线GND),使用一段时间后,出现自动停机故障。经查,该ATX电源的12V电压带载能力差,拆开外壳检查发现PCB板边缘一只3300uF/16V电容已鼓包,如图1所...

    陈晓军   2022-07-21

  • 由滤波电容失效导致ATX电源屡损开关管的维修

    接修一台无法通电的组装电脑,经检测ATX电源型号是终结者悍将450LRZ-400,坏拆开电源盒,发现5A保险丝断。在路检测,四只300V整流二极管RL207及主电源开关管Q1、Q2(型号均为13007B)已击穿。将上述损坏元件拆...

    刘德智   2022-05-16

  • 航嘉HK280-23FP开关电源不通电的故障维修

    最近接修一台联想台式电脑,故障现象是开机无任何反应,刚开始以为是主板受潮,用吹风机吹了之后还是不行,随即检查电源,测量14PIN排插中的绿色线和黑色接地之间的电压为5.1V,短接绿色和黑色线电源风扇不转,确定是开关电源问题,拆开电源检查发现有个...

    张顺峰   2021-10-24

  • 用电脑ATX电源替换修复路由器电源

    本文笔者在上网兴趣正浓时,突然上不去了,pingDNS,不通,又ping网关,还是不通。赶紧查找故障,发现交换机没有问题,但路由器的风扇没有动静不转了,再看路由器的电源指示灯也不亮了,而此时其他设备均在正常工作,估计是路由器的电...

    张国华 刘克铜   2020-07-15

  • 电脑ATX开关电源电源输出线颜色区分和含义

    黄色 +12V 为标准的驱动电路供电,如光驱、硬盘的马达,为CPU、显卡供电; 蓝色 -12V 老式串行口(现在很少用到); 红色 +5V 主板电路、内存模块供电、光驱、硬盘等设备的信号供电; 白色 -5V ISA总线(现在很少用到),有的厂家用其代替黑线作为地线; 橙色 +3.3...

    佚名   2020-04-29

  • 个人经验:开关电源不通电的修复

    一天因为我反复开机几次,后来按电源键居然没有反应了。经过我的检查原来是电源不工作了,所有的脚上都没有电压。起初我还以为是频繁启动造成保险丝烧断,可我拆开电源一看,保险居然是好的。用万用表测量,的确电路已接通了电源。再测量整流桥后的直流电压,150V正常。保险没有烧就说明整流桥、大电容和开关...

       2017-05-16

  • 小功率UPS使用技巧

    UPS要远离热源  环境温度对UPS的影响很重要。研究发现,UPS内的蓄电池在10℃~25℃环境下工作为益。当环境温度升高时,电池本身固有的“存储寿命”会逐渐缩短。例如:APC Smart-UPS 5KVA电池的预期寿命在环境温度为20℃~25℃时为5年,而温度升高为45℃时其寿命只有1-...

       2017-05-16

  • [图文]ATX微机开关电源维修教程

    随着电脑的逐渐普及和深入到家庭,显示器已经成为维修界的一个亮点,ATX开关电源又将成为维修界的一个新的亮点。本文以市面上最常见的LWT2005型开关电源供应器为例,详细讲解最新ATX开关电源的工作原理和检修方法,对其它型号的开关电源供应器,也借此起到一个抛砖引玉的作用。 一、 概述 ATX...

       2017-05-16

  • 电脑ATX电源原理

      常言道:“爱好是最好的老师”,做家电维修也是这样,培养动手能力和对家电电子技术的爱好,就是一个不错的选择。前不久自己的电脑电源坏了,正好提供了一次实践的机会。   首先检查主电源初级整流滤波输出的300V,正常,直观检查几个大功率的开关管和负载二极管也正常。然后查阅有关电脑ATX电源的...

    闫成平   2014-11-13

  • ATX电源的待机电路

    ATX电源的待机电路,提供5V给USB和TL494芯片电源。RCC电路形式,很典型电路。...

    未知   2014-11-07

  • UC3842笔记本电脑电源适配器的故障检修

    近日笔者接修了一台笔记本电脑的电源适配器.此电源适配器系副厂件(非原装配送品。属“三无”产品).虽然检修及故障排除并无多大困难,但造成故障的原因却耐人寻味。 该电源适配器是因无输出电压而送修的。接通交流电源,绿色指示灯不亮。检查交流输入的线缆并无断路.由...

    陈汝泳   2014-10-17

  • 高性能SSR系列固态继电器介绍

    固态继电器英文简称SSR,是现代微电子技术与电力电子技术发展起来的一种无触点开关器件。它具有寿命长、无触点、无火花、无噪音、无电磁干扰、开关速度快、抗干扰能力强、工作可靠,且体积小、耐振动、防爆、防腐蚀,能与TTL、DTL、HTL等集成电路兼容。&nbs...

    未知   2014-04-15

  • 浅谈接触器使用经验

    接触器在工矿企业中使用频繁、用途广泛,是适用于远距离频繁接通和分断电路的电器,并可与适当的热继电器或电子式保护装置组合成电动机启动器(磁力启动器)。在工矿企业中因接触器原因而烧毁电机现象较多,本人提供一些使用经验,供广大同行参考。  ...

    未知   2014-04-12

  • ZG3NC-310B型固态继电器剖析

    固态继电器作为一种高性能的新型继电器,对被控电路优异独特的能力使它的使用功能迅速从继电器技术范畴扩大到电源开关的范畴,即直接利用它的控制灵活,工作长寿可靠,防爆耐震,无声运行的特点来通断电器设备中的电源。通断也从按继电器模式使用的小功率扩展到...

    电子报   2014-04-10