• HY-240128M-201液晶显示模块及其应用

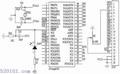
    摘要:本文首先从应用角度阐述了基于T6963C控制器的HY-240128M-201图形点阵式液晶显示模块(LCM)的组成和工作原理,然后给出了用单片机对模块进行控制的硬件电路和软件编程方法,最后介绍了调试图形点阵式LCM时的相关注意事项。 引言 &nbs...

       2007-12-28

  • 孔雀2997NP彩电开机指示灯亮,行电路一起振就保护停振

    断开行输出变压器⑥脚+B端外接限流电阻3400,在其两端串入电流表,开机测量电流高达1.8A,随即保护。断开行偏转线圈后复测电流,依然很高。仔细检测行输出级各元器件,未见异常,由此判定行输出变压器内部短路损坏。...

       2007-12-27

  • 熊猫3631D彩电图像雪花点大,噪声大

    让人奇怪的是只要按天线的转向钮,图声均恢复正常,可是一旦松手,故障如初。 为了判断故障是由天线引起,还是电视机工作不正常所致,让主人另找来一台电视机一试,故障现象完全一样,说明故障是由天线引起。...

       2007-12-27

  • 厦华XT-29F8T彩电三无,屏幕与指示灯都不亮

    开机检查发现F501(4A/250V)烧黑炸断,表明开关电源有过流现象。对于开关电源来说,F501炸断,应首先检测滤波电容C508两端的阻值,实测其阻值为1.4Ω,证实开关电源有短路,其中最常见的为开关管V509(C4706)击穿。将V509...

       2007-12-24

  • 厦华XT-29F8T彩电自动搜台不能存台,仅微调可存台;图像不清楚,

    该机采用频率合成高频头,由微处理器N801通过I2c总线进行选台。大量维修实践表明,29F8T型机出现自动搜索不存台,或图像不清楚噪点多,均系中放板组件中频偏离38MHz所致。其故障原因系中放板组件上的NZ01(TDA9808T)14、15脚外接的压控振荡(VC0)...

       2007-12-24

  • 厦华XT-29F8T彩电无彩色

    观察开机时的情况,有声音、黑屏、有字符,数分钟或十几分钟后正常;有时开机正常。放一段时间后。图像发白。 上述...

       2007-12-24

  • 厦华XT-29F8T彩电整机三无

    按下电源开关,观察电源指示灯亮,按下频道键或待机键进行开机时,机内继电器发出连续不断的“哒哒”声。 取下+B输出端的电感L514,接入假负载开机,灯泡发亮,...

       2007-12-24

  • 厦华XT-29F8T彩电自动关机

    有时是开机瞬间即关机,有时可开机,但无伴音,数分钟后又关机。 根据有时开机无伴音的现象,初步判定伴音电路有异常或总线电压异常导致自动关机。 本故障如果仅是伴音电路出问题,只可能发生无伴音的故原因...

       2007-12-24

  • 厦华XT-29F8T彩电开机后面板电源指示灯亮,按下遥控器待机键,无

    打开机器后盖,脱开内置两只大音箱与主板的连接插头,将机芯板抽出。断开电感L514,将100W白炽灯焊在+B滤波电容C546(3.30μF/200V)两端,开机,发现灯泡暗红,测电压为41V,而正常时应为65V左右。按下待机键或频道键开机,发现灯泡瞬间发亮后立即变暗。在C546两...

       2007-12-24

  • 金星C6478彩电图象中间一会扭曲 一会正常 声音正常

    原因是高频头坏了,更换后正常。...

       2007-12-24

  • 金星C6478彩电有时跳蓝背景

    有时跳蓝背景的故障原因可能有两种:一种是CPU的识别信号时有时无;另一种是高频头跑台。为了区别究竟是哪种情况,先试将电视机的蓝背景功能关闭,此时电视机显示正常图像,并没有跑台现象,但伴音却时有时无,因而确定故障出在识别信号上。   用示波器测CPU的(28)脚,发现虽有同步脉冲,但幅度比正...

       2007-12-24

  • 乐华RC21T彩电场辐不足,色偏,光栅暗

    CPU为TMP87CM38N,因无专用摇控进入总线调整,备份原始数据,将其存储块装到牡丹CB2186机上反复调整多次后恢复正常。...

       2007-12-23

  • 高路华TC3418彩电满屏英文字

    用同型号机复制EEPROM数据后正常。...

       2007-12-23

  • 金星C2111彩电选台不停

    用牡丹CB2186彩电数据写入后正常....

       2007-12-23

  • 广州产假冒某名牌彩电无图像

    CPU为M37220M3-167SP,刚好接修DONGNI(东尼)彩电也采用同一机芯,将其数据写入后一切功能恢复正常。...

       2007-12-23

  • 安华2905彩电不能开机

    用户解释为当晚摇控关机,但第二天就不能开机了,拆机检查,电源正常,CPU开关机脚无变化,测复位正常,晶振正常,于是准备更换存储块试机,由于没有原型号数据,查其CPU为KS88C8424-13,找到相近的华强HQ2101(CPU为K...

       2007-12-23

  • HP系列背投彩电会聚调整遥控器按键功能说明

    1.会聚调整用遥控器:KPT3A 2. 进行会聚调整时,遥控器相关按键功能说明  SVGA:进入/退出会聚调整模式;  节目+/节目-:光标没有锁定时,上下移动光标;锁定后,上下会聚调整;  变频:转换会聚网格颜色; ...

       2007-12-22

  • 试论OM8838、OM8839、TDA8841、TDA8843和TD

    1,OM8839可以代8838,反之则不能; 2,OM8839有枕校控制功能脚,OM8838没有,OM8838用TDA8841代OM8839用TDA8843代; 3,OM8838可以用OM8839代换,而OM8839却不能用OM8838代换!有的机芯如果...

       2007-12-17

  • 彩电声表面滤波器型号及代换表

    型号 直 接 代 换 型 号 CE40045-603 ...

       2007-12-15

  • 夏华E2931彩电不能进入设置调台,进入总线无法调整

    这种情况存储器24C08嫌疑最大,把存储器24C08更换后就正常了。...

       2007-12-14