图1的电路装置可输出近万伏高压脉冲用来自卫。整个装置做成手电筒形式,一物两用。
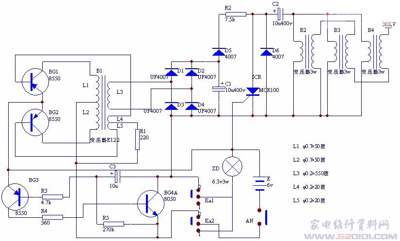
电路原理:BG1、BG2、B1构成交、直流变换器,B1升压后经QL桥式整流向C2充电。BG3、BG4组成中空系数大的多谐振荡器,它输出脉冲触发可控硅3CT5导通。电容C2经3CT5和B2、B3、B4的初级放电。于是B2、B3、B4各次级相串联输出近万伏高压。当功能选择开关K置于1位置时作照明电筒使用。
元件的选择与制作:变压器B1用中波磁棒截取20mm和30mm长各两段,绕上线圈后用环氧树脂胶合成口字形磁环。各绕组数据见图注。用E11形磁芯做更好。B2、B3、B4用市售XD型380V/6.3V指示灯变压器,初次级倒过来使用,原6.3V次级并联起来作初级,原 380V初级串联起来作次级。连接时要注意次级电势相串联,否则输出电压不足。BG1、BG2的β值应大于60,且性能尽量接近。
调试:先调整直流一交流变换器使B1次级电压在200V以上,接上39k负载时不应低于160V。整机连接后,ZD闪亮,高压脉冲变压器发出“啪、啪” 声。将电压表咵接在可控硅阳、阴极间,电表摆动最大值应接近150V。多揩振荡器振荡周期应与C2充电周期同步,即应在C2充满电时多谐振荡器的脉冲到来触发可控硅。这可以通过反复调节R2、C2、C3的数值使其相互兼顾,以求尽量同步,以获得最佳输出。调好后,高压脉冲频率每分种在60-120次之间。
网友评论