油烟净化器主要用于饭店、餐厅、学校食堂等场所,对厨房排放的油烟进行净化处理,其工作原理如下:220V交流电经整流滤波后得到300V直流电,供给逆变电路,输出高压,加到空气流通网上,烧化油烟,从而达到净化空气的目的。由于该设备工作于潮湿的环境中,高压电路易损坏,加之图纸资料匮乏、芯片型号被抹去等原因造成维修困难。为此,笔者实绘出该类机器电路,其高压产生电路如图1所示。

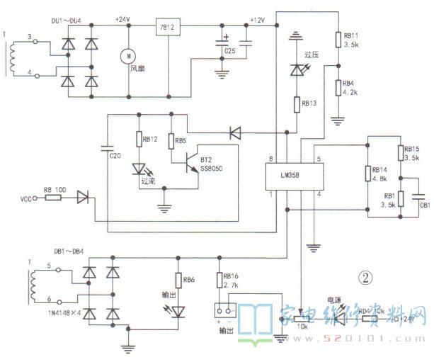
        IR2153系美国IR公司生产,是一种双通道、栅极驱动、高压高速功率器件的驱动芯片。主要用于电机调速、电源变换等功率驱动。IR2153①脚(VCC)得电后(电压约为15.6V),⑥、⑦脚输出驱动脉冲,控制Q1、Q2交替导通。当Q1导通时,电流通路: +300V->Q1->T的②-①绕组->C22->GND;当Q2导通时,电流通路:C22->T的①-②绕组->Q2->GND。高压变压器T的③-④绕组的感应电压经DU1~DU4整流后,输出24V,-路供给风扇,另路通过7812稳压后输出12V,供给运算放大器LM358 ,如图2所示。

        T的⑤-⑥绕组的感应电压经DB1~DB4整流后,其脉冲作为LM358的基准电压。

        如果电路过压或过流,LM358①脚输出高电平,BT2(SS8050 )导通,IR2153①脚工作电压VCC被大幅拉低,IR2153停止工作。

故障现象1:上电后所有指示灯不亮,高压无输出,风扇不转。

分析检修:首先测量IR2153①脚电压,如果电压正常(约15.6V),则更换IR2153;如果电压太低,先检查RD3、D23、C24(见图1)及BT2.LM358等元件(见图2),然后代换IR2153。

         另外,如果IR2153①脚电压太低,也可先拆下IR2153,,上电后测IR2153①脚焊盘处电压,若电压正常,则可判断IR2153内部损坏。

故障现象2:上电后电源指示灯闪烁,电压间歇性输出。

分析检修:此故障系IR2153①脚电压不稳定所致,其原因为稳压二极管D23性能不良,换新即可。

故障现象3:高压输出正常,但电风扇不转。

分析检修:测量7812的输入端电压,若24V电压异常,则更换电风扇。

故障现象4:间歇性输出,并且过流和过压指示灯全亮。

分析检修:首先更换LM358,如果故障依旧,则代换BT2(SS8050),如果没有贴片式的三极管,可换用直插式三极管S8050。