接修一台美的MY-CD50电压力锅,饭未煮熟便自动停止加热。这是一款早期产品,锅盖未设温度传感器,锅盖与锅体为可分离式结构,没有任何电气连接。锁紧锅盖便是压力锅,不锁紧或不加盖便可作为普通电饭锅使用,兼有压力锅和电饭锅二者的功能。加水加电,按下“煮粥”键观察,发现控制与加热均正常,但水未烧开(约80°C )便停止加热。查看锅的内胆无污渍、变形现象,与发热盘接触也良好,判断故障点在温度检测电路中。实绘电源板电路如图1所示(元件位号为笔者所加)。

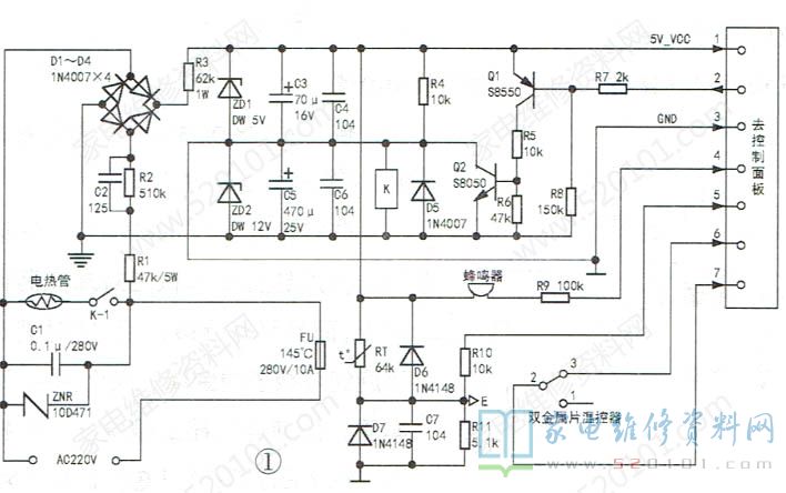
      内胆底部温度传感器RT与超温熔断器装在一个铝制圆柱体内。当内胆底部温度超过145°C或电流超过10A时,FU熔断,整锅断电,实施超温、过流保护。RT为负温度系数热敏电阻,常温下阻值为64kΩ,双金属片温度控制器固定在发热盘底部,对发热盘的温度进行检测,正常状态下常闭触点闭合。当发热盘的温度超过设定值时,其常闭触点断开。与普通电饭锅不同的是,双金属片温控器在这里并未直接控制加热管电源的通断,而是作为温度传感器件,为单片机提供温度检测信号。检查发现,加热停止时,双金属温控器并未动作,则故障原因应是RT及相关电路不正常。拆下锅底温度传感器观察,发现已被前维修人员更换过,怀疑更换的型号不对,找回旧的温度传感器测量,发现与新的阻值一致,且阻值可随温度升高而下降。测D6、D7、R10、R11均正常,代换C7无效,判断故障原因不在温度检测电路,而在电源电路或执行电路。

      该机电源电路和执行电路较为特殊:市电220V经阻容降压后,再由稳压二极管ZD1、ZD2串联稳压,得到5V、12V电压。其中,5V电压供给单片机控制及显示电路,12V电压供给继电器K。本电源的特别之处是12V电压为受控电压,待机时单片机输出低电平,Q1.Q2导通,ZD2被短路,B.C点间无12V电压,K不吸合,K-1常开,加热管不工作,此时A.D点之间的电压为5V;当按动控制面板的“加热”键时,单片机输出高电位,Q1、Q2截止,ZD2被接入电路,与ZD1形成串联稳压电路,此时,A、D点之间的电压仍为5V,B、C点之间的电压为12V,K吸合,K-1闭合,加热管得电加热(这种控制方式现在已经很少使用了)。

      待机时,测5V电压正常;加热时,测12V电压也正常,继电器能可靠吸合,这说明电源电路也正常,怀疑单片机电路异常。由于这款压力锅是多年前的产品,无法购到同型控制板,决定改变电路进行修复。

       根据故障现象推测,故障原因是单片机参数变化导致提前终止加热程序。适当降低图1中E点电位,应该可以延长加热时间,直至饭熟。其方法有两个:一是减小R11的阻值,二是增加温敏电阻RT的阻值。由于R11为高精度电阻,不好调整调整不当反而会导致饭煳仍在继续加热的故障.笔者采取在RT端串联电阻的方法:先断开RT引线,接入一只47k电位器,并调至零阻值,在压力锅停止加热时(此时锅内水还未烧开),旋转电位器旋钮,增加电位器连入电路的阻值,降低E点电位,使压力锅继续加热,直至锅内水沸腾时停止旋转电位器。此时测得电位器阻值为6.7k。拆下电位器,找一个阻值与之相近的固定电阻(笔者用的是6.1k电阻)与RT串联,并用耐高温绝缘管套住,做好绝缘。经近两个月的实际使用,无论加盖还是不加盖,压力锅工作均正常。