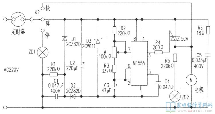
分析与检修:该型电风扇的阵风控制电路原理如附图所示。由时基集成电路NE555等元器件组成占空比可调的多谐振荡器,它产生周期为8.2秒~12.5秒的矩形波控制信号,并由NE555的③脚输出,经R4去控制双向可控硅SCR的导通与截止,从而控制电机的转动,由此产生阵风效果。
检修时,首先测得NE555③脚电位始终为低电平(正常情况下,该脚电位应每10秒钟左右电压跌落一次,持续约1秒钟左右),说明NE555未工作。
	 
再测得NE555的②脚触发端电压为+12V不变(正常时该点电压应随振荡电容C3充放电而周期性变化)。试用导线将NE555的②脚与①脚接地端短暂短接(人为地使C3迅速放电),此时NE555的③脚电位能瞬间由低电平转换成高电平,且电机有转动的动作(说明NE555正常)。据此分析是C3损坏,焊下C3测量,发现C3已无充放电现象,且呈开路状态。将C3更换后试机,阵风控制恢复正常。
	
例2、故障现象同例1。
分析与检修:用示波器观察NE555的③脚有正常的矩形波电压输出,说明NE555工作正常。外观检查发现R4表面有烧焦痕迹,检测得知R4和SCR均已断路,其他元件未见异常。将R4和SCR更换后试机,阵风控制恢复正常。
	
例3、功能开关K2置“阵风”挡,风扇连续运转不停。
分析与检修:出现此种情况,要么是NE555振荡电路失常,使NE555③脚输出为高电平不变;要么是SCR击穿,使电机处于常通电状态。检修时,首先测得NE555③脚电位一直是高电平不变(说明NE555工作失常)。试用导线将NE555②脚与⑧脚短暂短接(人为地使C3迅速充电),此时,NE555③脚电位能瞬间由高电平转换为低电平,电机有停转动作(说明C3充电回路有断路)。
C3的充电回路是:+12V→R2→W→R3→C3。继而查得R3已断路,其他元件未见异常。将R3更换后试机,阵风控制恢复正常。
网友评论