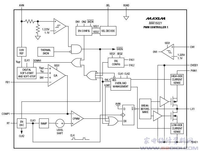
概述:MAX15021是带有跟踪(同步和比例)和排序功能的双输出、脉宽调制(PWM)、降压型DC-DC调节器。该器件工作在2.5V至5.5V输入电压范围,每路输出电压可在0.6V与输入电压(VAVIN)之间调节。MAX15021能够提供高达4A (调节器1)和2A (调节器2)的输出电流。该器件还能够在500kHz至4MHz之间调节开关频率,从而在尺寸和性能之间进行平衡,实现优化设计。
MAX15021采用外部补偿电压模式控制架构,提供优异的噪声抑制,并可灵活选择电感值和电容类型。两路开关调节器可工作在180°错相模式,大大降低了输入纹波电流的RMS,减小了输入旁路电容的尺寸。
在上电和断电过程中,MAX15021具有跟踪(同步或比例)或排序功能。上电排序时,器件能够无干扰地进入预偏置输出。
此外,器件还可提供带有滞回的欠压锁定和数字软启动/软停止功能,从而消除上电和断电过程中的干扰。保护功能包括无损耗逐周期限流、打嗝模式输出短路保护以及热关断。
MAX15021采用节省空间的5mm x 5mm、28引脚TQFN-EP封装,工作于-40°C至+125°C温度范围。
二、MAX15021功能和特性
2.5V至5.5V输入电压范围
双路输出同步buck调节器
内部开关支持4A和2A输出电流
180°错相工作
输出电压可调范围为0.6V至VAVIN
无损耗逐周期电流检测
外部补偿提供更灵活的设计
数字软启动和软停止支持跟踪应用
排序过程中,数字软启动可进入预偏置负载
排序或同步/比例跟踪
500kHz至4MHz可编程开关频率
热关断和打嗝模式短路保护
20µA关断电流
100%最大占空比
节省空间(5mm x 5mm)的28引脚TQFN封装
三、MAX15021应用范围
汽车多媒体设备
多电压供电
网络/电信
以太网供电(PoE) IP电话
RFID读卡器





网友评论