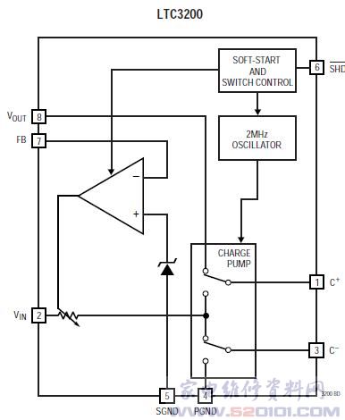
概述:LTC3200是一款低噪音, LTC ® 3200/LTC3200-5是一个固定频率开关电容倍压器。从2.7V 〜 4.5V的输入,我会提供一个稳定的输出电压,高达100mA的输出电流。 (和一个飞电容,在VOUT和VIN两个小的旁路电容) ,是理想的小型,电池供电的应用是LTC3200/LTC3200-5的外部元件数目很少。新的电荷泵架构保持恒定的开关频率至零负荷,降低输出和输入的纹波。 LTC3200/LTC3200-5由于提供热关断功能,您可以从VOUT承受连续短路到GND 。内置软启动电路,我可以防止过度浪涌电流在启动过程中。高开关频率,可以使用小型的陶瓷电容器。低电流关断功能断开从VIN负载,可以降低到1μA电源电流降至低于。采用8引脚MSOP封装。它采用电荷泵结构,因而可在无负载时能保持恒定的开关频率,具有输出噪声小,效率高的特点。输出电压可调;输入电压范围为2.7~4.5V,输出电流可达100mA(VIN≥3.1V);有软启动功能,可降低冲击电流;工作频率2MHz;有关闭控制,在关闭控制时耗电小于1μA;无需电感。






网友评论