概述:STV9379FA也是ST(意法半导体)早期研制的场输出电路,一般用于彩电或者CRT显示器中的场输出电路单元。它是单列7脚封装,最大输出电流为2A(峰峰值)。可以与TDA8177F、STV9379F互换。下面由家电维修资料网详细讲解该芯片参数:

一、STV9379FA外观图


二、STV9379FA引脚图与说明



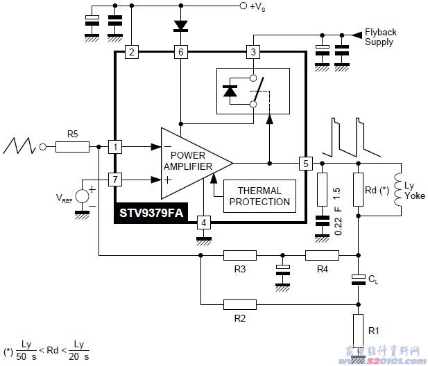
三、STV9379FA内部方框图


四、STV9379FA典型外围电路