概述:ISD1800是winbond公司研制的语音模块芯片,该电路大小只有30X16毫米,厚度仅有3毫米,工作电压是3伏,录放时间从6秒-20秒,接上电池喇叭即可工作。内含64K EEPROM存储器、消除噪声的话筒前置放大器和自动增益调节AGC电路、适合语音的专用滤波电路、具有极高温度稳定性能的时钟振荡电路及全部语音处理电路。它具有全贴片微型化、使用方便、语音任意录抹放、断电语音保存、微功耗、直推喇叭、音质与磁带效果相当等特点。
四、ISD1800使用操作
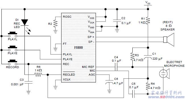
电源电压2.5-5V,在录放模式下,按住REC录音按键不放即录音,RECLED灯会亮起,录音在松开按键时停止,放音有三种情况:
1、边沿触发放音,按PE键一下即将全段语音放出,除非断电或语音结束不能停止放音;
2、电平触发放音,按住PL键时即放音,松开按键即停止。




网友评论