概述:FAN7382是一款高边和低边门驱动的单片PWM脉冲放大芯片,能够驱动工作电压达+600V的MOSFET管。FAN7382采用两种供电电压,其引脚功能和电压见表1。该FAN系列背光灯逆变器振荡与控制集成电路是飞兆公司开发生产的,它广泛用于国内外液晶彩电背光灯驱动板中。
一、FAN7382引脚功能
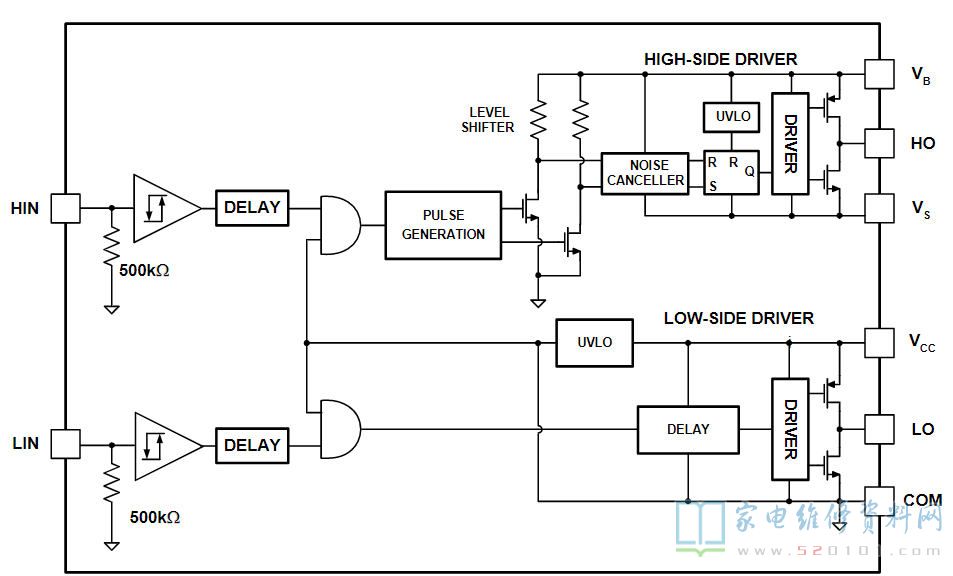
二、FAN7382内部方框图
三、FAN7382典型应用电路
概述:FAN7382是一款高边和低边门驱动的单片PWM脉冲放大芯片,能够驱动工作电压达+600V的MOSFET管。FAN7382采用两种供电电压,其引脚功能和电压见表1。该FAN系列背光灯逆变器振荡与控制集成电路是飞兆公司开发生产的,它广泛用于国内外液晶彩电背光灯驱动板中。
一、FAN7382引脚功能
二、FAN7382内部方框图
三、FAN7382典型应用电路
网友评论