概述: 8管脚MLFTM(2mm×2mm)封装;输入电压2.5~IOV;输出电压高达15~34V;内部有肖特基二极管;内部开关额定电流500mA;反馈电压95mV;电压调整率及负载调整率优于l%;有关闭控制,关闭时耗电小于1μA;有过热保护及欠压锁存;结温范围-40~+125℃。

一、MIC2292引脚功能

二、MIC2292极限参数

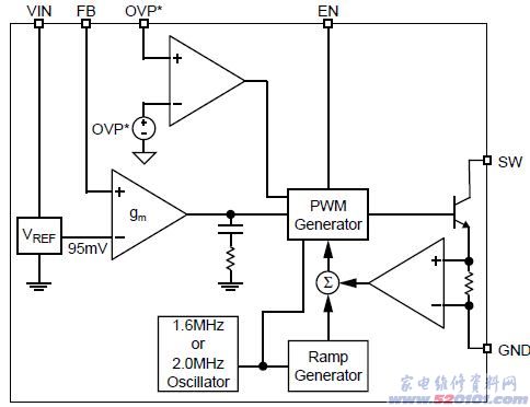
三、MIC2292内部方框图

四、MIC2292电气参数

五、MIC2292典型电路原理图