概述:LTC6416采用2mm x 3mm 10引脚DFN 封装。为宽带单位增益 2GHz 差分缓冲器,在高频时具有低的 1.8nV/&raDIC;Hz 输出参考的噪声,就较高分辨率 ADC 而言不会降低输入信号质量。这个缓冲器可以与一个在其输入端的变压器一起使用,以在高带宽应用中实现附加的低噪声系统增益。该缓冲器的输入和输出可以 AC 或 DC 耦合。输出共模电压由 VCM 引脚设置,以匹配 ADC 的输入范围。当驱动高速 ADC 至 300MHz 以上时,LTC6416 能够保持出色的性能,在该条件下,该器件保持 -72.5dBc 的三阶互调失真、以及分别为 -74dBc/-67.5dBc 的二阶/三阶谐波失真。


一、LTC6416功能和特点:

      2GHz–3dB小信号带宽

      300MHz±0.1dB带宽

      1.8nV/&radIC;Hz输出噪声

      46.25dBm等效OIP3(在140MHz)

      40.25dBm等效OIP3(在高达300MHz)

      -81dBc/-72dBcHD2/HD3(在140MHz,2VP-P输出)

      -84.5dBcIM3(在140MHz,2VP-P复合输出)

      -74dBc/-67.5dBcHD2/HD3(在300MHz,2VP-P输出)

      -72.5dBcIM3(在300MHz,2VP-P复合输出)

      可编程高速、快速恢复输出箝位

      DC耦合信号通路

      采用2.7V至3.9V单工作电源

      低功率:150mW(采用3.6V电源)


二、LTC6416引脚功能


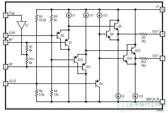
三、LTC6416内部方框图


四、LTC6416典型应用电路