概述:LD7522PS是一款电源管理芯片,其内部集成有高电压CMOS处理器、高电压(500V)启动电路、振荡驱动电路及欠压/过压/过流保护电路,其引脚功能及实测数据见表1。


一、LD7522PS引脚功能和实测电压值


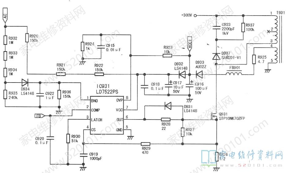
二、LD7522PS典型应用电路

         LD7522PS在长虹LT37510液晶彩电中的应用电路如图1所示。+300V电压经变压器T931的①-③绕组加到Q931(大功率MOS管)的漏极。AC220V电压通过电阻R920~R922给电容C917、C918充电,当C917、C918上电压充到16V以上时,IC931的⑥脚输出65kHz的激励脉冲,通过R928加到开关管Q931的栅极,Q931工作在开关状态。变压器T931的⑤-④绕组产生的感应电压经D933整流、C916滤波后再经D932整流、C917滤波后,加到IC931的⑦脚,提供芯片工作所需的电压。
        IC931的②脚为比较电压反馈端,通过连接的光耦IC932反馈电压信号,实现控制。当反馈电压低于1.2V时,系统处于待机状态,工作振荡器停止,绿色振荡器启动。当该脚电压高于5V且持续时间超过30ms时,过载保护启动,电路停止工作。延时30ms的目的是为了防止在交流上电瞬间和关断瞬间导致内部RS触发器误触发。
        提示:实修时,可以用SG5841SG6841代换LD7522PS。若LD7522PS的④脚对地接有一只100kΩ电阻,换用SG5841或SG6841后应改为24kΩ。