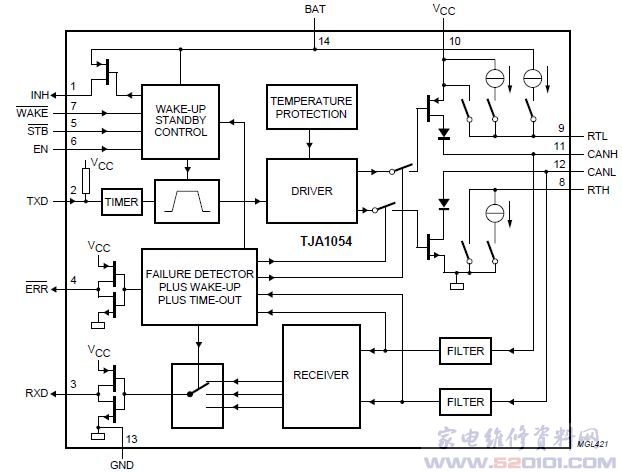
概述:TJA1054是飞利浦半导体公司生产的一款容错CAN收发器。该TJA1054是在一个控制区域网络的公交线路的协议控制器和物理线路(CAN)之间的接口。它主要用于forlow速度的应用,高达125K波特率,在乘用车。该器件提供差动发送能力,但会在错误条件切换到单线发射器和/或接收器。
三、TJA1054功能和特性
* 波特率高达125KBaud
* 可连接高达32 个节点
* 支持非屏蔽的总线线路
* 内建斜率控制功能以及CANL和CANH 总线输出的良好匹配使电磁辐射EME 很低
* 正常操作模式和低功耗模式都有优良的抗电磁干扰EMI 性能
* 完全集成的接收滤波器
* 发送数据TxD 显性超时功能
总线故障管理
* 支持单线传输模式其中地偏移电压可高达1.5V
* 在总线故障甚至CANH 总线线路短路到VCC时仍可以自动切换到单线模式
* 如果总线故障修复将自动复位到差动模式
* 在故障模式期间有完全唤醒能力
保护
* 总线引脚对电池和地的短路保护
* 热保护
* 总线线路在汽车瞬变环境下受到保护
* 未上电的节点不会影响总线
支持低功耗模式
* 低电流的睡眠和待机模式可以通过总线线路唤醒
* 输出有上电复位标志




网友评论