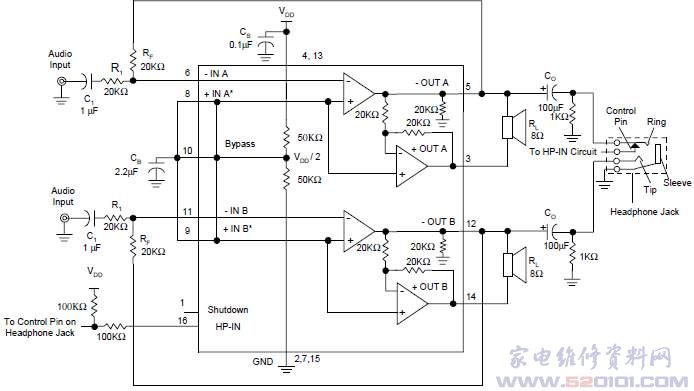
概述:APA4863是ANPEC公司生产的一款双声道2.2W音频功率放大器。
APA4863除内置两个通道放大电路(A、B)外,还集成有热关闭电路。APA4863有桥接负载(BTL)或单端(SE)两种工作模式。其中立体声BTL模式为扬声器驱动,SE模式则为立体声耳机驱动,并且两种模式可通过输入控制脚(HP-IN)信号进行转换。在电源电压VDD=5V和总谐波失真加噪声(THD+N)≤1%条件下,对于3Ω、4Ω和8Ω)的BTL负载的输出功率分别为2.2W、1.8W和1.2W。当APA4863在SE负载下工作时,每个声道进入32Ω负载中的功率为90mW。对于3.3V的电源电压和每个声道4Ω的负载,输出功率为750mW。
APA4863的电源电压VDD=3V~5.5V,静态电源电流IDD=9mA,关闭电流ISD=0.5uA,共模输入电压VCM=1.25V~4V,工作环境温度TA=-20~+85℃。
对于BTL模式操作,输入失调电压Vos=5mV,THD+N=0.3%(在Po=1.8W、RL=4Ω和f=1kHz下),信噪比=95dB,电源抑制比=95dB。对于SE模式操作,Vos=5mV,THD+N=0.02%(在Po=75mW、RL=32Ω和f=1kHz下),S/N=95dB,RSRR=49dB。
它采用16脚SOP或20脚TSSOP/TSSOP-P封装。


网友评论