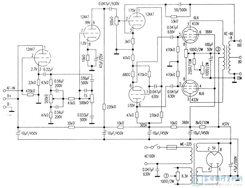
KNIGHT 93SX321放大器后级系统由2*6L6G组成AB1类推挽,输出24W的有效功率,频响特性20Hz~40kHz-0.75dB,非线性失真2%。本机开发于1954年,当时已属有名的Hi-Fi放大器。该机配有功能齐全的前级系统,其中接有输入信号校正电路,能适应世界各国的唱片录音频率特性。原理图如图1所示。

收音头信号直接进入后级输入端,LP/SP拾音头信号则经录音特性校正电路进入后级输入端。  输出级6L6的应用条件是,Ua=470V,Ug2=429V,Ug1=-37V,负载阻抗6.6k,最大输出功率26.5W。6L6最大驱动信号电压峰值为2x37V。V2下管组成分割负载式倒相器,上管为电压放大器。V1组成衰减式音调控制器,左部三极管构成阴极输出器。控制后的输出信号被音调控制电路形成约-20dB的衰减,由V2右部三极管加以补偿。因此,V2右部三极管处于V1的小信号输入状态。按图示元件数据,该级单级增益K可达60倍,即使输入信号Ei=0.1Vrms,Eo也可以达到6Vrms以上,而非线性失真却只有0.2%~0.4%。驱动V2放大部分已足够。 

    上管放大后输出电压经电容器(0.047uF)耦合到下管栅极,下管组成自给栅负压的P-K分割倒相器,因为有β=0.5的负反馈,故其增益小于2,约为2x0.9。依输出驱动电压2x37Vp-p计算,倒相器必须有41Vp-p的输入电压,才能从阳极和阴极各输出37Vp-p的驱动信号。沙尔文公司发表的高u管12AX7的电压放大特性给出,当Ua=250V,Ra=270k时,输入0.45Vrms信号(即0.63Vp-p)时其增益为65倍,得到41V的输出峰值电压,上管电压放大器本级非线性失真已达4.7%。41Vp-p输出经下管P-K分割,得到两路相位的37Vp-p的驱动电压。倒相器本身有β=0.5的负反馈。为了改善V2上管大动态输出和6L6的非线性失真,从输出变压器次级16Ω输出端到V2阴极之间加入反馈量为-10.2dB的两级负反馈。V2上管本身阴极电阻还形成负反馈系数为0.01的电流负反馈,使后级在输出功率20W时仅有2%的非线性失真,当输出功率降低为10W时,非线性失真不大于1%。前级放大兼音调控制,均工作于小信号状态,第一级采用阴极输出器,无非线性失真。V1的右半部三极管是唯一产生失真部分,但经音调控制-20dB的衰减,电压不足1Vp-p,非线性失真可忽略。

从该机的电路结构得到以下几点提示: 
    首先是整机频响20Hz~40kHz-0.75dB的指标,其低端频响实际在10Hz仅-2.5dB的衰减。为了达到理想的频响,该机输出变压器初级电感量达210H,为了保证输出级的两管电流静态平衡,6L6的阴极电路采用2只100Ω电位器,其中1只和250Ω阴极电阻串联调整,使阴极电压近似为30V的压降。另1只则调整两管静态电流严格平衡.以发挥OPT大电感量的优势。音调控制器之后有两级RC耦合电路,整机频响在10Hz以下有较陡的衰减特性,对10Hz以上的频响平直有利,利用转折频率重叠的方式,可对某一频率段的提升有利,但是其转折频率附近会有较大的相移,如果采用大环路负反馈时,负反馈量将受限,本机的负反馈采用特殊的局部反馈,不受此限。 
    其次是负反馈运用方式,该放大器前级工作于输入电压700mVp-p的小信号状态,且又加入一级阴极输出级,可不考虑前级失真度。6L6在AB1状态本身内阻较高,非线性失真达4%以上,通过-10dB的大环路负反馈,可使输出端由此两级引起的非线性失真降低为原值的1/3左右。 
    目前,大环路负反馈在音响放大器中几乎成为固定的电路模式,此种作法从威廉逊放大器开始,到上世纪末越演越烈,但是听音效果非但不成正比地得到改善,反而使人听起来音质毫无特色,形成千篇一律的“负反馈声”,至于大环路负反馈还使放大器由于相移产生潜在自激的可能性增大。威廉逊放大器在开发近20年后,有识之士指出,加入20dB负反馈后其传输特性在低端频率2.5Hz处有10dB的尖峰,已处于极不稳定的状态。